Department of Anatomy, Sapporo Medical University School of Medicine, Sapporo, Japan.
Department of Orthopaedic Surgery, Sapporo Medical University School of Medicine, Sapporo, Japan.
Sci Rep. 2017 Nov 23;7(1):16192. doi: 10.1038/s41598-017-16443-w.
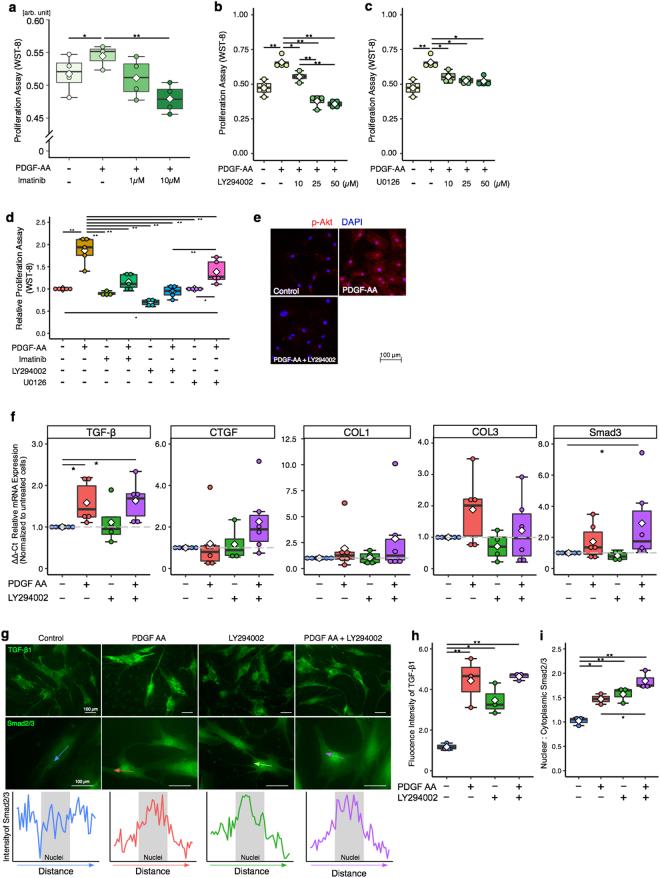
Fibrosis of the subsynovial connective tissue (SSCT) is a pathognomonic change in carpal tunnel syndrome (CTS). Identification of molecular targets and anti-fibrotic therapies could provide new treatment strategies for CTS. The contribution of SSCT cells to fibrosis and the signaling pathways that initiate and aggravate fibrosis in CTS remain unknown. Here we report that platelet-derived growth factor receptor alpha (PDGFRα) positive ( + ) cells accumulate in CTS SSCT and that the presence of fibrotic growth factor, PDGF-AA, results in increased proliferation of PDGFRα+ cells via PI3K/Akt signaling pathway. Although PI3K inhibition decreased proliferation, there was no change in fibrosis-related gene expression. Indeed, protein levels of fibrosis signaling mediator TGF-β remained the same and the second messenger, Smad2/3, accumulated in the nucleus. In contrast AMP-activated protein kinase (AMPK) activation, which can be induced with metformin and AICAR inhibited proliferation, TGF-β expression, and altered cell morphology in SSCT cells. Further we show that AMPK activation by metformin reduced collagen III levels and the ratio of Collagen I to Collagen III. Both AICAR and metformin reduced F-actin and significantly reduced the fiber cross alignment. Our results suggest that PDGFRa signaling may be an important fibrosis target and that activators of AMPK, may be an important therapeutic approach for treating CTS.
滑液下连接组织(SSCT)的纤维化是腕管综合征(CTS)的一个特征性改变。鉴定分子靶点和抗纤维化治疗方法可为 CTS 提供新的治疗策略。SSCT 细胞对纤维化的贡献以及引发和加重 CTS 纤维化的信号通路仍不清楚。在这里,我们报告血小板衍生生长因子受体α(PDGFRα)阳性( + )细胞在 CTS SSCT 中积累,并且存在成纤维细胞生长因子 PDGF-AA 会通过 PI3K/Akt 信号通路导致 PDGFRα+细胞增殖增加。尽管 PI3K 抑制减少了增殖,但纤维化相关基因表达没有变化。事实上,纤维化信号转导介质 TGF-β的蛋白水平保持不变,第二信使 Smad2/3 在核内积累。相比之下,可通过二甲双胍和 AICAR 诱导的 AMP 激活蛋白激酶(AMPK)激活抑制了 SSCT 细胞的增殖、TGF-β表达和细胞形态改变。此外,我们表明二甲双胍通过激活 AMPK 降低了胶原蛋白 III 水平和胶原蛋白 I 与胶原蛋白 III 的比值。AICAR 和二甲双胍均减少 F-肌动蛋白并显著减少纤维交叉排列。我们的结果表明,PDGFRa 信号可能是一个重要的纤维化靶点,而激活 AMPK 的物质可能是治疗 CTS 的重要治疗方法。