Department of Anatomy and Embryology, Leiden University Medical Center, Leiden, the Netherlands.
Heart Failure Research Center, Academic Medical Center, University of Amsterdam, Amsterdam, the Netherlands.
Stem Cell Reports. 2017 Dec 12;9(6):1765-1779. doi: 10.1016/j.stemcr.2017.10.024. Epub 2017 Nov 22.
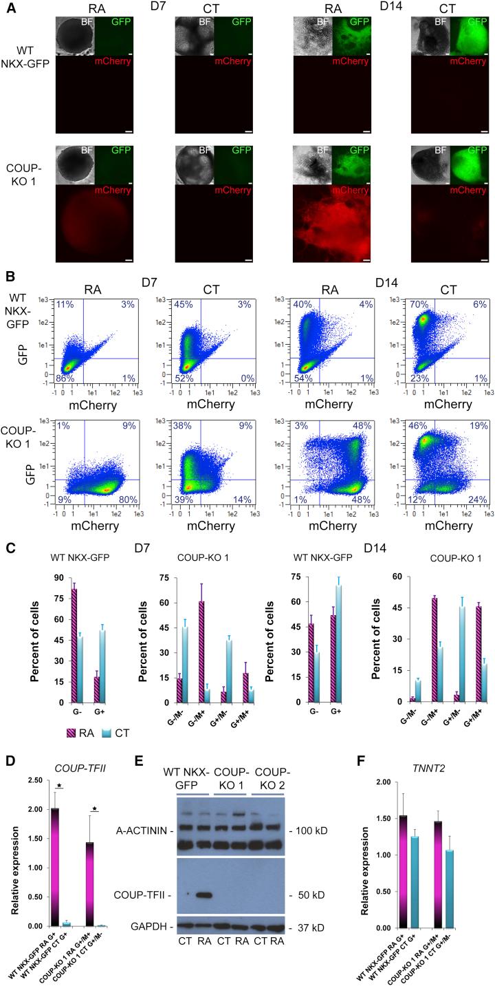
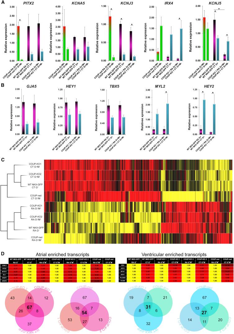
Reporter cell lines have already proven valuable in identifying, tracking, and purifying cardiac subtypes and progenitors during differentiation of human pluripotent stem cells (hPSCs). We previously showed that chick ovalbumin upstream promoter transcription factor II (COUP-TFII) is highly enriched in human atrial cardiomyocytes (CMs), but not ventricular. Here, we targeted mCherry to the COUP-TFII genomic locus in hPSCs expressing GFP from the NKX2.5 locus. This dual atrial NKX2.5-COUP-TFII reporter line allowed identification and selection of GFP (G)/mCherry (M) CMs following cardiac differentiation. These cells exhibited transcriptional and functional properties of atrial CMs, whereas G/M CMs displayed ventricular characteristics. Via CRISPR/Cas9-mediated knockout, we demonstrated that COUP-TFII is not required for atrial specification in hPSCs. This new tool allowed selection of human atrial and ventricular CMs from mixed populations, of relevance for studying cardiac specification, developing human atrial disease models, and examining distinct effects of drugs on the atrium versus ventricle.
报告细胞系在鉴定、跟踪和纯化人类多能干细胞(hPSCs)分化过程中的心脏亚型和祖细胞方面已经证明非常有价值。我们之前表明,鸡卵清蛋白上游启动子转录因子 II(COUP-TFII)在人心房肌细胞(CMs)中高度富集,但在心室中没有。在这里,我们将 mCherry 靶向到在 NKX2.5 基因座表达 GFP 的 hPSCs 中的 COUP-TFII 基因组座。这种双重心房 NKX2.5-COUP-TFII 报告细胞系允许在心脏分化后鉴定和选择 GFP(G)/mCherry(M)CMs。这些细胞表现出心房 CM 的转录和功能特性,而 G/M CM 则表现出心室特征。通过 CRISPR/Cas9 介导的敲除,我们证明 COUP-TFII 对于 hPSCs 中的心房特化不是必需的。这种新工具允许从混合群体中选择人心房和心室 CM,这对于研究心脏特化、开发人心房疾病模型以及检查药物对心房与心室的不同影响非常重要。