Suppr超能文献

细菌长寿的分子基础。

Molecular Basis of Bacterial Longevity.

机构信息

Department of Microbiology, University of Washington, Seattle, Washington, USA.

Department of Genome Sciences, University of Washington, Seattle, Washington, USA.

出版信息

mBio. 2017 Nov 28;8(6):e01726-17. doi: 10.1128/mBio.01726-17.

Abstract

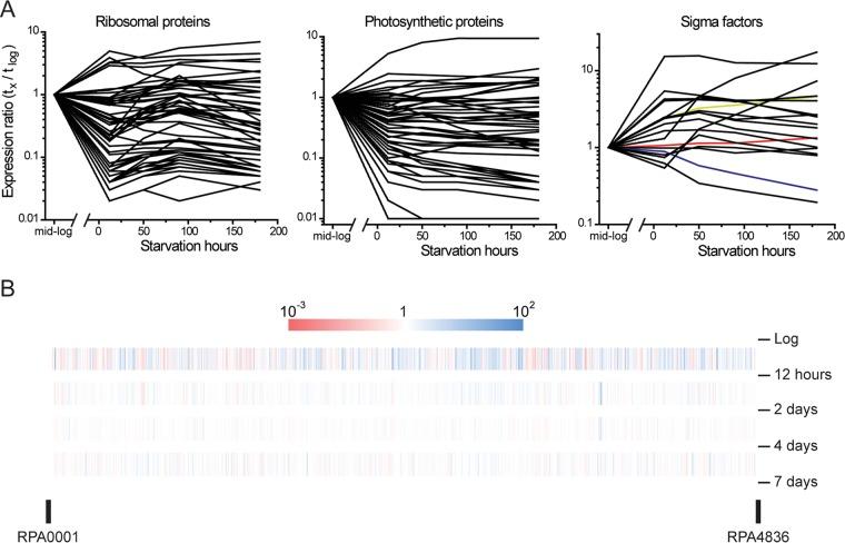
It is well known that many bacteria can survive in a growth-arrested state for long periods of time, on the order of months or even years, without forming dormant structures like spores or cysts. How is such longevity possible? What is the molecular basis of such longevity? Here we used the Gram-negative phototrophic alphaproteobacterium to identify molecular determinants of bacterial longevity. maintained viability for over a month after growth arrest due to nutrient depletion when it was provided with light as a source of energy. In transposon sequencing (Tn-seq) experiments, we identified 117 genes that were required for long-term viability of nongrowing cells. Genes in this longevity gene set are annotated to play roles in a number of cellular processes, including DNA repair, tRNA modification, and the fidelity of protein synthesis. These genes are critically important only when cells are not growing. Three genes annotated to affect translation or posttranslational modifications were validated as longevity genes by mutagenesis and complementation experiments. These genes and others in the longevity gene set are broadly conserved in bacteria. This raises the possibility that it will be possible to define a core set of longevity genes common to many bacterial species. Bacteria in nature and during infections often exist in a nongrowing quiescent state. However, it has been difficult to define experimentally the molecular characteristics of this crucial element of the bacterial life cycle because bacteria that are not growing tend to die under laboratory conditions. Here we present and validate the phototrophic bacterium as a model system for identification of genes required for the longevity of nongrowing bacteria. Growth-arrested maintained almost full viability for weeks using light as an energy source. Such cells were subjected to large-scale mutagenesis to identify genes required for this striking longevity trait. The results define conserved determinants of survival under nongrowing conditions and create a foundation for more extensive studies to elucidate general molecular mechanisms of bacterial longevity.

摘要

众所周知,许多细菌可以在生长停滞状态下长时间存活,时间可以长达数月甚至数年,而不会形成休眠结构,如孢子或芽孢。这种长寿是如何实现的?这种长寿的分子基础是什么?在这里,我们使用革兰氏阴性光养α变形菌来鉴定细菌长寿的分子决定因素。当由于营养物质耗尽而生长停止时,它可以利用光作为能源,从而在超过一个月的时间内保持存活。在转座子测序(Tn-seq)实验中,我们鉴定出 117 个基因,这些基因对于非生长状态下的 细胞的长期存活是必需的。这个长寿基因集的基因被注释为参与许多细胞过程,包括 DNA 修复、tRNA 修饰和蛋白质合成的保真度。这些基因只有在细胞不生长时才至关重要。三个注释为影响翻译或翻译后修饰的基因通过诱变和互补实验被验证为长寿基因。这些基因和长寿基因集中的其他基因在细菌中广泛保守。这提出了一种可能性,即有可能定义一组与许多细菌物种共同的核心长寿基因。自然中和感染期间的细菌通常处于非生长静止状态。然而,由于不生长的细菌在实验室条件下往往会死亡,因此很难通过实验来定义这种细菌生命周期的关键要素的分子特征。在这里,我们提出并验证了光养菌作为鉴定非生长细菌长寿所需基因的模型系统。生长停滞的 几乎可以完全存活数周,使用光作为能源。这些细胞进行了大规模的诱变,以鉴定这种惊人的长寿特性所需的基因。结果定义了在非生长条件下存活的保守决定因素,并为更广泛的研究奠定了基础,以阐明细菌长寿的一般分子机制。

https://cdn.ncbi.nlm.nih.gov/pmc/blobs/3491/5705917/91d0de17a47b/mbo0061736250001.jpg

文献AI研究员

20分钟写一篇综述,助力文献阅读效率提升50倍。

立即体验

用中文搜PubMed

大模型驱动的PubMed中文搜索引擎

马上搜索

文档翻译

学术文献翻译模型,支持多种主流文档格式。

立即体验