Yang Wei-Cheng, Hwang Yih-Shiou, Chen Ying-Yu, Liu Chao-Lin, Shen Chia-Ning, Hong Wei-Hsin, Lo Sheng-Min, Shen Chia-Rui
Department and Graduate Institute of Medical Biotechnology and Laboratory Science, College of Medicine, Chang Gung University, Taoyuan City, Taiwan.
Graduate Institute of Biomedical Sciences, College of Medicine, Chang Gung University, Taoyuan City, Taiwan.
Front Immunol. 2017 Nov 14;8:1508. doi: 10.3389/fimmu.2017.01508. eCollection 2017.
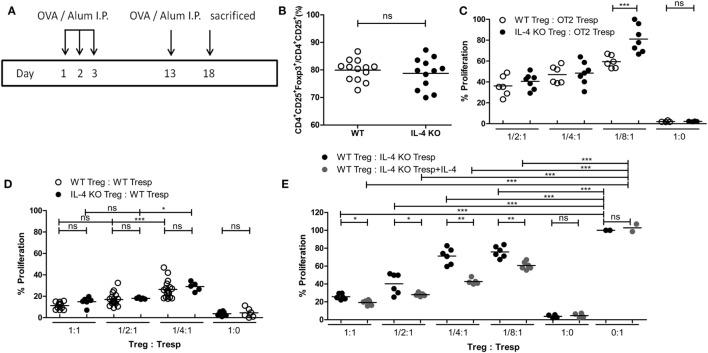
Interleukin-4 (IL-4) has been considered as one of the tolerogenic cytokines in many autoimmune animal models and clinical settings. Despite its role in antagonizing pathogenic Th1 responses, little is known about whether IL-4 possesses functions that affect regulatory T cells (Tregs). Tregs are specialized cells responsible for the maintenance of peripheral tolerance through their immune modulatory capabilities. Interestingly, it has been suggested that IL-4 supplement at a high concentration protects responder T cells (Tresps) from Treg-mediated immune suppression. In addition, such supplement also impedes TGF-β-induced Treg differentiation . However, these phenomena may contradict the tolerogenic role of IL-4, and the effects of IL-4 on Tregs are therefore needed to be further elucidated. In this study, we utilized IL-4 knockout (KO) mice to validate the role of IL-4 on Treg-mediated immune suppression. Although IL-4 KO and control animals harbor similar frequencies of Tregs, Tregs from IL-4 KO mice weakly suppressed autologous Tresp activation. In addition, IL-4 deprivation impaired the ability of Tregs to modulate immune response, whereas IL-4 supplementation reinforced IL-4 KO Tregs in their function in suppressing Tresps. Finally, the presence of IL-4 was associated with increased cell survival and granzyme expression of Tregs. These results suggest the essential role of IL-4 in supporting Treg-mediated immune suppression, which may benefit the development of therapeutic strategies for autoimmune diseases.
白细胞介素-4(IL-4)在许多自身免疫动物模型和临床环境中被认为是一种致耐受性细胞因子。尽管其在拮抗致病性Th1反应中发挥作用,但关于IL-4是否具有影响调节性T细胞(Tregs)的功能却知之甚少。Tregs是一类特殊细胞,通过其免疫调节能力负责维持外周耐受性。有趣的是,有研究表明高浓度补充IL-4可保护反应性T细胞(Tresps)免受Treg介导的免疫抑制。此外,这种补充还会阻碍转化生长因子-β(TGF-β)诱导的Treg分化。然而,这些现象可能与IL-4的致耐受性作用相矛盾,因此IL-4对Tregs的影响需要进一步阐明。在本研究中,我们利用IL-4基因敲除(KO)小鼠来验证IL-4在Treg介导的免疫抑制中的作用。尽管IL-4 KO小鼠和对照动物体内Tregs的频率相似,但来自IL-4 KO小鼠的Tregs对自体Tresp激活的抑制作用较弱。此外,缺乏IL-4会损害Tregs调节免疫反应的能力,而补充IL-4则增强了IL-4 KO Tregs抑制Tresps的功能。最后,IL-4的存在与Tregs细胞存活率增加和颗粒酶表达增加有关。这些结果表明IL-4在支持Treg介导的免疫抑制中起着至关重要的作用,这可能有益于自身免疫性疾病治疗策略的开发。