Suppr超能文献

MINTbase v2.0:一个全面的 tRNA 衍生片段数据库,包含所有癌症基因组图谱项目的核和线粒体片段。

MINTbase v2.0: a comprehensive database for tRNA-derived fragments that includes nuclear and mitochondrial fragments from all The Cancer Genome Atlas projects.

机构信息

Computational Medicine Center, Sidney Kimmel Medical College at Thomas Jefferson University, Jefferson Alumni Hall #M81, Thomas Jefferson University, 1020 Locust Street, Philadelphia, PA 19107, USA.

出版信息

Nucleic Acids Res. 2018 Jan 4;46(D1):D152-D159. doi: 10.1093/nar/gkx1075.

Abstract

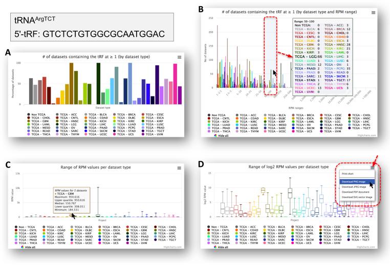
MINTbase is a repository that comprises nuclear and mitochondrial tRNA-derived fragments ('tRFs') found in multiple human tissues. The original version of MINTbase comprised tRFs obtained from 768 transcriptomic datasets. We used our deterministic and exhaustive tRF mining pipeline to process all of The Cancer Genome Atlas datasets (TCGA). We identified 23 413 tRFs with abundance of ≥ 1.0 reads-per-million (RPM). To facilitate further studies of tRFs by the community, we just released version 2.0 of MINTbase that contains information about 26 531 distinct human tRFs from 11 719 human datasets as of October 2017. Key new elements include: the ability to filter tRFs on-the-fly by minimum abundance thresholding; the ability to filter tRFs by tissue keywords; easy access to information about a tRF's maximum abundance and the datasets that contain it; the ability to generate relative abundance plots for tRFs across cancer types and convert them into embeddable figures; MODOMICS information about modifications of the parental tRNA, etc. Version 2.0 of MINTbase contains 15x more datasets and nearly 4x more distinct tRFs than the original version, yet continues to offer fast, interactive access to its contents. Version 2.0 is available freely at http://cm.jefferson.edu/MINTbase/.

摘要

MINTbase 是一个存储库,包含在多种人体组织中发现的核和线粒体 tRNA 衍生片段(“tRFs”)。MINTbase 的原始版本包含从 768 个转录组数据集获得的 tRFs。我们使用我们的确定性和详尽的 tRF 挖掘管道来处理所有癌症基因组图谱数据集(TCGA)。我们确定了 23413 个丰度≥1.0 个读数/百万(RPM)的 tRF。为了方便社区进一步研究 tRF,我们刚刚发布了 MINTbase 的版本 2.0,其中包含截至 2017 年 10 月来自 11719 个人类数据集的 26531 个独特人类 tRF 的信息。新的关键元素包括:通过最小丰度阈值过滤 tRF 的即时能力;通过组织关键字过滤 tRF 的能力;轻松访问有关 tRF 最大丰度及其包含的数据集的信息;生成 tRF 跨癌症类型的相对丰度图并将其转换为可嵌入图的能力;有关亲本 tRNA 修饰的 MODOMICS 信息等。MINTbase 的版本 2.0 包含的数据集是原始版本的 15 倍,独特的 tRF 几乎是原始版本的 4 倍,但仍继续提供快速、交互式访问其内容的能力。版本 2.0 可免费在 http://cm.jefferson.edu/MINTbase/ 获得。

https://cdn.ncbi.nlm.nih.gov/pmc/blobs/601c/5753276/d43eb8e33d38/gkx1075fig1.jpg

文献检索

告别复杂PubMed语法,用中文像聊天一样搜索,搜遍4000万医学文献。AI智能推荐,让科研检索更轻松。

立即免费搜索

文件翻译

保留排版,准确专业,支持PDF/Word/PPT等文件格式,支持 12+语言互译。

免费翻译文档

深度研究

AI帮你快速写综述,25分钟生成高质量综述,智能提取关键信息,辅助科研写作。

立即免费体验