• 文献检索
  • 文档翻译
  • 深度研究
  • 学术资讯
  • Suppr Zotero 插件Zotero 插件
  • 邀请有礼
  • 套餐&价格
  • 历史记录
应用&插件
Suppr Zotero 插件Zotero 插件浏览器插件Mac 客户端Windows 客户端微信小程序
定价
高级版会员购买积分包购买API积分包
服务
文献检索文档翻译深度研究API 文档MCP 服务
关于我们
关于 Suppr公司介绍联系我们用户协议隐私条款
关注我们

Suppr 超能文献

核心技术专利:CN118964589B侵权必究
粤ICP备2023148730 号-1Suppr @ 2026

文献检索

告别复杂PubMed语法,用中文像聊天一样搜索,搜遍4000万医学文献。AI智能推荐,让科研检索更轻松。

立即免费搜索

文件翻译

保留排版,准确专业,支持PDF/Word/PPT等文件格式,支持 12+语言互译。

免费翻译文档

深度研究

AI帮你快速写综述,25分钟生成高质量综述,智能提取关键信息,辅助科研写作。

立即免费体验

Stu2 使用 15nm 的平行卷曲螺旋来定位着丝粒,并同时调节有丝分裂纺锤体。

Stu2 uses a 15-nm parallel coiled coil for kinetochore localization and concomitant regulation of the mitotic spindle.

机构信息

Molecular and Cellular Biophysics Program, University of North Carolina, Chapel Hill, NC 27599.

Cell Biology and Physiology Center, National Heart, Lung, and Blood Institute, National Institutes of Health, Bethesda, MD 20892.

出版信息

Mol Biol Cell. 2018 Feb 1;29(3):285-294. doi: 10.1091/mbc.E17-01-0057. Epub 2017 Nov 29.

DOI:10.1091/mbc.E17-01-0057
PMID:29187574
原文链接:https://pmc.ncbi.nlm.nih.gov/articles/PMC5996958/
Abstract

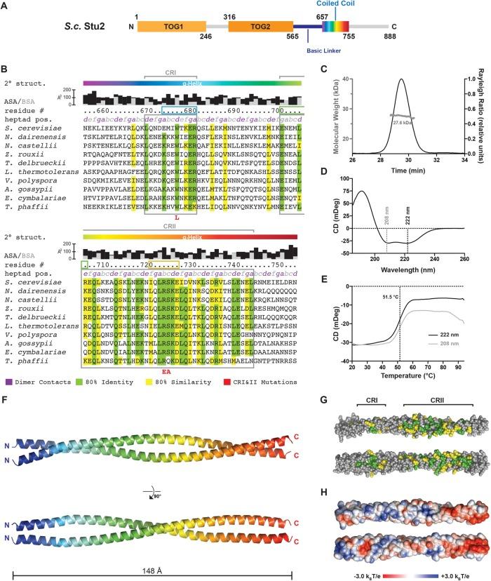
XMAP215/Dis1 family proteins are potent microtubule polymerases, critical for mitotic spindle structure and dynamics. While microtubule polymerase activity is driven by an N-terminal tumor overexpressed gene (TOG) domain array, proper cellular localization is a requisite for full activity and is mediated by a C-terminal domain. Structural insight into the C-terminal domain's architecture and localization mechanism remain outstanding. We present the crystal structure of the Stu2 C-terminal domain, revealing a 15-nm parallel homodimeric coiled coil. The parallel architecture of the coiled coil has mechanistic implications for the arrangement of the homodimer's N-terminal TOG domains during microtubule polymerization. The coiled coil has two spatially distinct conserved regions: CRI and CRII. Mutations in CRI and CRII perturb the distribution and localization of Stu2 along the mitotic spindle and yield defects in spindle morphology including increased frequencies of mispositioned and fragmented spindles. Collectively, these data highlight roles for the Stu2 dimerization domain as a scaffold for factor binding that optimally positions Stu2 on the mitotic spindle to promote proper spindle structure and dynamics.

摘要

XMAP215/Dis1 家族蛋白是强有力的微管聚合酶,对于有丝分裂纺锤体的结构和动态至关重要。虽然微管聚合酶的活性是由 N 端肿瘤过度表达基因(TOG)结构域阵列驱动的,但适当的细胞定位是充分发挥活性的必要条件,这是由 C 端结构域介导的。C 端结构域的结构和定位机制的结构洞察力仍然存在。我们展示了 Stu2 C 端结构域的晶体结构,揭示了一个 15nm 的平行同源二聚体卷曲螺旋。卷曲螺旋的平行结构对微管聚合过程中同源二聚体 N 端 TOG 结构域的排列具有机械意义。该卷曲螺旋有两个空间上不同的保守区域:CRI 和 CRII。CRI 和 CRII 中的突变会扰乱 Stu2 在有丝分裂纺锤体中的分布和定位,并导致纺锤体形态缺陷,包括错位和碎片化纺锤体的频率增加。总的来说,这些数据突出了 Stu2 二聚化结构域作为因子结合支架的作用,它可以将 Stu2 最佳地定位在有丝分裂纺锤体上,以促进适当的纺锤体结构和动态。

https://cdn.ncbi.nlm.nih.gov/pmc/blobs/d945/5996958/6a6e5b7db493/mbc-29-285-g005.jpg
https://cdn.ncbi.nlm.nih.gov/pmc/blobs/d945/5996958/7a104cea4d69/mbc-29-285-g001.jpg
https://cdn.ncbi.nlm.nih.gov/pmc/blobs/d945/5996958/d864684e9d1e/mbc-29-285-g002.jpg
https://cdn.ncbi.nlm.nih.gov/pmc/blobs/d945/5996958/9c192282c370/mbc-29-285-g003.jpg
https://cdn.ncbi.nlm.nih.gov/pmc/blobs/d945/5996958/8953f8fb2e78/mbc-29-285-g004.jpg
https://cdn.ncbi.nlm.nih.gov/pmc/blobs/d945/5996958/6a6e5b7db493/mbc-29-285-g005.jpg
https://cdn.ncbi.nlm.nih.gov/pmc/blobs/d945/5996958/7a104cea4d69/mbc-29-285-g001.jpg
https://cdn.ncbi.nlm.nih.gov/pmc/blobs/d945/5996958/d864684e9d1e/mbc-29-285-g002.jpg
https://cdn.ncbi.nlm.nih.gov/pmc/blobs/d945/5996958/9c192282c370/mbc-29-285-g003.jpg
https://cdn.ncbi.nlm.nih.gov/pmc/blobs/d945/5996958/8953f8fb2e78/mbc-29-285-g004.jpg
https://cdn.ncbi.nlm.nih.gov/pmc/blobs/d945/5996958/6a6e5b7db493/mbc-29-285-g005.jpg

相似文献

1
Stu2 uses a 15-nm parallel coiled coil for kinetochore localization and concomitant regulation of the mitotic spindle.Stu2 使用 15nm 的平行卷曲螺旋来定位着丝粒,并同时调节有丝分裂纺锤体。
Mol Biol Cell. 2018 Feb 1;29(3):285-294. doi: 10.1091/mbc.E17-01-0057. Epub 2017 Nov 29.
2
Stu2 acts as a microtubule destabilizer in metaphase budding yeast spindles.Stu2 在中期出芽酵母纺锤体中充当微管去稳定因子。
Mol Biol Cell. 2018 Feb 1;29(3):247-255. doi: 10.1091/mbc.E17-08-0494. Epub 2017 Nov 29.
3
Drosophila melanogaster mini spindles TOG3 utilizes unique structural elements to promote domain stability and maintain a TOG1- and TOG2-like tubulin-binding surface.果蝇微小纺锤体TOG3利用独特的结构元件来促进结构域稳定性并维持类似TOG1和TOG2的微管蛋白结合表面。
J Biol Chem. 2015 Apr 17;290(16):10149-62. doi: 10.1074/jbc.M114.633826. Epub 2015 Feb 26.
4
The XMAP215 homologue Stu2 at yeast spindle pole bodies regulates microtubule dynamics and anchorage.酵母纺锤体极体中的XMAP215同源物Stu2调节微管动力学和锚定。
EMBO J. 2003 Sep 15;22(18):4779-93. doi: 10.1093/emboj/cdg459.
5
Yeast kinetochores do not stabilize Stu2p-dependent spindle microtubule dynamics.酵母动粒不能稳定依赖于Stu2p的纺锤体微管动力学。
Mol Biol Cell. 2003 Oct;14(10):4181-95. doi: 10.1091/mbc.e03-03-0180. Epub 2003 Jul 25.
6
Kinetochores generate microtubules with distal plus ends: their roles and limited lifetime in mitosis.着丝粒产生具有远端正端的微管:它们在有丝分裂中的作用和有限的寿命。
Dev Cell. 2010 Feb 16;18(2):248-59. doi: 10.1016/j.devcel.2009.12.018.
7
The microtubule polymerase Stu2 promotes oligomerization of the γ-TuSC for cytoplasmic microtubule nucleation.微管聚合酶 Stu2 促进 γ-TuSC 的寡聚化,以进行细胞质微管的核形成。
Elife. 2018 Sep 17;7:e39932. doi: 10.7554/eLife.39932.
8
A TOGL domain specifically targets yeast CLASP to kinetochores to stabilize kinetochore microtubules.一个 TOGL 结构域特异性地将酵母 CLASP 靶向到动粒,以稳定动粒微管。
J Cell Biol. 2014 May 26;205(4):555-71. doi: 10.1083/jcb.201310018.
9
Spc24 and Stu2 promote spindle integrity when DNA replication is stalled.当DNA复制停滞时,Spc24和Stu2可促进纺锤体完整性。
Mol Biol Cell. 2007 Aug;18(8):2805-16. doi: 10.1091/mbc.e06-09-0882. Epub 2007 May 16.
10
Stu2, the budding yeast XMAP215/Dis1 homolog, promotes assembly of yeast microtubules by increasing growth rate and decreasing catastrophe frequency.Stu2是出芽酵母XMAP215/Dis1的同源物,它通过提高生长速率和降低微管解聚频率来促进酵母微管的组装。
J Biol Chem. 2014 Oct 10;289(41):28087-93. doi: 10.1074/jbc.M114.584300. Epub 2014 Aug 29.

引用本文的文献

1
Structure of the native γ-tubulin ring complex capping spindle microtubules.天然γ-微管蛋白环复合物帽状纺锤体微管的结构。
Nat Struct Mol Biol. 2024 Jul;31(7):1134-1144. doi: 10.1038/s41594-024-01281-y. Epub 2024 Apr 12.
2
Kinetochore-associated Stu2 promotes chromosome biorientation in vivo.着丝粒相关的 Stu2 促进体内染色体的双定向。
PLoS Genet. 2019 Oct 4;15(10):e1008423. doi: 10.1371/journal.pgen.1008423. eCollection 2019 Oct.
3
Microtubule polymerase and processive plus-end tracking functions originate from distinct features within TOG domain arrays.

本文引用的文献

1
Processing of X-ray diffraction data collected in oscillation mode.振荡模式下收集的X射线衍射数据的处理。
Methods Enzymol. 1997;276:307-26. doi: 10.1016/S0076-6879(97)76066-X.
2
A TOG Protein Confers Tension Sensitivity to Kinetochore-Microtubule Attachments.一种TOG蛋白赋予动粒-微管附着以张力敏感性。
Cell. 2016 Jun 2;165(6):1428-1439. doi: 10.1016/j.cell.2016.04.030. Epub 2016 May 5.
3
A tethered delivery mechanism explains the catalytic action of a microtubule polymerase.一种拴系递送机制解释了微管聚合酶的催化作用。
微管聚合酶和连续的正端追踪功能源自 TOG 结构域阵列中的不同特征。
Mol Biol Cell. 2019 Jun 1;30(12):1490-1504. doi: 10.1091/mbc.E19-02-0093. Epub 2019 Apr 10.
4
The TOG protein Stu2/XMAP215 interacts covalently and noncovalently with SUMO.TOG蛋白Stu2/XMAP215与小泛素样修饰蛋白共价且非共价地相互作用。
Cytoskeleton (Hoboken). 2018 Jul;75(7):290-306. doi: 10.1002/cm.21449. Epub 2018 Jul 2.
Elife. 2014 Aug 5;3:e03069. doi: 10.7554/eLife.03069.
4
Assembling the protein architecture of the budding yeast kinetochore-microtubule attachment using FRET.利用荧光共振能量转移技术构建出芽酵母动粒-微管附着的蛋白质结构。
Curr Biol. 2014 Jul 7;24(13):1437-46. doi: 10.1016/j.cub.2014.05.014. Epub 2014 Jun 12.
5
A 3D map of the yeast kinetochore reveals the presence of core and accessory centromere-specific histone.酵母着丝粒的三维图谱揭示了核心和辅助着丝粒特异性组蛋白的存在。
Curr Biol. 2013 Oct 7;23(19):1939-44. doi: 10.1016/j.cub.2013.07.083. Epub 2013 Sep 26.
6
The internal loop of fission yeast Ndc80 binds Alp7/TACC-Alp14/TOG and ensures proper chromosome attachment.裂殖酵母 Ndc80 的内环结合 Alp7/TACC-Alp14/TOG 并确保染色体的正确附着。
Mol Biol Cell. 2013 Apr;24(8):1122-33. doi: 10.1091/mbc.E12-11-0817. Epub 2013 Feb 20.
7
Reconstitution of dynamic microtubules with Drosophila XMAP215, EB1, and Sentin.果蝇 XMAP215、EB1 和 Sentin 重建动态微管。
J Cell Biol. 2012 Nov 26;199(5):849-62. doi: 10.1083/jcb.201206101.
8
Kinetochore-dependent microtubule rescue ensures their efficient and sustained interactions in early mitosis.着丝粒依赖性微管救援确保了它们在早期有丝分裂中高效和持续的相互作用。
Dev Cell. 2011 Nov 15;21(5):920-33. doi: 10.1016/j.devcel.2011.09.006.
9
SLAIN2 links microtubule plus end-tracking proteins and controls microtubule growth in interphase.SLAY2 将微管加端追踪蛋白联系起来,并控制有丝分裂期间的微管生长。
J Cell Biol. 2011 Jun 13;193(6):1083-99. doi: 10.1083/jcb.201012179. Epub 2011 Jun 6.
10
Ndc80 internal loop interacts with Dis1/TOG to ensure proper kinetochore-spindle attachment in fission yeast.Ndc80 内环与 Dis1/TOG 相互作用,以确保裂殖酵母中正确的着丝粒-纺锤体附着。
Curr Biol. 2011 Feb 8;21(3):214-20. doi: 10.1016/j.cub.2010.12.048. Epub 2011 Jan 20.