• 文献检索
  • 文档翻译
  • 深度研究
  • 学术资讯
  • Suppr Zotero 插件Zotero 插件
  • 邀请有礼
  • 套餐&价格
  • 历史记录
应用&插件
Suppr Zotero 插件Zotero 插件浏览器插件Mac 客户端Windows 客户端微信小程序
定价
高级版会员购买积分包购买API积分包
服务
文献检索文档翻译深度研究API 文档MCP 服务
关于我们
关于 Suppr公司介绍联系我们用户协议隐私条款
关注我们

Suppr 超能文献

核心技术专利:CN118964589B侵权必究
粤ICP备2023148730 号-1Suppr @ 2026

文献检索

告别复杂PubMed语法,用中文像聊天一样搜索,搜遍4000万医学文献。AI智能推荐,让科研检索更轻松。

立即免费搜索

文件翻译

保留排版,准确专业,支持PDF/Word/PPT等文件格式,支持 12+语言互译。

免费翻译文档

深度研究

AI帮你快速写综述,25分钟生成高质量综述,智能提取关键信息,辅助科研写作。

立即免费体验

长非编码 RNA UICLM 通过作为 microRNA-215 的 ceRNA 调控 ZEB2 表达促进结直肠癌肝转移。

Long non-coding RNA UICLM promotes colorectal cancer liver metastasis by acting as a ceRNA for microRNA-215 to regulate ZEB2 expression.

机构信息

State Key Laboratory of Oncology in South China, Collaborative Innovation Center for Cancer Medicine, Sun Yat-sen University Cancer Center, Guangzhou, PR China.

Department of Oncology, The First Affiliated Hospital, Sun Yat-sen University, Guangzhou, PR China.

出版信息

Theranostics. 2017 Oct 17;7(19):4836-4849. doi: 10.7150/thno.20942. eCollection 2017.

DOI:10.7150/thno.20942
PMID:29187907
原文链接:https://pmc.ncbi.nlm.nih.gov/articles/PMC5706103/
Abstract

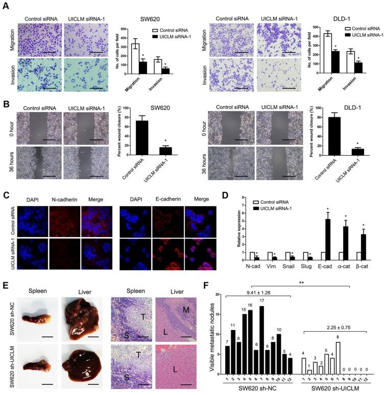
Long non-coding RNAs (lncRNAs) are involved in the pathology of various tumors, including colorectal cancer (CRC). However, the role of lncRNA in CRC liver metastasis remains unclear. a microarray was performed to identify the differentially expressed lncRNAs between CRC tissues with and without liver metastasis. Survival analysis was evaluated using the Kaplan-Meier method and assessed using the log-rank test. and assays were preformed to explore the biological effects of the differentially expressed lncRNA in CRC cells. the lncRNA UICLM (up-regulated in colorectal cancer liver metastasis) was significantly up-regulated in cases of CRC with liver metastasis. Moreover, UICLM expression was higher in CRC tissues than in normal tissues, and UICLM expression was associated with poor patient survival. Knockdown of UICLM inhibited CRC cell proliferation, invasion, epithelial-mesenchymal transition (EMT) and CRC stem cell formation as well as tumor growth and liver metastasis . Ectopic expression of UICLM promoted CRC cell proliferation and invasion. Mechanistic investigations revealed that UICLM induced its biological effects by regulating ZEB2, as the oncogenesis facilitated by UICLM was inhibited by ZEB2 depletion. Further study indicated that UICLM acted as a competing endogenous RNA (ceRNA) for miR-215 to regulate ZEB2 expression. taken together, our findings demonstrate how UICLM induces CRC liver metastasis and may offer a novel prognostic marker and therapeutic target for this disease.

摘要

长链非编码 RNA(lncRNA)参与多种肿瘤的病理学,包括结直肠癌(CRC)。然而,lncRNA 在 CRC 肝转移中的作用尚不清楚。通过微阵列分析鉴定出具有和不具有肝转移的 CRC 组织之间差异表达的 lncRNA。使用 Kaplan-Meier 方法进行生存分析,并使用对数秩检验进行评估。和 assays 被用来探索差异表达的 lncRNA 在 CRC 细胞中的生物学效应。lncRNA UICLM(结直肠癌肝转移中上调)在具有肝转移的 CRC 病例中显著上调。此外,UICLM 在 CRC 组织中的表达高于正常组织,并且 UICLM 的表达与患者生存不良相关。敲低 UICLM 抑制 CRC 细胞增殖、侵袭、上皮-间充质转化(EMT)和 CRC 干细胞形成以及肿瘤生长和肝转移。异位表达 UICLM 促进 CRC 细胞增殖和侵袭。机制研究表明,UICLM 通过调节 ZEB2 发挥其生物学效应,因为 UICLM 促进的致癌作用被 ZEB2 耗尽所抑制。进一步的研究表明,UICLM 作为 miR-215 的竞争性内源 RNA(ceRNA)来调节 ZEB2 表达。综上所述,我们的研究结果表明 UICLM 如何诱导 CRC 肝转移,并为该疾病提供新的预后标志物和治疗靶点。

https://cdn.ncbi.nlm.nih.gov/pmc/blobs/2de9/5706103/67c6c7ac6de8/thnov07p4836g007.jpg
https://cdn.ncbi.nlm.nih.gov/pmc/blobs/2de9/5706103/f0ee343eb87a/thnov07p4836g001.jpg
https://cdn.ncbi.nlm.nih.gov/pmc/blobs/2de9/5706103/64f25d519e6c/thnov07p4836g002.jpg
https://cdn.ncbi.nlm.nih.gov/pmc/blobs/2de9/5706103/a96b9130496b/thnov07p4836g003.jpg
https://cdn.ncbi.nlm.nih.gov/pmc/blobs/2de9/5706103/ebec559d756c/thnov07p4836g004.jpg
https://cdn.ncbi.nlm.nih.gov/pmc/blobs/2de9/5706103/1a0f78252885/thnov07p4836g005.jpg
https://cdn.ncbi.nlm.nih.gov/pmc/blobs/2de9/5706103/d3eaa3d06b5c/thnov07p4836g006.jpg
https://cdn.ncbi.nlm.nih.gov/pmc/blobs/2de9/5706103/67c6c7ac6de8/thnov07p4836g007.jpg
https://cdn.ncbi.nlm.nih.gov/pmc/blobs/2de9/5706103/f0ee343eb87a/thnov07p4836g001.jpg
https://cdn.ncbi.nlm.nih.gov/pmc/blobs/2de9/5706103/64f25d519e6c/thnov07p4836g002.jpg
https://cdn.ncbi.nlm.nih.gov/pmc/blobs/2de9/5706103/a96b9130496b/thnov07p4836g003.jpg
https://cdn.ncbi.nlm.nih.gov/pmc/blobs/2de9/5706103/ebec559d756c/thnov07p4836g004.jpg
https://cdn.ncbi.nlm.nih.gov/pmc/blobs/2de9/5706103/1a0f78252885/thnov07p4836g005.jpg
https://cdn.ncbi.nlm.nih.gov/pmc/blobs/2de9/5706103/d3eaa3d06b5c/thnov07p4836g006.jpg
https://cdn.ncbi.nlm.nih.gov/pmc/blobs/2de9/5706103/67c6c7ac6de8/thnov07p4836g007.jpg

相似文献

1
Long non-coding RNA UICLM promotes colorectal cancer liver metastasis by acting as a ceRNA for microRNA-215 to regulate ZEB2 expression.长非编码 RNA UICLM 通过作为 microRNA-215 的 ceRNA 调控 ZEB2 表达促进结直肠癌肝转移。
Theranostics. 2017 Oct 17;7(19):4836-4849. doi: 10.7150/thno.20942. eCollection 2017.
2
Long noncoding RNA XIST expedites metastasis and modulates epithelial-mesenchymal transition in colorectal cancer.长非编码 RNA XIST 促进结直肠癌转移并调节上皮-间充质转化。
Cell Death Dis. 2017 Aug 24;8(8):e3011. doi: 10.1038/cddis.2017.421.
3
Long non-coding RNA ZNFX1-AS1 promotes the tumor progression and metastasis of colorectal cancer by acting as a competing endogenous RNA of miR-144 to regulate EZH2 expression.长链非编码 RNA ZNFX1-AS1 通过作为 miR-144 的竞争性内源性 RNA 来调节 EZH2 表达,促进结直肠癌的肿瘤进展和转移。
Cell Death Dis. 2019 Feb 15;10(3):150. doi: 10.1038/s41419-019-1332-8.
4
Long noncoding RNA RP11-757G1.5 sponges miR-139-5p and upregulates YAP1 thereby promoting the proliferation and liver, spleen metastasis of colorectal cancer.长链非编码RNA RP11-757G1.5通过海绵吸附miR-139-5p并上调YAP1,从而促进结直肠癌的增殖及肝、脾转移。
J Exp Clin Cancer Res. 2020 Oct 6;39(1):207. doi: 10.1186/s13046-020-01717-5.
5
LncRNA TUG1 promotes the progression of colorectal cancer via the miR-138-5p/ZEB2 axis.长链非编码 RNA TUG1 通过 miR-138-5p/ZEB2 轴促进结直肠癌的进展。
Biosci Rep. 2020 Jun 26;40(6). doi: 10.1042/BSR20201025.
6
Downregulated lncRNA UCA1 acts as ceRNA to adsorb microRNA-498 to repress proliferation, invasion and epithelial mesenchymal transition of esophageal cancer cells by decreasing ZEB2 expression.下调的长链非编码 RNA UCA1 作为 ceRNA 通过降低 ZEB2 表达来吸附 microRNA-498,从而抑制食管癌细胞的增殖、侵袭和上皮间质转化。
Cell Cycle. 2019 Sep;18(18):2359-2376. doi: 10.1080/15384101.2019.1648959. Epub 2019 Aug 6.
7
The lncRNA XIST/miR-125b-2-3p axis modulates cell proliferation and chemotherapeutic sensitivity via targeting Wee1 in colorectal cancer.lncRNA XIST/miR-125b-2-3p轴通过靶向Wee1调节结直肠癌中的细胞增殖和化疗敏感性。
Cancer Med. 2021 Apr;10(7):2423-2441. doi: 10.1002/cam4.3777. Epub 2021 Mar 5.
8
Long non-coding RNA XIST promotes TGF-β-induced epithelial-mesenchymal transition by regulating miR-367/141-ZEB2 axis in non-small-cell lung cancer.长链非编码 RNA XIST 通过调控 miR-367/141-ZEB2 轴促进 TGF-β诱导的非小细胞肺癌上皮-间质转化。
Cancer Lett. 2018 Apr 1;418:185-195. doi: 10.1016/j.canlet.2018.01.036. Epub 2018 Jan 17.
9
LncRNA PVT1 facilitates the growth and metastasis of colorectal cancer by sponging with miR-3619-5p to regulate TRIM29 expression.长链非编码 RNA PVT1 通过与 miR-3619-5p 海绵吸附作用调节 TRIM29 表达促进结直肠癌的生长和转移。
Cancer Rep (Hoboken). 2024 Jun;7(6):e2085. doi: 10.1002/cnr2.2085.
10
The lncRNA H19 promotes epithelial to mesenchymal transition by functioning as miRNA sponges in colorectal cancer.长链非编码RNA H19通过作为微小RNA海绵在结直肠癌中促进上皮-间质转化。
Oncotarget. 2015 Sep 8;6(26):22513-25. doi: 10.18632/oncotarget.4154.

引用本文的文献

1
Ultra-sensitive biosensor detection of microRNA based on the CRISPR/Cas12a system and exonuclease-assisted target recycling signal amplification.基于CRISPR/Cas12a系统和核酸外切酶辅助靶标循环信号放大的超灵敏生物传感器检测微小RNA
Anal Sci. 2025 Apr 21. doi: 10.1007/s44211-025-00755-3.
2
Long noncoding RNA LINC01811 sponges miR-214-3p and upregulates YAP1 thereby promoting the migration and invasion of colorectal cancer.长链非编码RNA LINC01811吸附miR-214-3p并上调YAP1,从而促进结直肠癌的迁移和侵袭。
3 Biotech. 2025 May;15(5):123. doi: 10.1007/s13205-025-04292-8. Epub 2025 Apr 10.
3
enhances the response of gastric cancer to PD-1 inhibitors through increasing the immune infiltration of tumors.

本文引用的文献

1
Epithelial-mesenchymal transition (EMT): A biological process in the development, stem cell differentiation, and tumorigenesis.上皮-间充质转化(EMT):一种在发育、干细胞分化和肿瘤发生过程中的生物学过程。
J Cell Physiol. 2017 Dec;232(12):3261-3272. doi: 10.1002/jcp.25797. Epub 2017 Apr 10.
2
Long non-coding RNAs: potential new biomarkers for predicting tumor invasion and metastasis.长链非编码RNA:预测肿瘤侵袭和转移的潜在新型生物标志物。
Mol Cancer. 2016 Sep 29;15(1):62. doi: 10.1186/s12943-016-0545-z.
3
LncRNA HOXA11-AS Promotes Proliferation and Invasion of Gastric Cancer by Scaffolding the Chromatin Modification Factors PRC2, LSD1, and DNMT1.
通过增加肿瘤的免疫浸润来增强胃癌对PD-1抑制剂的反应。
Front Immunol. 2025 Mar 19;16:1545605. doi: 10.3389/fimmu.2025.1545605. eCollection 2025.
4
Deciphering the mechanisms of long non-coding RNAs in ferroptosis: insights into its clinical significance in cancer progression and immunology.解读长链非编码RNA在铁死亡中的作用机制:深入了解其在癌症进展和免疫学中的临床意义。
Cell Death Discov. 2025 Jan 18;11(1):14. doi: 10.1038/s41420-025-02290-6.
5
New sights on long non-coding RNAs in glioblastoma: A review of molecular mechanism.胶质母细胞瘤中长链非编码RNA的新见解:分子机制综述
Heliyon. 2024 Oct 23;10(21):e39744. doi: 10.1016/j.heliyon.2024.e39744. eCollection 2024 Nov 15.
6
RRFERV stabilizes TEAD1 expression to mediate nasopharyngeal cancer radiation resistance rendering tumor cells vulnerable to ferroptosis.RRFERV稳定TEAD1表达以介导鼻咽癌放疗抗性,使肿瘤细胞易发生铁死亡。
Int J Surg. 2025 Jan 1;111(1):450-466. doi: 10.1097/JS9.0000000000002099.
7
Circular RNA circNCOA3 promotes tumor progression and anti-PD-1 resistance in colorectal cancer.环状RNA circNCOA3促进结直肠癌的肿瘤进展和抗程序性死亡蛋白1耐药性。
Cancer Drug Resist. 2024 Mar 13;7:9. doi: 10.20517/cdr.2023.151. eCollection 2024.
8
Long non-coding RNA LINC01554 overexpression suppresses viability, migration, and invasion of liver cancer cells through regulating miR-148b-3p/EIF4E3.长链非编码RNA LINC01554过表达通过调控miR-148b-3p/EIF4E3抑制肝癌细胞的活力、迁移和侵袭。
Heliyon. 2024 Mar 5;10(6):e27319. doi: 10.1016/j.heliyon.2024.e27319. eCollection 2024 Mar 30.
9
LncRNA pol-lnc78 as a ceRNA regulates antibacterial responses via suppression of pol-miR-n199-3p-mediated SARM down-regulation in .LncRNA pol-lnc78 作为 ceRNA 通过抑制 pol-miR-n199-3p 介导的 SARM 下调来调节抗菌反应。
Zool Res. 2024 Jan 18;45(1):25-35. doi: 10.24272/j.issn.2095-8137.2022.520.
10
Dexamethasone prophylaxis protects from acute high-altitude illness by modifying the peripheral blood mononuclear cell inflammatory transcriptome.地塞米松预防通过改变外周血单个核细胞炎症转录组来预防急性高原病。
Biosci Rep. 2023 Nov 30;43(11). doi: 10.1042/BSR20231561.
长链非编码 RNA HOXA11-AS 通过支架染色质修饰因子 PRC2、 LSD1 和 DNMT1 促进胃癌的增殖和侵袭。
Cancer Res. 2016 Nov 1;76(21):6299-6310. doi: 10.1158/0008-5472.CAN-16-0356. Epub 2016 Sep 20.
4
Inhibition of the NF-κB pathway by nafamostat mesilate suppresses colorectal cancer growth and metastasis.甲磺酸萘莫司他对NF-κB通路的抑制作用可抑制结直肠癌的生长和转移。
Cancer Lett. 2016 Sep 28;380(1):87-97. doi: 10.1016/j.canlet.2016.06.014. Epub 2016 Jun 17.
5
Redox Regulation of Stem-like Cells Though the CD44v-xCT Axis in Colorectal Cancer: Mechanisms and Therapeutic Implications.通过CD44v-xCT轴对结直肠癌中类干细胞的氧化还原调节:机制与治疗意义
Theranostics. 2016 May 23;6(8):1160-75. doi: 10.7150/thno.14848. eCollection 2016.
6
Integrative analyses reveal a long noncoding RNA-mediated sponge regulatory network in prostate cancer.综合分析揭示了前列腺癌中一个长链非编码RNA介导的海绵调控网络。
Nat Commun. 2016 Mar 15;7:10982. doi: 10.1038/ncomms10982.
7
MicroRNA-215 functions as a tumor suppressor and directly targets ZEB2 in human pancreatic cancer.微小RNA-215在人类胰腺癌中作为一种肿瘤抑制因子发挥作用,并直接靶向锌指E盒结合蛋白2(ZEB2)。
Genet Mol Res. 2015 Dec 8;14(4):16133-45. doi: 10.4238/2015.December.8.2.
8
miR-215 functions as a tumor suppressor and directly targets ZEB2 in human non-small cell lung cancer.miR-215在人类非小细胞肺癌中作为一种肿瘤抑制因子发挥作用,并直接靶向ZEB2。
Oncol Lett. 2015 Oct;10(4):1985-1992. doi: 10.3892/ol.2015.3587. Epub 2015 Aug 11.
9
Metastatic Colorectal Cancer: A Systematic Review of the Value of Current Therapies.转移性结直肠癌:当前治疗价值的系统评价
Clin Colorectal Cancer. 2016 Mar;15(1):1-6. doi: 10.1016/j.clcc.2015.10.002. Epub 2015 Oct 22.
10
Long non-coding RNA MEG3 functions as a competing endogenous RNA to regulate gastric cancer progression.长链非编码RNA MEG3作为一种竞争性内源性RNA发挥作用,以调节胃癌进展。
J Exp Clin Cancer Res. 2015 Aug 8;34(1):79. doi: 10.1186/s13046-015-0197-7.