Division of Allergy, Immunology and Rheumatology, Dalin Tzu Chi Hospital, Buddhist Tzu Chi Medical Foundation, No. 2, Minsheng Road, Dalin, Chiayi, 62247, Taiwan.
School of Medicine, Tzu Chi University, Hualien City, Taiwan.
Arthritis Res Ther. 2017 Dec 1;19(1):261. doi: 10.1186/s13075-017-1465-z.
Tumor necrosis factor-alpha (TNF-α) can cause diverse T cell dysfunctions in patients with rheumatoid arthritis (RA). It is involved in the regulation of microRNAs (miRNAs) expression in different cell types. We hypothesized that the expression of T cell miRNAs would be affected by TNF-α, and these miRNAs could participate in the immunopathogenesis of RA.
Expression profiles of 270 human miRNAs in Jurkat cells, cultured in the presence or absence of TNF-α for 7 days were analyzed by real-time polymerase chain reaction. Potentially aberrantly expressed miRNAs were validated using T cell samples from 35 patients with RA and 15 controls. Transfection studies were conducted to search for gene expression and biological functions regulated by specific miRNAs.
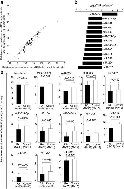
Initial analysis revealed 12 miRNAs were significantly lower, whereas the expression level of miR-146a was significantly higher in Jurkat cells after being cultured with TNF-α for 7 days. Decreased expression of miR-139-3p, miR-204, miR-760, miR-524-5p, miR-136, miR-548d-3p, miR-214, miR-383, and miR-887 were noted in RA T cells. Expression levels of miR-139-3p, miR-204, miR-214, and miR-760 were correlated with the use of biologic agents. The transfection of miR-214 mimic suppressed TNF-α-mediated apoptosis of Jurkat cells. Increased phosphorylation of extracellular regulating kinase (ERK) and c-Jun N-terminal kinase (JNK) was noted in RA T cells and Jurkat cells after TNF-α exposure. Transfection of Jurkat cells with miR-214 mimic suppressed both the basal and TNF-α-mediated ERK and JNK phosphoryation.
Among T cell miRNAs affected by TNF-α, the expression levels of nine miRNAs were decreased in T cells from patients with RA. The expression levels of miR-139-3p, miR-204, miR-214, and miR-760 increased in RA patients receiving biologic agents. The transfection of miR-214 reversed the TNF-α-mediated cells apoptosis and inhibited the phosphorylation of ERK and JNK in Jurkat cells.
肿瘤坏死因子-α(TNF-α)可引起类风湿关节炎(RA)患者多种 T 细胞功能障碍。它参与不同细胞类型中 microRNAs(miRNAs)表达的调节。我们假设 T 细胞 miRNAs 的表达会受到 TNF-α的影响,并且这些 miRNAs 可能参与 RA 的免疫发病机制。
通过实时聚合酶链反应分析 Jurkat 细胞在存在或不存在 TNF-α的情况下培养 7 天后 270 个人类 miRNA 的表达谱。使用来自 35 例 RA 患者和 15 例对照的 T 细胞样本验证潜在异常表达的 miRNA。进行转染研究以寻找受特定 miRNAs 调节的基因表达和生物学功能。
初步分析显示,在 Jurkat 细胞培养 7 天后用 TNF-α处理后,有 12 个 miRNA 的表达水平显著降低,而 miR-146a 的表达水平显著升高。RA T 细胞中 miR-139-3p、miR-204、miR-760、miR-524-5p、miR-136、miR-548d-3p、miR-214、miR-383 和 miR-887 的表达水平降低。miR-139-3p、miR-204、miR-214 和 miR-760 的表达水平与生物制剂的使用相关。miR-214 模拟物的转染抑制了 Jurkat 细胞中 TNF-α介导的细胞凋亡。在 TNF-α暴露后,RA T 细胞和 Jurkat 细胞中均观察到细胞外调节激酶(ERK)和 c-Jun N-末端激酶(JNK)的磷酸化增加。Jurkat 细胞中转染 miR-214 抑制了基础和 TNF-α介导的 ERK 和 JNK 磷酸化。
在受 TNF-α影响的 T 细胞 miRNAs 中,RA 患者 T 细胞中有 9 个 miRNA 的表达水平降低。接受生物制剂治疗的 RA 患者中 miR-139-3p、miR-204、miR-214 和 miR-760 的表达水平增加。miR-214 的转染逆转了 TNF-α 介导的细胞凋亡,并抑制了 Jurkat 细胞中 ERK 和 JNK 的磷酸化。