Suppr超能文献

氯吡格雷联合抗癌药物治疗对肿瘤生长、转移和治疗毒性的影响:动物模型研究。

Clopidogrel in a combined therapy with anticancer drugs-effect on tumor growth, metastasis, and treatment toxicity: Studies in animal models.

机构信息

Department of Experimental Oncology, Hirszfeld Institute of Immunology and Experimental Therapy, Polish Academy of Sciences, Wroclaw, Poland.

Faculty of Veterinary Medicine, Wroclaw University of Environmental and Life Sciences, Wroclaw, Poland.

出版信息

PLoS One. 2017 Dec 5;12(12):e0188740. doi: 10.1371/journal.pone.0188740. eCollection 2017.

Abstract

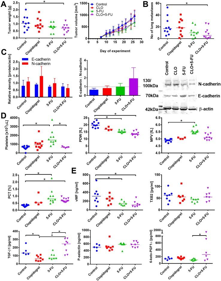
Clopidogrel, a thienopyridine derivative with antiplatelet activity, is widely prescribed for patients with cardiovascular diseases. In addition to antiplatelet activity, antiplatelet agents possess anticancer and antimetastatic properties. Contrary to this, results of some studies have suggested that the use of clopidogrel and other thienopyridines accelerates the progression of breast, colorectal, and prostate cancer. Therefore, in this study, we aimed to evaluate the efficacy of clopidogrel and various anticancer agents as a combined treatment using mouse models of breast, colorectal, and prostate cancer. Metastatic dissemination, selected parameters of platelet morphology and biochemistry, as well as angiogenesis were assessed. In addition, body weight, blood morphology, and biochemistry were evaluated to test toxicity of the studied compounds. According to the results, clopidogrel increased antitumor and/or antimetastatic activity of chemotherapeutics such as 5-fluorouracil, cyclophosphamide, and mitoxantrone, whereas it decreased the anticancer activity of doxorubicin, cisplatin, and tamoxifen. The mechanisms of such divergent activities may be based on the modulation of tumor vasculature via factors, such as transforming growth factor β1 released from platelets. Moreover, clopidogrel increased the toxicity of docetaxel and protected against mitoxantrone-induced toxicity, which may be due to the modulation of hepatic enzymes and protection of the vasculature, respectively. These results demonstrate that antiplatelet agents can be useful but also dangerous in anticancer treatment and therefore use of thienopyridines in patients undergoing chemotherapy should be carefully evaluated.

摘要

氯吡格雷是一种具有抗血小板活性的噻吩吡啶衍生物,广泛用于心血管疾病患者。除了抗血小板活性外,抗血小板药物还具有抗癌和抗转移的特性。然而,与这一观点相反,一些研究的结果表明,氯吡格雷和其他噻吩吡啶的使用会加速乳腺癌、结直肠癌和前列腺癌的进展。因此,在这项研究中,我们旨在评估氯吡格雷和各种抗癌药物作为联合治疗在乳腺癌、结直肠癌和前列腺癌小鼠模型中的疗效。评估了转移扩散、血小板形态和生物化学的选定参数以及血管生成。此外,还评估了体重、血液形态和生物化学,以测试所研究化合物的毒性。结果表明,氯吡格雷增加了 5-氟尿嘧啶、环磷酰胺和米托蒽醌等化疗药物的抗肿瘤和/或抗转移活性,而降低了多柔比星、顺铂和他莫昔芬的抗癌活性。这种不同活性的机制可能基于血小板释放的转化生长因子β1等因子对肿瘤血管的调节。此外,氯吡格雷增加了多西他赛的毒性,并能预防米托蒽醌引起的毒性,这可能分别是由于对肝酶的调节和对血管的保护。这些结果表明,抗血小板药物在癌症治疗中可能既有用又危险,因此,接受化疗的患者使用噻吩吡啶类药物应谨慎评估。

https://cdn.ncbi.nlm.nih.gov/pmc/blobs/c78c/5716579/31d158077786/pone.0188740.g001.jpg

相似文献

2
Combination Therapy with DETA/NO and Clopidogrel Inhibits Metastasis in Murine Mammary Gland Cancer Models via Improved Vasoprotection.
Mol Pharm. 2018 Nov 5;15(11):5277-5290. doi: 10.1021/acs.molpharmaceut.8b00781. Epub 2018 Oct 4.
3
Clopidogrel use and cancer-specific mortality: a population-based cohort study of colorectal, breast and prostate cancer patients.
Pharmacoepidemiol Drug Saf. 2015 Aug;24(8):830-40. doi: 10.1002/pds.3807. Epub 2015 May 27.
7
Effects of clopidogrel and ticlopidine on experimental diabetic ischemic retinopathy in rats.
Naunyn Schmiedebergs Arch Pharmacol. 2003 Feb;367(2):204-10. doi: 10.1007/s00210-002-0657-4. Epub 2003 Jan 9.

引用本文的文献

1
Targeting platelet-tumor cell interactions: a novel approach to cancer therapy.
Med Oncol. 2025 Jun 2;42(7):232. doi: 10.1007/s12032-025-02787-1.
2
A new era of cancer immunotherapy: vaccines and miRNAs.
Cancer Immunol Immunother. 2025 Apr 1;74(5):163. doi: 10.1007/s00262-025-04011-5.
3
Role and recent progress of P2Y12 receptor in cancer development.
Purinergic Signal. 2024 Jun 14. doi: 10.1007/s11302-024-10027-w.
4
Pro-Tumorigenic and Thrombotic Activities of Platelets in Lung Cancer.
Int J Mol Sci. 2023 Jul 25;24(15):11927. doi: 10.3390/ijms241511927.
6
Targeting Platelet Activation Pathways to Limit Tumour Progression: Current State of Affairs.
Pharmaceuticals (Basel). 2022 Dec 9;15(12):1532. doi: 10.3390/ph15121532.
9
Pleiotropic effects of clopidogrel.
Purinergic Signal. 2022 Sep;18(3):253-265. doi: 10.1007/s11302-022-09876-0. Epub 2022 Jun 9.
10
Platelet-Cancer Interplay: Molecular Mechanisms and New Therapeutic Avenues.
Front Oncol. 2021 Jul 12;11:665534. doi: 10.3389/fonc.2021.665534. eCollection 2021.

本文引用的文献

1
Clopidogrel-Paclitaxel Drug-Drug Interaction: A Pharmacoepidemiologic Study.
Clin Pharmacol Ther. 2017 Sep;102(3):547-553. doi: 10.1002/cpt.674. Epub 2017 May 26.
2
The Effect of Combined Aspirin and Clopidogrel Treatment on Cancer Incidence.
Am J Med. 2017 Jul;130(7):826-832. doi: 10.1016/j.amjmed.2017.01.022. Epub 2017 Feb 14.
3
Cancer Event Rate and Mortality with Thienopyridines: A Systematic Review and Meta-Analysis.
Drug Saf. 2017 Mar;40(3):229-240. doi: 10.1007/s40264-016-0481-2.
4
Vasculogenic mimicry in small cell lung cancer.
Nat Commun. 2016 Nov 9;7:13322. doi: 10.1038/ncomms13322.
6
Pathways of cardiac toxicity: comparison between chemotherapeutic drugs doxorubicin and mitoxantrone.
Arch Toxicol. 2016 Sep;90(9):2063-2076. doi: 10.1007/s00204-016-1759-y. Epub 2016 Jun 25.
7
The Metabolism of Clopidogrel: CYP2C19 Is a Minor Pathway.
J Clin Pharmacol. 2016 Dec;56(12):1474-1483. doi: 10.1002/jcph.769. Epub 2016 Jun 22.
8
Clopidogrel Protects Endothelium by Hindering TNFα-Induced VCAM-1 Expression through CaMKKβ/AMPK/Nrf2 Pathway.
J Diabetes Res. 2016;2016:9128050. doi: 10.1155/2016/9128050. Epub 2015 Dec 28.
10
Clopidogrel use and cancer-specific mortality: a population-based cohort study of colorectal, breast and prostate cancer patients.
Pharmacoepidemiol Drug Saf. 2015 Aug;24(8):830-40. doi: 10.1002/pds.3807. Epub 2015 May 27.

文献AI研究员

20分钟写一篇综述,助力文献阅读效率提升50倍。

立即体验

用中文搜PubMed

大模型驱动的PubMed中文搜索引擎

马上搜索

文档翻译

学术文献翻译模型,支持多种主流文档格式。

立即体验