Hyun Seung-Joo, Sohn Hyun-Jung, Lee Hyun-Joo, Lee Seon-Duk, Kim Sueon, Sohn Dae-Hee, Hong Cheol-Hwa, Choi Haeyoun, Cho Hyun-Il, Kim Tai-Gyu
Department of Microbiology, College of Medicine, The Catholic University of Korea, Seoul, South Korea.
Catholic Hematopoietic Stem Cell Bank, College of Medicine, The Catholic University of Korea, Seoul, South Korea.
Front Immunol. 2017 Nov 21;8:1591. doi: 10.3389/fimmu.2017.01591. eCollection 2017.
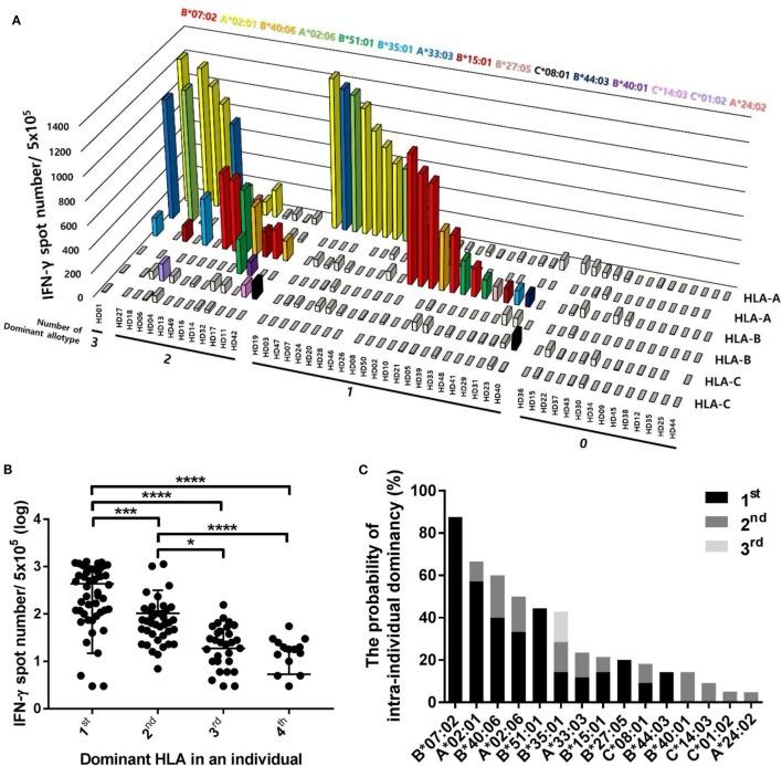
To define whether individual human leukocyte antigen (HLA) class I allotypes are used preferentially in human cytomegalovirus (CMV)-specific cytotoxic T lymphocyte responses, CD8 T cell responses restricted by up to six HLA class I allotypes in an individual were measured in parallel using K562-based artificial antigen-presenting cells expressing both CMV pp65 antigen and one of 32 HLA class I allotypes (7 HLA-A, 14 HLA-B, and 11 HLA-C) present in 50 healthy Korean donors. The CD8 T cell responses to pp65 in the HLA-C allotypes were lower than responses to those in HLA-A and -B allotypes and there was no difference between the HLA-A and HLA-B loci. HLA-A02:01, -B07:02, and -C08:01 showed the highest magnitude and frequency of immune responses to pp65 at each HLA class I locus. However, HLA-A02:07, -B59:01, -B58:01, -B15:11, -C03:02, and -C*02:02 did not show any immune responses. Although each individual has up to six different HLA allotypes, 46% of the donors showed one allotype, 24% showed two allotypes, and 2% showed three allotypes that responded to pp65. Interestingly, the frequencies of HLA-A alleles were significantly correlated with the positivity of specific allotypes. Our results demonstrate that specific HLA class I allotypes are preferentially used in the CD8 T cell immune response to pp65 and that a hierarchy among HLA class I allotypes is present in an individual.
为了确定个体人类白细胞抗原(HLA)I类同种异型在人巨细胞病毒(CMV)特异性细胞毒性T淋巴细胞反应中是否被优先利用,我们使用表达CMV pp65抗原和50名健康韩国供体中存在的32种HLA I类同种异型之一(7种HLA - A、14种HLA - B和11种HLA - C)的基于K562的人工抗原呈递细胞,平行测量了个体中受多达六种HLA I类同种异型限制的CD8 T细胞反应。HLA - C同种异型中对pp65的CD8 T细胞反应低于HLA - A和 - B同种异型中的反应,并且HLA - A和HLA - B位点之间没有差异。在每个HLA I类位点,HLA - A02:01、-B07:02和 - C08:01对pp65的免疫反应强度和频率最高。然而,HLA - A02:07、-B59:01、-B58:01、-B15:11、-C03:02和 - C*02:02未显示任何免疫反应。尽管每个个体有多达六种不同的HLA同种异型,但46%的供体显示一种同种异型对pp65有反应,24%显示两种同种异型有反应,2%显示三种同种异型有反应。有趣的是,HLA - A等位基因的频率与特定同种异型的阳性显著相关。我们的结果表明,特定的HLA I类同种异型在对pp65的CD8 T细胞免疫反应中被优先利用,并且个体中存在HLA I类同种异型之间的等级关系。