Department of Biology, Faculty of Sciences, Kyushu University, Fukuoka, Japan.
Graduate School of Systems Life Sciences, Kyushu University, Fukuoka, Japan.
J Cell Biol. 2018 Feb 5;217(2):619-633. doi: 10.1083/jcb.201708122. Epub 2017 Dec 8.
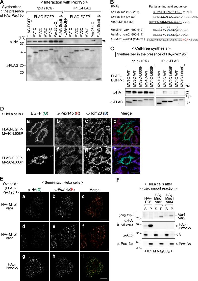
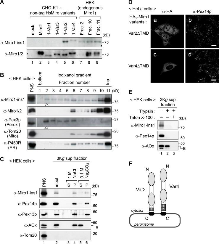
Microtubule-dependent long-distance movement of peroxisomes occurs in mammalian cells. However, its molecular mechanisms remain undefined. In this study, we identified three distinct splicing variants of human mitochondrial Rho GTPase-1 (Miro1), each containing amino acid sequence insertions 1 (named Miro1-var2), 2 (Miro1-var3), and both 1 and 2 (Miro1-var4), respectively, at upstream of the transmembrane domain. Miro1-var4 and Miro1-var2 are localized to peroxisomes in a manner dependent on the insertion 1 that is recognized by the cytosolic receptor Pex19p. Exogenous expression of Miro1-var4 induces accumulation of peroxisomes at the cell periphery and augments long-range movement of peroxisomes along microtubules. Depletion of all Miro1 variants by knocking down suppresses the long-distance movement of peroxisomes. Such abrogated movement is restored by reexpression of peroxisomal Miro1 variants. Collectively, our findings identify for the first time peroxisome-localized Miro1 variants as adapter proteins that link peroxisomes to the microtubule-dependent transport complexes including TRAK2 in the intracellular translocation of peroxisomes in mammalian cells.
线粒体 Rho GTP 酶-1(Miro1)的三种剪接变体在哺乳动物细胞中,过氧化物酶体依赖微管的长距离运动发生。然而,其分子机制尚不清楚。在这项研究中,我们鉴定了人类线粒体 Rho GTP 酶-1(Miro1)的三种不同的剪接变体,每种变体在跨膜结构域的上游都包含氨基酸序列插入 1(命名为 Miro1-var2)、插入 2(Miro1-var3)和插入 1 和插入 2(Miro1-var4)。Miro1-var4 和 Miro1-var2 以依赖于插入 1 的方式定位于过氧化物酶体,插入 1 被细胞质受体 Pex19p 识别。Miro1-var4 的过表达诱导过氧化物酶体在细胞边缘的积累,并增强过氧化物酶体沿微管的长距离运动。通过敲低抑制所有 Miro1 变体的表达来耗尽所有 Miro1 变体,会抑制过氧化物酶体的长距离运动。通过重新表达过氧化物酶体 Miro1 变体,可以恢复这种被破坏的运动。总之,我们的研究结果首次确定了定位于过氧化物酶体的 Miro1 变体作为衔接蛋白,将过氧化物酶体与包括 TRAK2 在内的微管依赖性运输复合物连接起来,从而实现了哺乳动物细胞中过氧化物酶体的细胞内转运。