Suppr超能文献

微小 RNA-296 靶向特异性蛋白 1 抑制宫颈癌中的细胞增殖和侵袭。

MicroRNA-296 Targets Specificity Protein 1 to Suppress Cell Proliferation and Invasion in Cervical Cancer.

机构信息

Department of Oncology and Hematology, The Second Hospital of Jilin University, Changchun, Jilin, P.R. China.

Department of Digestive Endoscopy, The Second Hospital of Jilin University, Changchun, Jilin, P.R. China.

出版信息

Oncol Res. 2018 Jun 11;26(5):775-783. doi: 10.3727/096504017X15132494420120. Epub 2017 Dec 14.

Abstract

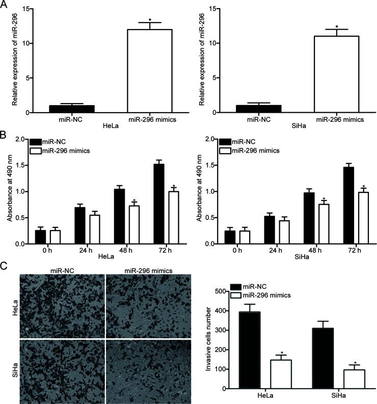
Cervical cancer is the third most commonly diagnosed malignancy and the fourth leading cause of cancer-related deaths in women worldwide. MicroRNA-296 (miR-296) is aberrantly expressed in a variety of human cancer types. However, the expression levels, biological roles, and underlying molecular mechanisms of miR-296 in cervical cancer remain unclear. This study aimed to detect miR-296 expression in cervical cancer and evaluate its roles and underlying mechanisms in cervical cancer. This study demonstrated that miR-296 was significantly downregulated in cervical cancer tissues and cell lines. Restoring the expression of miR-296 inhibited the proliferation and invasion of cervical cancer cells. Moreover, miR-296 directly targeted the 3'-untranslated regions of specificity protein 1 (SP1) and decreased its endogenous expression at both the mRNA and protein levels. Similar to induced miR-296 expression, SP1 knockdown suppressed the proliferation and invasion of cervical cancer cells. Besides, resumption expression of SP1 rescued the tumor-suppressing roles of miR-296 in cervical cancer. These results indicated that miR-296 may act as a tumor suppressor in cervical cancer by directly targeting SP1. Therefore, SP1 may be developed as a therapeutic target for the treatment of patients with this malignancy.

摘要

宫颈癌是全球女性中第三大常见恶性肿瘤,也是第四大癌症相关死亡原因。microRNA-296(miR-296)在多种人类癌症类型中表达异常。然而,miR-296 在宫颈癌中的表达水平、生物学作用和潜在分子机制尚不清楚。本研究旨在检测宫颈癌中 miR-296 的表达,并评估其在宫颈癌中的作用和潜在机制。本研究表明,miR-296 在宫颈癌组织和细胞系中显著下调。恢复 miR-296 的表达抑制了宫颈癌细胞的增殖和侵袭。此外,miR-296 直接靶向特异性蛋白 1(SP1)的 3'-非翻译区,并在 mRNA 和蛋白质水平上降低其内源性表达。与诱导 miR-296 表达相似,SP1 敲低抑制了宫颈癌细胞的增殖和侵袭。此外,恢复 SP1 的表达挽救了 miR-296 在宫颈癌中的肿瘤抑制作用。这些结果表明,miR-296 可能通过直接靶向 SP1 在宫颈癌中发挥肿瘤抑制作用。因此,SP1 可能被开发为治疗这种恶性肿瘤患者的治疗靶点。

https://cdn.ncbi.nlm.nih.gov/pmc/blobs/40e7/7844729/29b33c83db49/OR-26-775-g001.jpg

文献AI研究员

20分钟写一篇综述,助力文献阅读效率提升50倍。

立即体验

用中文搜PubMed

大模型驱动的PubMed中文搜索引擎

马上搜索

文档翻译

学术文献翻译模型,支持多种主流文档格式。

立即体验