Suppr超能文献

微小RNA-326通过靶向ELK1抑制宫颈癌细胞的增殖、迁移和侵袭。

MicroRNA-326 suppresses the proliferation, migration and invasion of cervical cancer cells by targeting ELK1.

作者信息

Zhang Ping, Kong Feng, Deng Xinchao, Yu Yunhai, Hou Congzhe, Liang Tingting, Zhu Lin

机构信息

Department of Gynecology, The Second Hospital of Shandong University, Jinan, Shandong 250033, P.R. China.

Central Laboratory, The Second Hospital of Shandong University, Jinan, Shandong 250033, P.R. China.

出版信息

Oncol Lett. 2017 May;13(5):2949-2956. doi: 10.3892/ol.2017.5852. Epub 2017 Mar 13.

Abstract

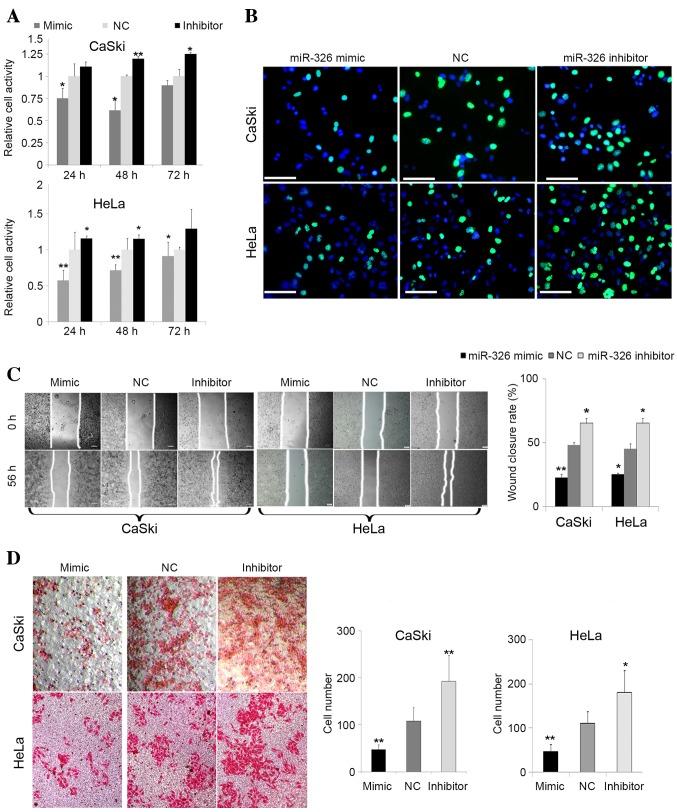
Although microRNAs (miRNAs or miRs) are able to function as oncogenes or tumor suppressors, the role of miR-326 in regulating human cervical cancer cells remains unclear. In the present study, the expression of miR-326 was identified to be downregulated in cervical cancer cell lines and primary tumor samples, and the overexpression of miR-326 decreased cell proliferation, migration and invasion in cervical cell lines. Bioinformatics prediction and experimental validation results revealed that the function of miR-326 was achieved by targeting and repressing ETS domain-containing protein Elk-1 () expression. was targeted directly by miR-326, which was downregulated in human cervical cancer tissues compared with that in adjacent normal tissues. The results of the present study suggest that miR-326, a potential tumor suppressor, may be used in the treatment of cervical cancer.

摘要

尽管微小RNA(miRNA或miR)能够作为癌基因或肿瘤抑制因子发挥作用,但miR-326在调控人宫颈癌细胞中的作用仍不清楚。在本研究中,已确定miR-326在宫颈癌细胞系和原发性肿瘤样本中的表达下调,并且miR-326的过表达降低了宫颈细胞系中的细胞增殖、迁移和侵袭。生物信息学预测和实验验证结果表明,miR-326的功能是通过靶向并抑制含ETS结构域蛋白Elk-1()的表达来实现的。被miR-326直接靶向,与相邻正常组织相比,其在人宫颈癌组织中表达下调。本研究结果表明,miR-326作为一种潜在的肿瘤抑制因子,可能用于宫颈癌的治疗。

https://cdn.ncbi.nlm.nih.gov/pmc/blobs/f669/5431565/9b969e39b630/ol-13-05-2949-g00.jpg

文献AI研究员

20分钟写一篇综述,助力文献阅读效率提升50倍。

立即体验

用中文搜PubMed

大模型驱动的PubMed中文搜索引擎

马上搜索

文档翻译

学术文献翻译模型,支持多种主流文档格式。

立即体验