Suppr超能文献

髓系分化初级反应基因 88 信号传导对于肠道纤维化的发展并非必需。

Myeloid differentiation primary response gene (MyD) 88 signalling is not essential for intestinal fibrosis development.

机构信息

Department of Gastroenterology and Hepatology, University Hospital, Zurich, Switzerland.

Department of Biosystems Sciences and Engineering, ETH Zurich, Basel, Switzerland.

出版信息

Sci Rep. 2017 Dec 15;7(1):17678. doi: 10.1038/s41598-017-17755-7.

Abstract

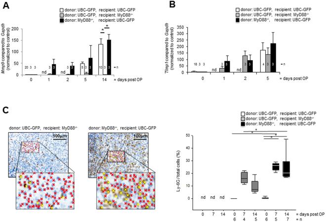
Dysregulation of the immune response to microbiota is associated with inflammatory bowel disease (IBD), which can trigger intestinal fibrosis. MyD88 is a key component of microbiota signalling but its influence on intestinal fibrosis has not been clarified. Small bowel resections from donor-mice were transplanted subcutaneously into the neck of recipients C57BL/6 B6-MyD88tm1 Aki (MyD88) and C57BL/6-Tg(UBC-green fluorescence protein (GFP))30Scha/J (GFP-Tg). Grafts were explanted up to 21 days after transplantation. Collagen layer thickness was determined using Sirius Red stained slides. In the mouse model of fibrosis collagen deposition and transforming growth factor-beta 1 (TGF-β1) expression was equal in MyD88 and MyD88, indicating that MyD88 was not essential for fibrogenesis. Matrix metalloproteinase (Mmp)9 expression was significantly decreased in grafts transplanted into MyD88 recipients compared to MyD88 recipients (0.2 ± 0.1 vs. 153.0 ± 23.1, respectively, p < 0.05), similarly recruitment of neutrophils was significantly reduced (16.3 ± 4.5 vs. 25.4 ± 3.1, respectively, p < 0.05). Development of intestinal fibrosis appears to be independent of MyD88 signalling indicating a minor role of bacterial wall compounds in the process which is in contrast to published concepts and theories. Development of fibrosis appears to be uncoupled from acute inflammation.

摘要

免疫反应对微生物群的失调与炎症性肠病(IBD)有关,而 IBD 可能会引发肠道纤维化。MyD88 是微生物群信号的关键组成部分,但它对肠道纤维化的影响尚未阐明。从小鼠供体的小肠切除物移植到受体 C57BL/6 B6-MyD88tm1Aki(MyD88)和 C57BL/6-Tg(UBC-绿色荧光蛋白(GFP))30Scha/J(GFP-Tg)的颈部皮下。移植后最多 21 天取出移植物。使用天狼星红染色的幻灯片确定胶原层厚度。在纤维化的小鼠模型中,MyD88 和 MyD88 中的胶原沉积和转化生长因子-β1(TGF-β1)表达相等,表明 MyD88 对于纤维化形成不是必需的。与 MyD88 受体相比,移植到 MyD88 受体中的移植物的基质金属蛋白酶(Mmp)9 表达显著降低(分别为 0.2±0.1 与 153.0±23.1,p<0.05),中性粒细胞的募集也显著减少(分别为 16.3±4.5 与 25.4±3.1,p<0.05)。肠道纤维化的发展似乎独立于 MyD88 信号传导,表明细菌壁化合物在该过程中的作用较小,这与已发表的概念和理论相反。纤维化的发展似乎与急性炎症脱耦。

https://cdn.ncbi.nlm.nih.gov/pmc/blobs/cca7/5732165/15ffad477e8f/41598_2017_17755_Fig1_HTML.jpg

文献AI研究员

20分钟写一篇综述,助力文献阅读效率提升50倍。

立即体验

用中文搜PubMed

大模型驱动的PubMed中文搜索引擎

马上搜索

文档翻译

学术文献翻译模型,支持多种主流文档格式。

立即体验