• 文献检索
  • 文档翻译
  • 深度研究
  • 学术资讯
  • Suppr Zotero 插件Zotero 插件
  • 邀请有礼
  • 套餐&价格
  • 历史记录
应用&插件
Suppr Zotero 插件Zotero 插件浏览器插件Mac 客户端Windows 客户端微信小程序
定价
高级版会员购买积分包购买API积分包
服务
文献检索文档翻译深度研究API 文档MCP 服务
关于我们
关于 Suppr公司介绍联系我们用户协议隐私条款
关注我们

Suppr 超能文献

核心技术专利:CN118964589B侵权必究
粤ICP备2023148730 号-1Suppr @ 2026

文献检索

告别复杂PubMed语法,用中文像聊天一样搜索,搜遍4000万医学文献。AI智能推荐,让科研检索更轻松。

立即免费搜索

文件翻译

保留排版,准确专业,支持PDF/Word/PPT等文件格式,支持 12+语言互译。

免费翻译文档

深度研究

AI帮你快速写综述,25分钟生成高质量综述,智能提取关键信息,辅助科研写作。

立即免费体验

E-钙黏蛋白6被爱泼斯坦-巴尔病毒LMP1激活,作为鼻咽癌多种信号通路的交汇节点介导上皮-间质转化和转移。

Cadherin 6 is activated by Epstein-Barr virus LMP1 to mediate EMT and metastasis as an interplay node of multiple pathways in nasopharyngeal carcinoma.

作者信息

Zuo L-L, Zhang J, Liu L-Z, Zhou Q, Du S-J, Xin S-Y, Ning Z-P, Yang J, Yu H-B, Yue W-X, Wang J, Zhu F-X, Li G-Y, Lu J-H

机构信息

The Key Laboratory of Carcinogenesis of the Chinese Ministry of Health, Xiangya Hospital, Central South University, Changsha, 410080, China.

The Key Laboratory of Carcinogenesis and Cancer Invasion of the Chinese Ministry of Education, Cancer Research Institute, School of Basic Medical Science, Central South University, Changsha, 410078, China.

出版信息

Oncogenesis. 2017 Dec 22;6(12):402. doi: 10.1038/s41389-017-0005-7.

DOI:10.1038/s41389-017-0005-7
PMID:29284791
原文链接:https://pmc.ncbi.nlm.nih.gov/articles/PMC5865538/
Abstract

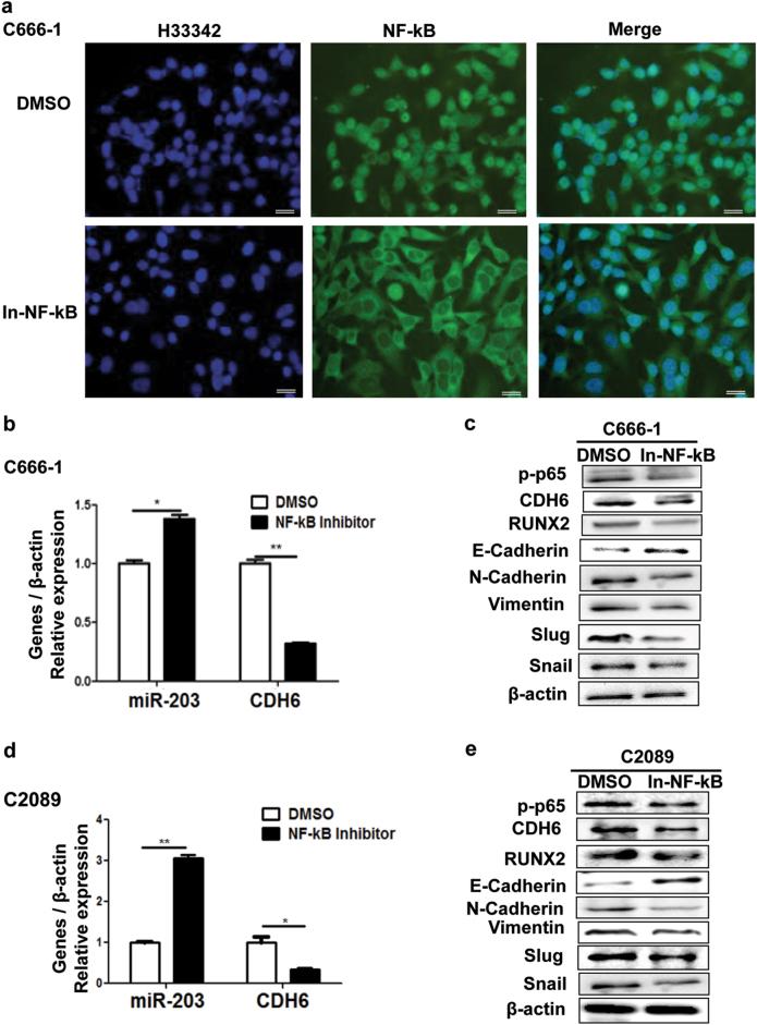
Nasopharyngeal carcinoma (NPC) is an epithelial malignancy, which is notorious among head-and-neck cancers with its metastatic feature. Epstein-Barr virus (EBV) infection plays a fundamental role in NPC development with the mechanism is not well understood. Here we demonstrate that EBV oncoprotein LMP1 drives EMT and metastasis of NPC by reactivating the adhesion molecule, cadherin 6 (CDH6), which normally occurs in embryogenesis with unknown role in NPC. CDH6 was found to be upregulated in LMP1-positive NPC tissues, and was identified as a target of the epithelium-specific miR-203. LMP1-activated NF-κB transcriptionally repressed the miR-203 expression by binding to the promoter region of miR-203 gene. CDH6 activation in turn induced EMT and promoted metastasis in NPC. CDH6 depletion, NF-κB inhibitor and miR-203 overexpression were able to impair the EMT effects. The miR-203 downregulation in NPC tissues was strongly associated with metastasis clinically. The CDH6 activator, Runt-related transcription factor 2 (RUNX2), was also activated by EBV in the event. For both CDH6 and RUNX2 are components at TGF-β downstream, CDH6 became a node protein for the interplay of multiple signalings including NF-κB and TGF-β. Therefore, the switch-on of miR-203 was important for nasopharyngeal epithelial cells to maintain normal phenotype. This study demonstrates that EBV has evolved sophisticated strategies by driving epithelial cells to obtain malignant features, particularly in NPC metastasis, providing novel biomarkers for the therapy and prognosis of EBV-associated NPC.

摘要

鼻咽癌(NPC)是一种上皮性恶性肿瘤,在头颈部癌症中因其转移特性而声名狼藉。爱泼斯坦-巴尔病毒(EBV)感染在鼻咽癌的发生发展中起重要作用,但其机制尚不清楚。在此,我们证明EBV癌蛋白LMP1通过重新激活黏附分子钙黏蛋白6(CDH6)来驱动鼻咽癌的上皮-间质转化(EMT)和转移,CDH6通常在胚胎发育过程中出现,在鼻咽癌中的作用尚不清楚。研究发现CDH6在LMP1阳性的鼻咽癌组织中上调,并被确定为上皮特异性miR-203的靶标。LMP1激活的核因子κB(NF-κB)通过与miR-203基因的启动子区域结合,转录抑制miR-203的表达。CDH6的激活进而诱导鼻咽癌的EMT并促进转移。CDH6的缺失、NF-κB抑制剂和miR-203的过表达均能削弱EMT效应。鼻咽癌组织中miR-203的下调在临床上与转移密切相关。CDH6激活剂,即 runt相关转录因子2(RUNX2),在该事件中也被EBV激活。由于CDH6和RUNX2都是转化生长因子-β(TGF-β)下游的成分,CDH6成为包括NF-κB和TGF-β在内的多种信号相互作用的节点蛋白。因此,miR-203的开启对于鼻咽上皮细胞维持正常表型很重要。本研究表明,EBV通过驱动上皮细胞获得恶性特征,特别是在鼻咽癌转移方面,已经进化出复杂的策略,为EBV相关鼻咽癌的治疗和预后提供了新的生物标志物。

https://cdn.ncbi.nlm.nih.gov/pmc/blobs/f9fd/5865538/b40f5502fcc3/41389_2017_5_Fig9_HTML.jpg
https://cdn.ncbi.nlm.nih.gov/pmc/blobs/f9fd/5865538/8a43ea93a7e2/41389_2017_5_Fig1_HTML.jpg
https://cdn.ncbi.nlm.nih.gov/pmc/blobs/f9fd/5865538/9d356054c581/41389_2017_5_Fig2_HTML.jpg
https://cdn.ncbi.nlm.nih.gov/pmc/blobs/f9fd/5865538/8cff94be01c0/41389_2017_5_Fig3_HTML.jpg
https://cdn.ncbi.nlm.nih.gov/pmc/blobs/f9fd/5865538/33fd3615612d/41389_2017_5_Fig4_HTML.jpg
https://cdn.ncbi.nlm.nih.gov/pmc/blobs/f9fd/5865538/32fa4aebf38d/41389_2017_5_Fig5_HTML.jpg
https://cdn.ncbi.nlm.nih.gov/pmc/blobs/f9fd/5865538/caced62e4c06/41389_2017_5_Fig6_HTML.jpg
https://cdn.ncbi.nlm.nih.gov/pmc/blobs/f9fd/5865538/3d4e0138126e/41389_2017_5_Fig7_HTML.jpg
https://cdn.ncbi.nlm.nih.gov/pmc/blobs/f9fd/5865538/fdac05e17395/41389_2017_5_Fig8_HTML.jpg
https://cdn.ncbi.nlm.nih.gov/pmc/blobs/f9fd/5865538/b40f5502fcc3/41389_2017_5_Fig9_HTML.jpg
https://cdn.ncbi.nlm.nih.gov/pmc/blobs/f9fd/5865538/8a43ea93a7e2/41389_2017_5_Fig1_HTML.jpg
https://cdn.ncbi.nlm.nih.gov/pmc/blobs/f9fd/5865538/9d356054c581/41389_2017_5_Fig2_HTML.jpg
https://cdn.ncbi.nlm.nih.gov/pmc/blobs/f9fd/5865538/8cff94be01c0/41389_2017_5_Fig3_HTML.jpg
https://cdn.ncbi.nlm.nih.gov/pmc/blobs/f9fd/5865538/33fd3615612d/41389_2017_5_Fig4_HTML.jpg
https://cdn.ncbi.nlm.nih.gov/pmc/blobs/f9fd/5865538/32fa4aebf38d/41389_2017_5_Fig5_HTML.jpg
https://cdn.ncbi.nlm.nih.gov/pmc/blobs/f9fd/5865538/caced62e4c06/41389_2017_5_Fig6_HTML.jpg
https://cdn.ncbi.nlm.nih.gov/pmc/blobs/f9fd/5865538/3d4e0138126e/41389_2017_5_Fig7_HTML.jpg
https://cdn.ncbi.nlm.nih.gov/pmc/blobs/f9fd/5865538/fdac05e17395/41389_2017_5_Fig8_HTML.jpg
https://cdn.ncbi.nlm.nih.gov/pmc/blobs/f9fd/5865538/b40f5502fcc3/41389_2017_5_Fig9_HTML.jpg

相似文献

1
Cadherin 6 is activated by Epstein-Barr virus LMP1 to mediate EMT and metastasis as an interplay node of multiple pathways in nasopharyngeal carcinoma.E-钙黏蛋白6被爱泼斯坦-巴尔病毒LMP1激活,作为鼻咽癌多种信号通路的交汇节点介导上皮-间质转化和转移。
Oncogenesis. 2017 Dec 22;6(12):402. doi: 10.1038/s41389-017-0005-7.
2
NF-κB Signaling Regulates Expression of Epstein-Barr Virus BART MicroRNAs and Long Noncoding RNAs in Nasopharyngeal Carcinoma.NF-κB信号传导调节鼻咽癌中爱泼斯坦-巴尔病毒BART微小RNA和长链非编码RNA的表达。
J Virol. 2016 Jun 24;90(14):6475-88. doi: 10.1128/JVI.00613-16. Print 2016 Jul 15.
3
Targeting Exosomal EBV-LMP1 Transfer and miR-203 Expression via the NF-κB Pathway: The Therapeutic Role of Aspirin in NPC.通过NF-κB途径靶向胞外囊泡EBV-LMP1转移和miR-203表达:阿司匹林在鼻咽癌中的治疗作用
Mol Ther Nucleic Acids. 2019 Sep 6;17:175-184. doi: 10.1016/j.omtn.2019.05.023. Epub 2019 Jun 7.
4
EBV-miR-BART8-3p induces epithelial-mesenchymal transition and promotes metastasis of nasopharyngeal carcinoma cells through activating NF-κB and Erk1/2 pathways.EBV-miR-BART8-3p 通过激活 NF-κB 和 Erk1/2 通路诱导鼻咽癌细胞上皮-间充质转化并促进其转移。
J Exp Clin Cancer Res. 2018 Nov 26;37(1):283. doi: 10.1186/s13046-018-0953-6.
5
Epstein-Barr Virus latent membrane protein 1 induces Snail and epithelial-mesenchymal transition in metastatic nasopharyngeal carcinoma.EB 病毒潜伏膜蛋白 1 诱导转移性鼻咽癌中的 Snail 和上皮-间充质转化。
Br J Cancer. 2011 Mar 29;104(7):1160-7. doi: 10.1038/bjc.2011.38. Epub 2011 Mar 8.
6
NF-κB-mediated transcriptional upregulation of TNFAIP2 by the Epstein-Barr virus oncoprotein, LMP1, promotes cell motility in nasopharyngeal carcinoma.NF-κB 介导的 Epstein-Barr 病毒癌蛋白 LMP1 对 TNFAIP2 的转录上调促进鼻咽癌细胞的运动能力。
Oncogene. 2014 Jul 10;33(28):3648-59. doi: 10.1038/onc.2013.345. Epub 2013 Aug 26.
7
Twist and epithelial-mesenchymal transition are induced by the EBV oncoprotein latent membrane protein 1 and are associated with metastatic nasopharyngeal carcinoma.EB病毒癌蛋白潜伏膜蛋白1可诱导Twist和上皮-间质转化,且与转移性鼻咽癌相关。
Cancer Res. 2007 Mar 1;67(5):1970-8. doi: 10.1158/0008-5472.CAN-06-3933.
8
Epstein-Barr Virus LMP1-Activated mTORC1 and mTORC2 Coordinately Promote Nasopharyngeal Cancer Stem Cell Properties.EB 病毒 LMP1 激活的 mTORC1 和 mTORC2 协同促进鼻咽癌细胞干性。
J Virol. 2022 Mar 9;96(5):e0194121. doi: 10.1128/jvi.01941-21. Epub 2022 Jan 12.
9
EBV-miR-BART7-3p promotes the EMT and metastasis of nasopharyngeal carcinoma cells by suppressing the tumor suppressor PTEN.EBV-miR-BART7-3p通过抑制肿瘤抑制因子PTEN促进鼻咽癌细胞的上皮-间质转化和转移。
Oncogene. 2015 Apr 23;34(17):2156-66. doi: 10.1038/onc.2014.341. Epub 2014 Oct 27.
10
Epstein-Barr Virus-Encoded Latent Membrane Protein 1 Upregulates Glucose Transporter 1 Transcription via the mTORC1/NF-κB Signaling Pathways.爱泼斯坦-巴尔病毒编码的潜伏膜蛋白1通过mTORC1/核因子-κB信号通路上调葡萄糖转运蛋白1的转录
J Virol. 2017 Feb 28;91(6). doi: 10.1128/JVI.02168-16. Print 2017 Mar 15.

引用本文的文献

1
Integrated multi-omics analysis and machine learning identify hub genes and potential mechanisms of resistance to immunotherapy in gastric cancer.整合多组学分析和机器学习鉴定胃癌免疫治疗耐药的枢纽基因和潜在机制。
Aging (Albany NY). 2024 Apr 22;16(8):7331-7356. doi: 10.18632/aging.205760.
2
Nasopharyngeal Carcinoma Progression: Accumulating Genomic Instability and Persistent Epstein-Barr Virus Infection.鼻咽癌进展:累积的基因组不稳定性和持续的 Epstein-Barr 病毒感染。
Curr Oncol. 2022 Aug 23;29(9):6035-6052. doi: 10.3390/curroncol29090475.
3
Extracellular Vesicles in the Progression and Therapeutic Resistance of Nasopharyngeal Carcinoma.

本文引用的文献

1
Vimentin, a Novel NF-κB Regulator, Is Required for Meningitic Escherichia coli K1-Induced Pathogen Invasion and PMN Transmigration across the Blood-Brain Barrier.波形蛋白是一种新型的核因子κB调节因子,是脑膜炎性大肠杆菌K1诱导病原体侵袭和中性粒细胞穿过血脑屏障迁移所必需的。
PLoS One. 2016 Sep 22;11(9):e0162641. doi: 10.1371/journal.pone.0162641. eCollection 2016.
2
Solitary splenic metastasis from nasopharyngeal carcinoma: a case report and systematic review of the literature.鼻咽癌孤立性脾转移:一例报告并文献系统综述
World J Surg Oncol. 2016 Jul 15;14(1):184. doi: 10.1186/s12957-016-0941-2.
3
Cadherin-6 promotes EMT and cancer metastasis by restraining autophagy.
细胞外囊泡在鼻咽癌进展和治疗抵抗中的作用
Cancers (Basel). 2022 May 4;14(9):2289. doi: 10.3390/cancers14092289.
4
Novel approach to identify putative Epstein-Barr-virus microRNAs regulating host cell genes with relevance in tumor biology and immunology.一种新方法可用于鉴定潜在的 Epstein-Barr 病毒 microRNAs,这些 microRNAs 可调节宿主细胞基因,与肿瘤生物学和免疫学相关。
Oncoimmunology. 2022 May 1;11(1):2070338. doi: 10.1080/2162402X.2022.2070338. eCollection 2022.
5
Exosomal MMP-1 transfers metastasis potential in triple-negative breast cancer through PAR1-mediated EMT.外泌体 MMP-1 通过 PAR1 介导的 EMT 转移三阴性乳腺癌的转移潜能。
Breast Cancer Res Treat. 2022 May;193(1):65-81. doi: 10.1007/s10549-022-06514-6. Epub 2022 Mar 7.
6
Identification of a 3-miRNA Signature Associated With the Prediction of Prognosis in Nasopharyngeal Carcinoma.鉴定与鼻咽癌预后预测相关的3种微小RNA特征
Front Oncol. 2022 Jan 27;11:823603. doi: 10.3389/fonc.2021.823603. eCollection 2021.
7
Identification and verification of the molecular mechanisms and prognostic values of the cadherin gene family in gastric cancer.鉴定和验证黏附素基因家族在胃癌中的分子机制和预后价值。
Sci Rep. 2021 Dec 8;11(1):23674. doi: 10.1038/s41598-021-03086-1.
8
Epstein-Barr Virus in the Development of Colorectal Cancer (Review).EB 病毒在结直肠癌发病机制中的作用(综述)。
Sovrem Tekhnologii Med. 2021;13(4):82-91. doi: 10.17691/stm2021.13.4.09. Epub 2021 Aug 28.
9
High expression of oncogene cadherin-6 correlates with tumor progression and a poor prognosis in gastric cancer.癌基因钙黏蛋白-6的高表达与胃癌的肿瘤进展及不良预后相关。
Cancer Cell Int. 2021 Sep 16;21(1):493. doi: 10.1186/s12935-021-02071-y.
10
Epstein-Barr virus LMP1 manipulates the content and functions of extracellular vesicles to enhance metastatic potential of recipient cells.EBV LMP1 操纵细胞外囊泡的内容物和功能,增强受纳细胞的转移潜能。
PLoS Pathog. 2020 Dec 31;16(12):e1009023. doi: 10.1371/journal.ppat.1009023. eCollection 2020 Dec.
钙黏蛋白-6通过抑制自噬促进上皮-间质转化和癌症转移。
Oncogene. 2017 Feb 2;36(5):667-677. doi: 10.1038/onc.2016.237. Epub 2016 Jul 4.
4
Approved Antiviral Drugs over the Past 50 Years.过去50年中获批的抗病毒药物。
Clin Microbiol Rev. 2016 Jul;29(3):695-747. doi: 10.1128/CMR.00102-15.
5
Role of Transforming Growth Factor-β1 and Smads Signaling Pathway in Intrauterine Adhesion.转化生长因子-β1及Smads信号通路在宫腔粘连中的作用
Mediators Inflamm. 2016;2016:4158287. doi: 10.1155/2016/4158287. Epub 2016 Feb 21.
6
Global trends in incidence and mortality of nasopharyngeal carcinoma.全球鼻咽癌发病率和死亡率的趋势。
Cancer Lett. 2016 Apr 28;374(1):22-30. doi: 10.1016/j.canlet.2016.01.040. Epub 2016 Jan 29.
7
Upregulation of flotillin-1 promotes invasion and metastasis by activating TGF-β signaling in nasopharyngeal carcinoma.Flotillin-1的上调通过激活鼻咽癌中的转化生长因子-β信号促进侵袭和转移。
Oncotarget. 2016 Jan 26;7(4):4252-64. doi: 10.18632/oncotarget.6483.
8
The copy number of Epstein-Barr virus latent genome correlates with the oncogenicity by the activation level of LMP1 and NF-κB.爱泼斯坦-巴尔病毒潜伏基因组的拷贝数与通过LMP1和NF-κB激活水平的致癌性相关。
Oncotarget. 2015 Dec 1;6(38):41033-44. doi: 10.18632/oncotarget.5708.
9
Epstein-Barr virus LMP1 induces focal adhesions and epithelial cell migration through effects on integrin-α5 and N-cadherin.爱泼斯坦-巴尔病毒潜伏膜蛋白1通过影响整合素α5和N-钙黏蛋白诱导黏着斑和上皮细胞迁移。
Oncogenesis. 2015 Oct 19;4(10):e171. doi: 10.1038/oncsis.2015.31.
10
MiRNA-203 Reduces Nasopharyngeal Carcinoma Radioresistance by Targeting IL8/AKT Signaling.微小RNA-203通过靶向白细胞介素8/蛋白激酶B信号通路降低鼻咽癌的放射抗性
Mol Cancer Ther. 2015 Nov;14(11):2653-64. doi: 10.1158/1535-7163.MCT-15-0461. Epub 2015 Aug 24.