Suppr超能文献

37 种噬菌体的比较分析。

Comparative Analysis of 37 Bacteriophages.

机构信息

Department of Applied Sciences, Faculty of Health and Applied Sciences, University of the West of England, Coldharbour Lane, Bristol BS16 1QY, UK.

Faculty of Medicine, Department of Microbiology, Immunology and Infectiology, Université Laval, Quebec, QC G1X 46, Canada.

出版信息

Viruses. 2017 Dec 24;10(1):5. doi: 10.3390/v10010005.

Abstract

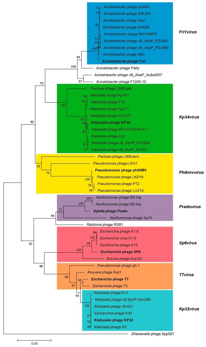
Members of the genus are ubiquitous in the environment and the multiple-drug resistant species is of significant clinical concern. This clinical relevance is currently driving research on bacterial viruses infecting , in an effort to implement phage therapy and phage-derived antimicrobials. Initially, a total of 42 phage genome sequences were available in the international nucleotide sequence databases, corresponding to a total of 2.87 Mbp of sequence information and representing all three families of the order and a single member of the . A comparative bioinformatics analysis of 37 phages revealed that they form six discrete clusters and two singletons based on genomic organisation and nucleotide sequence identity. The assignment of these phages to clusters was further supported by proteomic relationships established using OrthoMCL. The 4067 proteins encoded by the 37 phage genomes formed 737 groups and 974 orphans. Notably, over half of the proteins encoded by the phages are of unknown function. The comparative analysis and clustering presented enables an updated taxonomic framing of these clades.

摘要

属的成员在环境中无处不在,而具有多重耐药性的 物种是临床上非常关注的。这种临床相关性目前正在推动针对感染 的细菌病毒的研究,以努力实施噬菌体治疗和噬菌体衍生的抗菌药物。最初,在国际核苷酸序列数据库中共有 42 个噬菌体基因组序列,共计 2.87 Mbp 的序列信息,代表目科的三个科和 的一个单成员。对 37 个噬菌体的比较生物信息学分析表明,根据基因组组织和核苷酸序列同一性,它们形成了六个离散的簇和两个单倍体。使用 OrthoMCL 建立的蛋白质组学关系进一步支持了这些噬菌体的聚类分配。37 个噬菌体基因组编码的 4067 个蛋白形成了 737 个组和 974 个孤儿。值得注意的是,噬菌体编码的蛋白质中超过一半的功能未知。呈现的比较分析和聚类使这些进化枝的分类学框架得到了更新。

https://cdn.ncbi.nlm.nih.gov/pmc/blobs/627a/5795418/2c3fbb43eba3/viruses-10-00005-g001.jpg

文献AI研究员

20分钟写一篇综述,助力文献阅读效率提升50倍。

立即体验

用中文搜PubMed

大模型驱动的PubMed中文搜索引擎

马上搜索

文档翻译

学术文献翻译模型,支持多种主流文档格式。

立即体验