Suppr超能文献

无动物源预血管化球体用于治疗应用。

Xeno-free pre-vascularized spheroids for therapeutic applications.

机构信息

Instituto de Inovação e Investigação em Saúde (i3S), Universidade do Porto, Porto, Portugal.

Instituto de Engenharia Biomédica (INEB), Universidade do Porto, Porto, Portugal.

出版信息

Sci Rep. 2018 Jan 10;8(1):230. doi: 10.1038/s41598-017-18431-6.

Abstract

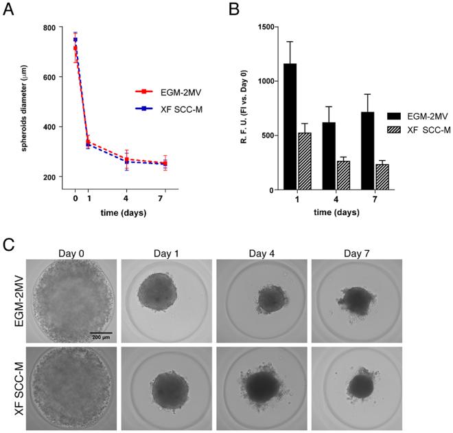
Spheroid culture has gained increasing popularity, arising as a promising tool for regenerative medicine applications. Importantly, spheroids may present advantages over single-cell suspensions in cell-based therapies (CT). Unfortunately, most growth media used for spheroid culture contain animal origin-components, such as fetal bovine serum (FBS). The presence of FBS compromises the safety of CT and presents economic and ethical constraints. SCC (supplement for cell culture) is a novel xeno-free (XF) industrial cell culture supplement, derived from well-controlled pooled human plasma and processed under good manufacturing practice rules. Here, we developed a XF SCC-based formulation for 2D-culture of outgrowth endothelial cells (OEC), and then used it for generating co-culture spheroids of OEC and mesenchymal stem cells (MSC). XF MSC-OEC spheroids were characterized in detail and compared to spheroids cultured in FBS-supplemented medium. XF spheroids presented comparable integrity, size and morphology as the reference culture. The use of both media resulted in spheroids with similar structure, abundant extracellular matrix deposition and specific patterns of OEC distribution and organization. Notably, XF spheroids presented significantly enhanced angiogenic potential, both in vitro (fibrin sprouting assay) and in vivo (CAM assay). These findings are particularly promising in the context of potential therapeutic applications.

摘要

球体培养越来越受欢迎,成为再生医学应用的有前途的工具。重要的是,球体在基于细胞的治疗(CT)中可能比单细胞悬浮液具有优势。不幸的是,用于球体培养的大多数生长培养基都含有动物源性成分,如胎牛血清(FBS)。FBS 的存在会影响 CT 的安全性,并带来经济和伦理方面的限制。SCC(细胞培养补充剂)是一种新型的无动物源(XF)工业细胞培养补充剂,源自经过良好控制的混合人血浆,并按照良好生产规范规则进行处理。在这里,我们开发了一种基于 XF SCC 的配方,用于 2D 培养出芽内皮细胞(OEC),然后用它来生成 OEC 和间充质干细胞(MSC)的共培养球体。详细表征了 XF 球体,并将其与在补充有 FBS 的培养基中培养的球体进行了比较。XF 球体的完整性、大小和形态与参考培养物相当。两种培养基的使用都导致了具有相似结构、丰富的细胞外基质沉积和 OEC 分布和组织特定模式的球体。值得注意的是,XF 球体在体外(纤维蛋白发芽测定)和体内(CAM 测定)均表现出显著增强的血管生成潜力。这些发现在潜在的治疗应用方面具有特别的前景。

https://cdn.ncbi.nlm.nih.gov/pmc/blobs/e3ad/5762877/02e10c4a3954/41598_2017_18431_Fig1_HTML.jpg

文献AI研究员

20分钟写一篇综述,助力文献阅读效率提升50倍。

立即体验

用中文搜PubMed

大模型驱动的PubMed中文搜索引擎

马上搜索

文档翻译

学术文献翻译模型,支持多种主流文档格式。

立即体验