• 文献检索
  • 文档翻译
  • 深度研究
  • 学术资讯
  • Suppr Zotero 插件Zotero 插件
  • 邀请有礼
  • 套餐&价格
  • 历史记录
应用&插件
Suppr Zotero 插件Zotero 插件浏览器插件Mac 客户端Windows 客户端微信小程序
定价
高级版会员购买积分包购买API积分包
服务
文献检索文档翻译深度研究API 文档MCP 服务
关于我们
关于 Suppr公司介绍联系我们用户协议隐私条款
关注我们

Suppr 超能文献

核心技术专利:CN118964589B侵权必究
粤ICP备2023148730 号-1Suppr @ 2026

文献检索

告别复杂PubMed语法,用中文像聊天一样搜索,搜遍4000万医学文献。AI智能推荐,让科研检索更轻松。

立即免费搜索

文件翻译

保留排版,准确专业,支持PDF/Word/PPT等文件格式,支持 12+语言互译。

免费翻译文档

深度研究

AI帮你快速写综述,25分钟生成高质量综述,智能提取关键信息,辅助科研写作。

立即免费体验

盐酸千金藤素通过JNK和p53信号通路逆转mdr1(P-糖蛋白)介导的食管鳞状细胞癌细胞顺铂耐药性。

Cepharanthine hydrochloride reverses the mdr1 (P-glycoprotein)-mediated esophageal squamous cell carcinoma cell cisplatin resistance through JNK and p53 signals.

作者信息

Zhou Pengjun, Zhang Rong, Wang Ying, Xu Dandan, Zhang Li, Qin Jinhong, Su Guifeng, Feng Yue, Chen Hongce, You Siyuan, Rui Wen, Liu Huizhong, Chen Suhong, Chen Hongyuan, Wang Yifei

机构信息

Guangzhou Jinan Biomedicine Research and Development Center, Guangdong Provincial Key Laboratory of Bioengineering Medicine, College of Life Science and Technology, Jinan University, Guangzhou 510632, Guangdong, P. R. China.

Department of Pathogen Biology and Immunology, School of Basic Course, Guangdong Pharmaceutical University, Guangzhou 510006, Guangdong, P. R. China.

出版信息

Oncotarget. 2017 Nov 27;8(67):111144-111160. doi: 10.18632/oncotarget.22676. eCollection 2017 Dec 19.

DOI:10.18632/oncotarget.22676
PMID:29340044
原文链接:https://pmc.ncbi.nlm.nih.gov/articles/PMC5762312/
Abstract

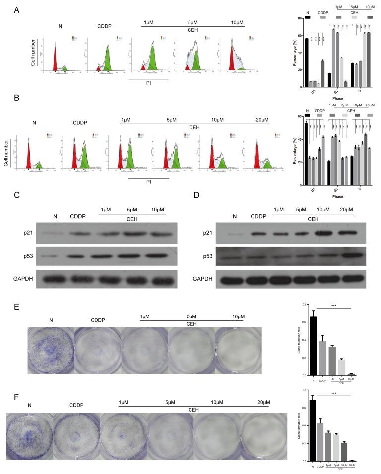
Esophageal squamous cell carcinoma (ESCC) is an aggressive malignancy that is often resistant to therapy. Nowadays, chemotherapy is still one of the main methods for the treatment of ESCC. However, the multidrug resistance (MDR)-mediated chemotherapy resistance is one of the leading causes of death. Exploring agents able to reverse MDR, which thereby increase the sensitivity with clinical first-line chemotherapy drugs, could significantly improve cancer treatment. Cepharanthine hydrochloride (CEH) has the ability to reverse the MDR in ESCC and the mechanism involved have not been reported. The aim of the study was to investigate the potential of CEH to sensitize chemotherapeutic drugs in ESCC and explore the underlying mechanisms by and studies. Our data demonstrated that CEH significantly inhibited ESCC cell proliferation in a dose-dependent manner, induced G2/M phase cell cycle arrest and apoptosis, and increased the sensitivity of cell lines resistant to cisplatin (cDDP). Mechanistically, CEH inhibited ESCC cell growth and induced apoptosis through activation of c-Jun, thereby inhibiting the expression of P-gp, and enhancing p21 expression via activation of the p53 signaling pathway. In this study, we observed that growth of xenograft tumors derived from ESCC cell lines in nude mice was also significantly inhibited by combination therapy. To our knowledge, we demonstrate for the first time that CEH is a potentially effective MDR reversal agent for ESCC, based on downregulation of the mRNA expression of MDR1 and P-gp. Together, these results reveal emphasize CEH putative role as a resistance reversal agent for ESCC.

摘要

食管鳞状细胞癌(ESCC)是一种侵袭性恶性肿瘤,通常对治疗具有抗性。如今,化疗仍是ESCC治疗的主要方法之一。然而,多药耐药(MDR)介导的化疗耐药是主要死亡原因之一。探索能够逆转MDR从而增加对临床一线化疗药物敏感性的药物,可显著改善癌症治疗。盐酸千金藤素(CEH)具有逆转ESCC中MDR的能力,但其涉及的机制尚未见报道。本研究的目的是通过[具体实验方法1]和[具体实验方法2]研究,探讨CEH使ESCC对化疗药物敏感的潜力,并探索其潜在机制。我们的数据表明,CEH以剂量依赖性方式显著抑制ESCC细胞增殖,诱导G2/M期细胞周期阻滞和凋亡,并增加对顺铂(cDDP)耐药的细胞系的敏感性。机制上,CEH通过激活c-Jun抑制ESCC细胞生长并诱导凋亡,从而抑制P-糖蛋白(P-gp)的表达,并通过激活p53信号通路增强p21表达。在本研究中,我们观察到联合治疗也显著抑制了裸鼠体内源自ESCC细胞系的异种移植肿瘤的生长。据我们所知,基于MDR1和P-gp mRNA表达的下调,我们首次证明CEH是一种对ESCC潜在有效的MDR逆转剂。总之,这些结果强调了CEH作为ESCC耐药逆转剂的假定作用。

https://cdn.ncbi.nlm.nih.gov/pmc/blobs/c95d/5762312/7b32a66bf304/oncotarget-08-111144-g007.jpg
https://cdn.ncbi.nlm.nih.gov/pmc/blobs/c95d/5762312/f8c867caabdd/oncotarget-08-111144-g001.jpg
https://cdn.ncbi.nlm.nih.gov/pmc/blobs/c95d/5762312/c2ff447cf9b0/oncotarget-08-111144-g002.jpg
https://cdn.ncbi.nlm.nih.gov/pmc/blobs/c95d/5762312/40935f94f3d8/oncotarget-08-111144-g003.jpg
https://cdn.ncbi.nlm.nih.gov/pmc/blobs/c95d/5762312/41bdb41d4375/oncotarget-08-111144-g004.jpg
https://cdn.ncbi.nlm.nih.gov/pmc/blobs/c95d/5762312/bb5d3c043283/oncotarget-08-111144-g005.jpg
https://cdn.ncbi.nlm.nih.gov/pmc/blobs/c95d/5762312/bf1d83516541/oncotarget-08-111144-g006.jpg
https://cdn.ncbi.nlm.nih.gov/pmc/blobs/c95d/5762312/7b32a66bf304/oncotarget-08-111144-g007.jpg
https://cdn.ncbi.nlm.nih.gov/pmc/blobs/c95d/5762312/f8c867caabdd/oncotarget-08-111144-g001.jpg
https://cdn.ncbi.nlm.nih.gov/pmc/blobs/c95d/5762312/c2ff447cf9b0/oncotarget-08-111144-g002.jpg
https://cdn.ncbi.nlm.nih.gov/pmc/blobs/c95d/5762312/40935f94f3d8/oncotarget-08-111144-g003.jpg
https://cdn.ncbi.nlm.nih.gov/pmc/blobs/c95d/5762312/41bdb41d4375/oncotarget-08-111144-g004.jpg
https://cdn.ncbi.nlm.nih.gov/pmc/blobs/c95d/5762312/bb5d3c043283/oncotarget-08-111144-g005.jpg
https://cdn.ncbi.nlm.nih.gov/pmc/blobs/c95d/5762312/bf1d83516541/oncotarget-08-111144-g006.jpg
https://cdn.ncbi.nlm.nih.gov/pmc/blobs/c95d/5762312/7b32a66bf304/oncotarget-08-111144-g007.jpg

相似文献

1
Cepharanthine hydrochloride reverses the mdr1 (P-glycoprotein)-mediated esophageal squamous cell carcinoma cell cisplatin resistance through JNK and p53 signals.盐酸千金藤素通过JNK和p53信号通路逆转mdr1(P-糖蛋白)介导的食管鳞状细胞癌细胞顺铂耐药性。
Oncotarget. 2017 Nov 27;8(67):111144-111160. doi: 10.18632/oncotarget.22676. eCollection 2017 Dec 19.
2
Rosmarinic acid reverses non-small cell lung cancer cisplatin resistance by activating the MAPK signaling pathway.迷迭香酸通过激活 MAPK 信号通路逆转非小细胞肺癌顺铂耐药。
Phytother Res. 2020 May;34(5):1142-1153. doi: 10.1002/ptr.6584. Epub 2020 Jan 27.
3
Cepharanthine Hydrochloride Improves Cisplatin Chemotherapy and Enhances Immunity by Regulating Intestinal Microbes in Mice.盐酸千金藤碱通过调节小鼠肠道微生物改善顺铂化疗并增强免疫。
Front Cell Infect Microbiol. 2019 Jun 26;9:225. doi: 10.3389/fcimb.2019.00225. eCollection 2019.
4
Entinostat reverses cisplatin resistance in esophageal squamous cell carcinoma via down-regulation of multidrug resistance gene 1.恩替诺特通过下调多药耐药基因 1 逆转食管鳞癌的顺铂耐药。
Cancer Lett. 2018 Feb 1;414:294-300. doi: 10.1016/j.canlet.2017.10.023. Epub 2017 Dec 5.
5
Metformin inhibited esophageal squamous cell carcinoma proliferation in vitro and in vivo and enhanced the anti-cancer effect of cisplatin.二甲双胍在体外和体内均抑制食管鳞状细胞癌的增殖,并增强顺铂的抗癌效果。
PLoS One. 2017 Apr 13;12(4):e0174276. doi: 10.1371/journal.pone.0174276. eCollection 2017.
6
RUNX3 reverses cisplatin resistance in esophageal squamous cell carcinoma via suppression of the protein kinase B pathway.RUNX3 通过抑制蛋白激酶 B 通路逆转食管鳞癌的顺铂耐药性。
Thorac Cancer. 2016 Sep;7(5):570-580. doi: 10.1111/1759-7714.12370. Epub 2016 Jun 20.
7
Dihydroartemisinin Sensitizes Esophageal Squamous Cell Carcinoma to Cisplatin by Inhibiting Sonic Hedgehog Signaling.双氢青蒿素通过抑制音猬因子信号通路使食管鳞状细胞癌对顺铂敏感。
Front Cell Dev Biol. 2020 Dec 10;8:596788. doi: 10.3389/fcell.2020.596788. eCollection 2020.
8
Reversal effects of nomegestrol acetate on multidrug resistance in adriamycin-resistant MCF7 breast cancer cell line.醋酸诺美孕酮对阿霉素耐药MCF7乳腺癌细胞系多药耐药的逆转作用
Breast Cancer Res. 2001;3(4):253-63. doi: 10.1186/bcr303. Epub 2001 Apr 2.
9
Caveolin-1 affects tumor drug resistance in esophageal squamous cell carcinoma by regulating expressions of P-gp and MRP1.小窝蛋白-1通过调节P-糖蛋白和多药耐药相关蛋白1的表达影响食管鳞状细胞癌的肿瘤耐药性。
Tumour Biol. 2016 Jul;37(7):9189-96. doi: 10.1007/s13277-015-4778-z. Epub 2016 Jan 14.
10
Targeting MUC1-C reverses the cisplatin resistance of esophageal squamous cell carcinoma and .靶向MUC1-C可逆转食管鳞状细胞癌的顺铂耐药性。
Transl Cancer Res. 2021 Feb;10(2):645-655. doi: 10.21037/tcr-20-2495.

引用本文的文献

1
Mechanism of multidrug resistance to chemotherapy mediated by P‑glycoprotein (Review).P-糖蛋白介导的多药耐药化疗机制(综述)。
Int J Oncol. 2023 Nov;63(5). doi: 10.3892/ijo.2023.5567. Epub 2023 Sep 1.
2
Research progress on pharmacological effects and mechanisms of cepharanthine and its derivatives.赛庚啶及其衍生物的药理作用及机制研究进展。
Naunyn Schmiedebergs Arch Pharmacol. 2023 Nov;396(11):2843-2860. doi: 10.1007/s00210-023-02537-y. Epub 2023 Jun 20.
3
Network and pathway-based analysis of genes associated with esophageal squamous cell carcinoma.

本文引用的文献

1
Cepharanthine exerts antitumor activity on choroidal melanoma by reactive oxygen species production and c-Jun N-terminal kinase activation.千金藤素通过产生活性氧和激活c-Jun氨基末端激酶对脉络膜黑色素瘤发挥抗肿瘤活性。
Oncol Lett. 2017 May;13(5):3760-3766. doi: 10.3892/ol.2017.5945. Epub 2017 Mar 29.
2
Cepharanthine Induces Autophagy, Apoptosis and Cell Cycle Arrest in Breast Cancer Cells.千金藤素诱导乳腺癌细胞自噬、凋亡和细胞周期阻滞。
Cell Physiol Biochem. 2017;41(4):1633-1648. doi: 10.1159/000471234. Epub 2017 Mar 28.
3
Attenuated JNK signaling in multidrug-resistant leukemic cells. Dual role of MAPK in cell survival.
基于网络和通路的食管鳞状细胞癌相关基因分析
Ann Transl Med. 2023 Jan 31;11(2):102. doi: 10.21037/atm-22-6512.
4
Cepharanthine hydrochloride inhibits the Wnt/β‑catenin/Hedgehog signaling axis in liver cancer.盐酸千金藤碱抑制肝癌中的 Wnt/β-连环蛋白/Hedgehog 信号通路。
Oncol Rep. 2022 Apr;47(4). doi: 10.3892/or.2022.8294. Epub 2022 Feb 25.
5
Targeting MUC1-C reverses the cisplatin resistance of esophageal squamous cell carcinoma and .靶向MUC1-C可逆转食管鳞状细胞癌的顺铂耐药性。
Transl Cancer Res. 2021 Feb;10(2):645-655. doi: 10.21037/tcr-20-2495.
6
Traditional Herbal Medicine Mediated Regulations during Head and Neck Carcinogenesis.传统草药介导的头颈部致癌作用调控。
Biomolecules. 2020 Sep 15;10(9):1321. doi: 10.3390/biom10091321.
7
Identification of Differentially Expressed Genes and miRNAs Associated with Esophageal Squamous Cell Carcinoma by Integrated Analysis of Microarray Data.基于基因芯片数据的综合分析鉴定食管鳞癌差异表达基因和 miRNA。
Biomed Res Int. 2020 Jul 1;2020:1980921. doi: 10.1155/2020/1980921. eCollection 2020.
8
Naturally occurring anti-cancer compounds: shining from Chinese herbal medicine.天然抗癌化合物:源自中草药的光芒。
Chin Med. 2019 Nov 6;14:48. doi: 10.1186/s13020-019-0270-9. eCollection 2019.
9
Cepharanthine Hydrochloride Improves Cisplatin Chemotherapy and Enhances Immunity by Regulating Intestinal Microbes in Mice.盐酸千金藤碱通过调节小鼠肠道微生物改善顺铂化疗并增强免疫。
Front Cell Infect Microbiol. 2019 Jun 26;9:225. doi: 10.3389/fcimb.2019.00225. eCollection 2019.
10
Piperine: role in prevention and progression of cancer.胡椒碱:在癌症的预防和进展中的作用。
Mol Biol Rep. 2019 Oct;46(5):5617-5629. doi: 10.1007/s11033-019-04927-z. Epub 2019 Jul 4.
多药耐药白血病细胞中JNK信号通路减弱。丝裂原活化蛋白激酶在细胞存活中的双重作用。
Cell Signal. 2017 Jan;30:162-170. doi: 10.1016/j.cellsig.2016.12.003. Epub 2016 Dec 7.
4
Altered pH gradient at the plasma membrane of osteosarcoma cells is a key mechanism of drug resistance.骨肉瘤细胞质膜上pH梯度的改变是耐药性的关键机制。
Oncotarget. 2016 Sep 27;7(39):63408-63423. doi: 10.18632/oncotarget.11503.
5
Aromatic heterocyclic esters of podophyllotoxin exert anti-MDR activity in human leukemia K562/ADR cells via ROS/MAPK signaling pathways.鬼臼毒素的芳香杂环酯通过ROS/MAPK信号通路在人白血病K562/ADR细胞中发挥抗多药耐药活性。
Eur J Med Chem. 2016 Nov 10;123:226-235. doi: 10.1016/j.ejmech.2016.07.050. Epub 2016 Jul 22.
6
Recent improvements in the management of esophageal anastomotic leak after surgery for cancer.癌症手术后食管吻合口漏管理的近期进展。
Eur J Surg Oncol. 2017 Feb;43(2):258-269. doi: 10.1016/j.ejso.2016.06.394. Epub 2016 Jun 29.
7
In vitro and in vivo effect of paclitaxel and cepharanthine co-loaded polymeric nanoparticles in gastric cancer.紫杉醇和千金藤素共载聚合物纳米粒对胃癌的体内外作用
J BUON. 2016 Jan-Feb;21(1):125-34.
8
Cepharanthine inhibits in vitro VSMC proliferation and migration and vascular inflammatory responses mediated by RAW264.7.千金藤素在体外抑制血管平滑肌细胞增殖和迁移以及由RAW264.7介导的血管炎症反应。
Toxicol In Vitro. 2016 Aug;34:16-25. doi: 10.1016/j.tiv.2016.03.010. Epub 2016 Mar 25.
9
Cancer statistics in China, 2015.《中国癌症统计数据 2015》
CA Cancer J Clin. 2016 Mar-Apr;66(2):115-32. doi: 10.3322/caac.21338. Epub 2016 Jan 25.
10
p53 overexpression increases chemosensitivity in multidrug-resistant osteosarcoma cell lines.p53 过表达增加多药耐药骨肉瘤细胞系的化疗敏感性。
Cancer Chemother Pharmacol. 2016 Feb;77(2):349-56. doi: 10.1007/s00280-015-2944-z. Epub 2015 Dec 23.