• 文献检索
  • 文档翻译
  • 深度研究
  • 学术资讯
  • Suppr Zotero 插件Zotero 插件
  • 邀请有礼
  • 套餐&价格
  • 历史记录
应用&插件
Suppr Zotero 插件Zotero 插件浏览器插件Mac 客户端Windows 客户端微信小程序
定价
高级版会员购买积分包购买API积分包
服务
文献检索文档翻译深度研究API 文档MCP 服务
关于我们
关于 Suppr公司介绍联系我们用户协议隐私条款
关注我们

Suppr 超能文献

核心技术专利:CN118964589B侵权必究
粤ICP备2023148730 号-1Suppr @ 2026

文献检索

告别复杂PubMed语法,用中文像聊天一样搜索,搜遍4000万医学文献。AI智能推荐,让科研检索更轻松。

立即免费搜索

文件翻译

保留排版,准确专业,支持PDF/Word/PPT等文件格式,支持 12+语言互译。

免费翻译文档

深度研究

AI帮你快速写综述,25分钟生成高质量综述,智能提取关键信息,辅助科研写作。

立即免费体验

萝卜硫素通过激活 Akt/GSK-3β/Fyn 通路刺激 Nrf2 防止血管紧张素 II 诱导的心肌病。

Sulforaphane prevents angiotensin II-induced cardiomyopathy by activation of Nrf2 via stimulating the Akt/GSK-3ß/Fyn pathway.

机构信息

Key Laboratory of Pathobiology, Ministry of Education, Jilin University, Changchun 130021, China; Chinese-American Research Institute for Diabetic Complications, School of Pharmaceutical Sciences at the Wenzhou Medical University, Wenzhou 325035, China; Pediatrics Research Institute, the Department of Pediatrics of the University of Louisville, Louisville 40202, USA.

Pediatrics Research Institute, the Department of Pediatrics of the University of Louisville, Louisville 40202, USA; First Hospital of Jilin University, Changchun 130021, China.

出版信息

Redox Biol. 2018 May;15:405-417. doi: 10.1016/j.redox.2017.12.016. Epub 2018 Jan 2.

DOI:10.1016/j.redox.2017.12.016
PMID:29353218
原文链接:https://pmc.ncbi.nlm.nih.gov/articles/PMC5975128/
Abstract

AIMS

Activation of nuclear factor erythroid 2-related factor 2 (Nrf2) by sulforaphane (SFN) protects from, and deletion of the Nrf2 gene exaggerates, diabetic cardiomyopathy. Angiotensin II (Ang II) plays a critical role in the development of diabetic cardiomyopathy. Therefore, whether SFN prevents Ang II-induced cardiomyopathy through activation of Nrf2 was examined using wild-type, global deletion of Nrf2 gene (Nrf2-KO) and cardiomyocyte-specific overexpression of Nrf2 gene (Nrf2-TG) mice.

METHODS AND RESULTS

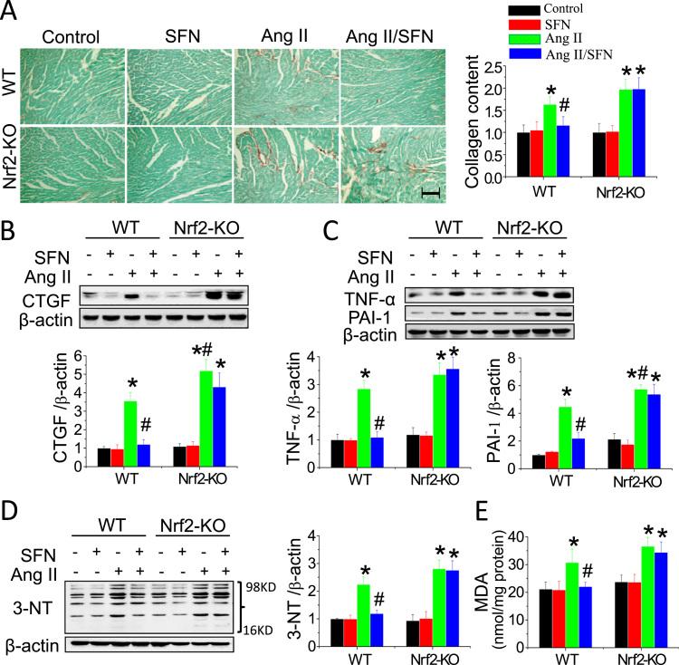
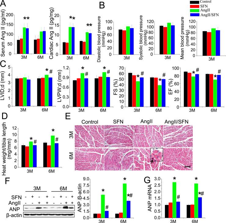
Administration of a subpressor dose of Ang II to wild-type mice induced cardiac oxidative stress, inflammation, remodeling and dysfunction, all of which could be prevented by SFN treatment with Nrf2 up-regulation and activation. Nrf2-KO mice are susceptible, and Nrf2-TG mice are resistant, respectively, to Ang II-induced cardiomyopathy. Meanwhile, the ability of SFN to protect against Ang II-induced cardiac damage was lost in Nrf2-KO mice. Up-regulation and activation of Nrf2 by SFN is accompanied by activation of Akt, inhibition of glycogen synthase kinase (GSK)-3β, and accumulation of Fyn in nuclei. In vitro up-regulation of Nrf2 by SFN was abolished and nuclear Fyn accumulation was increased when cardiac cells were exposed to a PI3K inhibitor or GSK-3β-specific activator.

CONCLUSION

These results suggest that Nrf2 plays a central role in the prevention of Ang II-induced cardiomyopathy, and SFN prevents Ang II-induced cardiomyopathy partially via the Akt/GSK-3β/Fyn-mediated Nrf2 activation.

摘要

目的

通过萝卜硫素 (SFN) 激活核因子红细胞 2 相关因子 2 (Nrf2) 可预防糖尿病心肌病,而 Nrf2 基因缺失则会加剧糖尿病心肌病。血管紧张素 II (Ang II) 在糖尿病心肌病的发展中起关键作用。因此,本研究使用野生型、Nrf2 基因全局缺失 (Nrf2-KO) 和心肌细胞特异性过表达 Nrf2 基因 (Nrf2-TG) 小鼠,研究 SFN 是否通过激活 Nrf2 来预防 Ang II 诱导的心肌病。

方法和结果

给予野生型小鼠亚加压剂量的 Ang II 可诱导心脏氧化应激、炎症、重构和功能障碍,而 SFN 治疗可通过上调和激活 Nrf2 来预防这些变化。Nrf2-KO 小鼠易患 Ang II 诱导的心肌病,而 Nrf2-TG 小鼠则具有抗性。同时,SFN 预防 Ang II 诱导的心脏损伤的能力在 Nrf2-KO 小鼠中丧失。SFN 通过上调和激活 Nrf2,伴随着 Akt 的激活、糖原合成酶激酶 (GSK)-3β 的抑制以及 Fyn 在核内的积累。当心脏细胞暴露于 PI3K 抑制剂或 GSK-3β 特异性激活剂时,SFN 体外上调 Nrf2 的作用被消除,核内 Fyn 积累增加。

结论

这些结果表明,Nrf2 在预防 Ang II 诱导的心肌病中起核心作用,SFN 通过 Akt/GSK-3β/Fyn 介导的 Nrf2 激活部分预防 Ang II 诱导的心肌病。

https://cdn.ncbi.nlm.nih.gov/pmc/blobs/453b/5975128/a1e47bed6bf1/gr7a.jpg
https://cdn.ncbi.nlm.nih.gov/pmc/blobs/453b/5975128/5c17b9269030/fx1.jpg
https://cdn.ncbi.nlm.nih.gov/pmc/blobs/453b/5975128/06f20b3a7d54/gr1.jpg
https://cdn.ncbi.nlm.nih.gov/pmc/blobs/453b/5975128/3e474749445d/gr2.jpg
https://cdn.ncbi.nlm.nih.gov/pmc/blobs/453b/5975128/86de98d5d979/gr3.jpg
https://cdn.ncbi.nlm.nih.gov/pmc/blobs/453b/5975128/3abe415c3c8e/gr4.jpg
https://cdn.ncbi.nlm.nih.gov/pmc/blobs/453b/5975128/ecfa98f725e4/gr5.jpg
https://cdn.ncbi.nlm.nih.gov/pmc/blobs/453b/5975128/1faa30c59042/gr6.jpg
https://cdn.ncbi.nlm.nih.gov/pmc/blobs/453b/5975128/a1e47bed6bf1/gr7a.jpg
https://cdn.ncbi.nlm.nih.gov/pmc/blobs/453b/5975128/5c17b9269030/fx1.jpg
https://cdn.ncbi.nlm.nih.gov/pmc/blobs/453b/5975128/06f20b3a7d54/gr1.jpg
https://cdn.ncbi.nlm.nih.gov/pmc/blobs/453b/5975128/3e474749445d/gr2.jpg
https://cdn.ncbi.nlm.nih.gov/pmc/blobs/453b/5975128/86de98d5d979/gr3.jpg
https://cdn.ncbi.nlm.nih.gov/pmc/blobs/453b/5975128/3abe415c3c8e/gr4.jpg
https://cdn.ncbi.nlm.nih.gov/pmc/blobs/453b/5975128/ecfa98f725e4/gr5.jpg
https://cdn.ncbi.nlm.nih.gov/pmc/blobs/453b/5975128/1faa30c59042/gr6.jpg
https://cdn.ncbi.nlm.nih.gov/pmc/blobs/453b/5975128/a1e47bed6bf1/gr7a.jpg

相似文献

1
Sulforaphane prevents angiotensin II-induced cardiomyopathy by activation of Nrf2 via stimulating the Akt/GSK-3ß/Fyn pathway.萝卜硫素通过激活 Akt/GSK-3β/Fyn 通路刺激 Nrf2 防止血管紧张素 II 诱导的心肌病。
Redox Biol. 2018 May;15:405-417. doi: 10.1016/j.redox.2017.12.016. Epub 2018 Jan 2.
2
Essential role of Nrf2 in sulforaphane-induced protection against angiotensin II-induced aortic injury.Nrf2 在萝卜硫素诱导的对抗血管紧张素 II 诱导的主动脉损伤中的重要作用。
Life Sci. 2022 Oct 1;306:120780. doi: 10.1016/j.lfs.2022.120780. Epub 2022 Jul 13.
3
Intermittent hypoxia-induced cardiomyopathy and its prevention by Nrf2 and metallothionein.间歇性低氧诱导的心肌病及其 Nrf2 和金属硫蛋白的预防作用。
Free Radic Biol Med. 2017 Nov;112:224-239. doi: 10.1016/j.freeradbiomed.2017.07.031. Epub 2017 Aug 2.
4
Sulforaphane prevents type 2 diabetes-induced nephropathy via AMPK-mediated activation of lipid metabolic pathways and Nrf2 antioxidative function.萝卜硫素通过 AMPK 介导的脂质代谢途径激活和 Nrf2 抗氧化功能预防 2 型糖尿病肾病。
Clin Sci (Lond). 2020 Sep 30;134(18):2469-2487. doi: 10.1042/CS20191088.
5
Sulforaphane attenuation of experimental diabetic nephropathy involves GSK-3 beta/Fyn/Nrf2 signaling pathway.莱菔硫烷通过 GSK-3β/Fyn/Nrf2 信号通路减轻实验性糖尿病肾病。
J Nutr Biochem. 2015 Jun;26(6):596-606. doi: 10.1016/j.jnutbio.2014.12.008. Epub 2015 Feb 12.
6
Protective effects of sulforaphane on type 2 diabetes-induced cardiomyopathy via AMPK-mediated activation of lipid metabolic pathways and NRF2 function.通过 AMPK 介导的脂质代谢途径和 NRF2 功能激活,莱菔硫烷对 2 型糖尿病诱导的心肌病的保护作用。
Metabolism. 2020 Jan;102:154002. doi: 10.1016/j.metabol.2019.154002. Epub 2019 Nov 9.
7
Metallothionein Is Downstream of Nrf2 and Partially Mediates Sulforaphane Prevention of Diabetic Cardiomyopathy.金属硫蛋白位于Nrf2下游,并部分介导萝卜硫素对糖尿病心肌病的预防作用。
Diabetes. 2017 Feb;66(2):529-542. doi: 10.2337/db15-1274. Epub 2016 Nov 30.
8
Sulforaphane prevents chromium-induced lung injury in rats via activation of the Akt/GSK-3β/Fyn pathway.萝卜硫素通过激活 Akt/GSK-3β/Fyn 通路预防铬诱导的大鼠肺损伤。
Environ Pollut. 2020 Apr;259:113812. doi: 10.1016/j.envpol.2019.113812. Epub 2019 Dec 18.
9
Broccoli sprout extract prevents diabetic cardiomyopathy via Nrf2 activation in db/db T2DM mice.西兰花芽提取物通过激活db/db 2型糖尿病小鼠的Nrf2来预防糖尿病性心肌病。
Sci Rep. 2016 Jul 26;6:30252. doi: 10.1038/srep30252.
10
Sulforaphane prevents angiotensin II-induced cardiomyopathy by activation of Nrf2 through epigenetic modification.萝卜硫素通过表观遗传修饰激活 Nrf2 预防血管紧张素 II 诱导的心肌病。
J Cell Mol Med. 2021 May;25(9):4408-4419. doi: 10.1111/jcmm.16504. Epub 2021 Apr 1.

引用本文的文献

1
The Role of the Wnt/β-Catenin Pathway in the Modulation of Doxorubicin-Induced Cytotoxicity in Cardiac H9c2 Cells by Sulforaphane and Quercetin.Wnt/β-连环蛋白信号通路在萝卜硫素和槲皮素调节阿霉素诱导的心肌H9c2细胞毒性中的作用
Int J Mol Sci. 2025 Aug 14;26(16):7858. doi: 10.3390/ijms26167858.
2
Emerging trends in cardiovascular diseases: the impact of ferroptosis and cuproptosis on cardiomyocyte death.心血管疾病的新趋势:铁死亡和铜死亡对心肌细胞死亡的影响
Mol Cell Biochem. 2025 Jun 23. doi: 10.1007/s11010-025-05340-w.
3
CLDN6 triggers NRF2-mediated ferroptosis through recruiting DLG1/PBK complex in breast cancer.

本文引用的文献

1
Ablation of Akt2 prevents paraquat-induced myocardial mitochondrial injury and contractile dysfunction: Role of Nrf2.Akt2基因敲除可预防百草枯诱导的心肌线粒体损伤和收缩功能障碍:Nrf2的作用
Toxicol Lett. 2017 Mar 5;269:1-14. doi: 10.1016/j.toxlet.2017.01.009. Epub 2017 Jan 20.
2
Importance of endogenous compensatory vasoactive peptides in broadening the effects of inhibitors of the renin-angiotensin system for the treatment of heart failure.内源性代偿性血管活性肽在扩大肾素-血管紧张素系统抑制剂治疗心力衰竭的效果中的重要性。
Lancet. 2017 May 6;389(10081):1831-1840. doi: 10.1016/S0140-6736(16)30969-2. Epub 2016 Dec 3.
3
紧密连接蛋白6通过在乳腺癌中招募盘状蛋白结构域受体1/蛋白激酶B复合物触发核因子E2相关因子2介导的铁死亡。
Cell Death Dis. 2025 Feb 21;16(1):122. doi: 10.1038/s41419-025-07448-9.
4
Energy metabolism in health and diseases.健康与疾病中的能量代谢。
Signal Transduct Target Ther. 2025 Feb 18;10(1):69. doi: 10.1038/s41392-025-02141-x.
5
Transcription factor NF-E2-related factor 2 plays a critical role in acute lung injury/acute respiratory distress syndrome (ALI/ARDS) by regulating ferroptosis.转录因子NF-E2相关因子2通过调节铁死亡在急性肺损伤/急性呼吸窘迫综合征(ALI/ARDS)中起关键作用。
PeerJ. 2024 Jul 30;12:e17692. doi: 10.7717/peerj.17692. eCollection 2024.
6
Sulforaphane and ophthalmic diseases.萝卜硫素与眼科疾病
Food Sci Nutr. 2024 May 22;12(8):5296-5311. doi: 10.1002/fsn3.4230. eCollection 2024 Aug.
7
GSK3-Driven Modulation of Inflammation and Tissue Integrity in the Animal Model.GSK3 驱动的炎症和组织完整性在动物模型中的调节。
Int J Mol Sci. 2024 Jul 29;25(15):8263. doi: 10.3390/ijms25158263.
8
Marein Alleviates Doxorubicin-Induced Cardiotoxicity through FAK/AKT Pathway Modulation while Potentiating its Anticancer Activity.马蔺通过调节 FAK/AKT 通路减轻多柔比星诱导的心脏毒性,同时增强其抗癌活性。
Cardiovasc Toxicol. 2024 Aug;24(8):818-835. doi: 10.1007/s12012-024-09882-1. Epub 2024 Jun 19.
9
Nrf2-Keap1 in Cardiovascular Disease: Which Is the Cart and Which the Horse?Nrf2-Keap1 在心血管疾病中的作用:孰因孰果?
Physiology (Bethesda). 2024 Sep 1;39(5):0. doi: 10.1152/physiol.00015.2024. Epub 2024 Apr 30.
10
Plant sources, extraction techniques, analytical methods, bioactivity, and bioavailability of sulforaphane: a review.萝卜硫素的植物来源、提取技术、分析方法、生物活性及生物利用度:综述
Food Sci Biotechnol. 2023 Oct 16;33(3):539-556. doi: 10.1007/s10068-023-01434-7. eCollection 2024 Feb.
Metallothionein Is Downstream of Nrf2 and Partially Mediates Sulforaphane Prevention of Diabetic Cardiomyopathy.
金属硫蛋白位于Nrf2下游,并部分介导萝卜硫素对糖尿病心肌病的预防作用。
Diabetes. 2017 Feb;66(2):529-542. doi: 10.2337/db15-1274. Epub 2016 Nov 30.
4
Neurohormonal activation in heart failure with reduced ejection fraction.心力衰竭伴射血分数降低时的神经激素激活。
Nat Rev Cardiol. 2017 Jan;14(1):30-38. doi: 10.1038/nrcardio.2016.163. Epub 2016 Oct 6.
5
Broccoli sprout extract prevents diabetic cardiomyopathy via Nrf2 activation in db/db T2DM mice.西兰花芽提取物通过激活db/db 2型糖尿病小鼠的Nrf2来预防糖尿病性心肌病。
Sci Rep. 2016 Jul 26;6:30252. doi: 10.1038/srep30252.
6
Nrf2-Mediated Cardiac Maladaptive Remodeling and Dysfunction in a Setting of Autophagy Insufficiency.自噬不足情况下Nrf2介导的心脏适应性不良重塑与功能障碍
Hypertension. 2016 Jan;67(1):107-17. doi: 10.1161/HYPERTENSIONAHA.115.06062. Epub 2015 Nov 16.
7
Downregulation of Nuclear Factor Erythroid 2-Related Factor and Associated Antioxidant Genes Contributes to Redox-Sensitive Vascular Dysfunction in Hypertension.核因子红细胞2相关因子及相关抗氧化基因的下调促成高血压中氧化还原敏感的血管功能障碍。
Hypertension. 2015 Dec;66(6):1240-50. doi: 10.1161/HYPERTENSIONAHA.115.06163. Epub 2015 Oct 26.
8
Histone Methyltransferase SET1 Mediates Angiotensin II-Induced Endothelin-1 Transcription and Cardiac Hypertrophy in Mice.组蛋白甲基转移酶 SET1 介导线血管紧张素 II 诱导的内皮素-1 转录和小鼠心肌肥厚。
Arterioscler Thromb Vasc Biol. 2015 May;35(5):1207-17. doi: 10.1161/ATVBAHA.115.305230. Epub 2015 Mar 26.
9
Nrf2 enhances myocardial clearance of toxic ubiquitinated proteins.Nrf2增强心肌对有毒泛素化蛋白的清除。
J Mol Cell Cardiol. 2014 Jul;72:305-15. doi: 10.1016/j.yjmcc.2014.04.006. Epub 2014 Apr 18.
10
Adiponectin suppresses angiotensin II-induced inflammation and cardiac fibrosis through activation of macrophage autophagy.脂联素通过激活巨噬细胞自噬抑制血管紧张素 II 诱导的炎症和心脏纤维化。
Endocrinology. 2014 Jun;155(6):2254-65. doi: 10.1210/en.2013-2011. Epub 2014 Mar 31.