Suppr超能文献

TimeLapse-seq:通过核苷重编码为 RNA 测序添加时间维度。

TimeLapse-seq: adding a temporal dimension to RNA sequencing through nucleoside recoding.

机构信息

Department of Molecular Biophysics & Biochemistry, Yale University, New Haven, Connecticut, USA.

Chemical Biology Institute, Yale University, West Haven, Connecticut, USA.

出版信息

Nat Methods. 2018 Mar;15(3):221-225. doi: 10.1038/nmeth.4582. Epub 2018 Jan 22.

Abstract

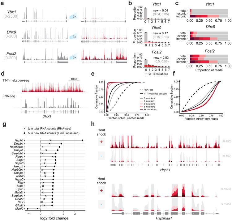
RNA sequencing (RNA-seq) offers a snapshot of cellular RNA populations, but not temporal information about the sequenced RNA. Here we report TimeLapse-seq, which uses oxidative-nucleophilic-aromatic substitution to convert 4-thiouridine into cytidine analogs, yielding apparent U-to-C mutations that mark new transcripts upon sequencing. TimeLapse-seq is a single-molecule approach that is adaptable to many applications and reveals RNA dynamics and induced differential expression concealed in traditional RNA-seq.

摘要

RNA 测序 (RNA-seq) 提供了细胞 RNA 群体的快照,但没有关于测序 RNA 的时间信息。在这里,我们报告了 TimeLapse-seq,它使用氧化-亲核-芳香取代将 4-硫尿苷转化为胞苷类似物,在测序时产生新转录本的表观 U 到 C 突变。TimeLapse-seq 是一种单分子方法,适用于许多应用,揭示了传统 RNA-seq 中隐藏的 RNA 动态和诱导的差异表达。

https://cdn.ncbi.nlm.nih.gov/pmc/blobs/0269/5831505/f14fdd7e965d/nihms931206f1.jpg

文献检索

告别复杂PubMed语法,用中文像聊天一样搜索,搜遍4000万医学文献。AI智能推荐,让科研检索更轻松。

立即免费搜索

文件翻译

保留排版,准确专业,支持PDF/Word/PPT等文件格式,支持 12+语言互译。

免费翻译文档

深度研究

AI帮你快速写综述,25分钟生成高质量综述,智能提取关键信息,辅助科研写作。

立即免费体验