Suppr超能文献

环状 RNA-ZFR 通过海绵吸附 miR-130a/miR-107 和调节 PTEN 抑制胃癌细胞增殖并促进凋亡。

Circular RNA-ZFR Inhibited Cell Proliferation and Promoted Apoptosis in Gastric Cancer by Sponging miR-130a/miR-107 and Modulating PTEN.

机构信息

Department of Gastrointestinal Surgery, First Affiliated Hospital of Kunming Medical University, Kunming, China.

Department of Ultrasonics, First Affiliated Hospital of Kunming Medical University, Kunming, China.

出版信息

Cancer Res Treat. 2018 Oct;50(4):1396-1417. doi: 10.4143/crt.2017.537. Epub 2018 Jan 24.

Abstract

PURPOSE

This study aimed to probe into the associations among circular RNA ZFR (circ-ZFR), miR-130a/miR-107, and PTEN, and to investigate the regulatory mechanism of circ-ZFR‒miR-130a/miR-107‒PTEN axis in gastric cancer (GC).

MATERIALS AND METHODS

GSE89143 microarray data used in the study were acquired from publicly available Gene Expression Omnibus database to identify differentially expressed circular RNAs inGC tissues. The expressions of circ-ZFR, miR-130a, miR-107, and PTEN were examined by real-time reverse transcription polymerase chain reaction, while PTEN protein expression was measured by western blot. The variation of GC cell proliferation and apoptosis was confirmed by cell counting kit-8 assay and flow cytometry analysis. The targeted relationships among circZFR, miR-130a/miR-107, and PTEN were predicted via bioinformatics analysis and demonstrated by dual-luciferase reporter assay and RNA immunoprecipitation assay. The impact of ZFR on gastric tumor was further verified in xenograft mice model experiment.

RESULTS

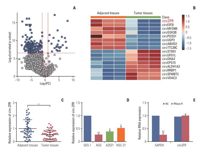
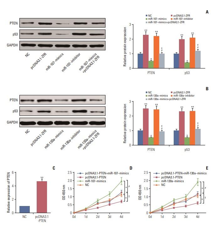
Circ-ZFR and PTEN were low-expressed whereas miR-107 and miR-130a were highexpressed in GC tissues and cells. There existed targeted relationships and interactions between miR-130a/miR-107 and ZFR/PTEN. Circ-ZFR inhibited GC cell propagation, cell cycle and promoted apoptosis by sponging miR-107/miR-130a, while miR-107/miR-130a promoted GC cell propagation and impeded apoptosis through targeting PTEN. Circ-ZFR inhibited cell proliferation and facilitated apoptosis in GC by sponging miR-130a/miR-107 and modulating PTEN. Circ-ZFR curbed GC tumor growth and affected p53 protein expression in vivo.

CONCLUSION

Circ-ZFR restrained GC cell proliferation, induced cell cycle arrest and promoted apoptosis by sponging miR-130a/miR-107 and regulating PTEN.

摘要

目的

本研究旨在探讨环状 RNA ZFR(circ-ZFR)、miR-130a/miR-107 和 PTEN 之间的关联,并研究 circ-ZFR-miR-130a/miR-107-PTEN 轴在胃癌(GC)中的调控机制。

材料和方法

本研究使用的 GSE89143 微阵列数据来自公共基因表达综合数据库,以鉴定 GC 组织中差异表达的环状 RNA。通过实时逆转录聚合酶链反应检测 circ-ZFR、miR-130a、miR-107 和 PTEN 的表达,通过蛋白质印迹法检测 PTEN 蛋白表达。通过细胞计数试剂盒-8 测定和流式细胞术分析证实 GC 细胞增殖和凋亡的变化。通过生物信息学分析预测 circZFR、miR-130a/miR-107 和 PTEN 之间的靶向关系,并通过双荧光素酶报告基因测定和 RNA 免疫沉淀测定进行验证。在异种移植小鼠模型实验中进一步验证了 ZFR 对胃肿瘤的影响。

结果

circ-ZFR 和 PTEN 在 GC 组织和细胞中低表达,而 miR-107 和 miR-130a 高表达。miR-130a/miR-107 和 ZFR/PTEN 之间存在靶向关系和相互作用。circ-ZFR 通过海绵 miR-107/miR-130a 抑制 GC 细胞增殖、细胞周期并促进细胞凋亡,而 miR-107/miR-130a 通过靶向 PTEN 促进 GC 细胞增殖并阻碍细胞凋亡。circ-ZFR 通过海绵 miR-130a/miR-107 和调节 PTEN 抑制 GC 细胞增殖并促进细胞凋亡。circ-ZFR 体内抑制 GC 肿瘤生长并影响 p53 蛋白表达。

结论

circ-ZFR 通过海绵 miR-130a/miR-107 和调节 PTEN 抑制 GC 细胞增殖,诱导细胞周期停滞并促进细胞凋亡。

https://cdn.ncbi.nlm.nih.gov/pmc/blobs/f399/6192924/72f8083ea315/crt-2017-537f1.jpg

文献检索

告别复杂PubMed语法,用中文像聊天一样搜索,搜遍4000万医学文献。AI智能推荐,让科研检索更轻松。

立即免费搜索

文件翻译

保留排版,准确专业,支持PDF/Word/PPT等文件格式,支持 12+语言互译。

免费翻译文档

深度研究

AI帮你快速写综述,25分钟生成高质量综述,智能提取关键信息,辅助科研写作。

立即免费体验