• 文献检索
  • 文档翻译
  • 深度研究
  • 学术资讯
  • Suppr Zotero 插件Zotero 插件
  • 邀请有礼
  • 套餐&价格
  • 历史记录
应用&插件
Suppr Zotero 插件Zotero 插件浏览器插件Mac 客户端Windows 客户端微信小程序
定价
高级版会员购买积分包购买API积分包
服务
文献检索文档翻译深度研究API 文档MCP 服务
关于我们
关于 Suppr公司介绍联系我们用户协议隐私条款
关注我们

Suppr 超能文献

核心技术专利:CN118964589B侵权必究
粤ICP备2023148730 号-1Suppr @ 2026

文献检索

告别复杂PubMed语法,用中文像聊天一样搜索,搜遍4000万医学文献。AI智能推荐,让科研检索更轻松。

立即免费搜索

文件翻译

保留排版,准确专业,支持PDF/Word/PPT等文件格式,支持 12+语言互译。

免费翻译文档

深度研究

AI帮你快速写综述,25分钟生成高质量综述,智能提取关键信息,辅助科研写作。

立即免费体验

抑制 p53 可通过防止早期细胞凋亡和衰老、减少糖酵解以及损害血管生成来预防糖尿病心肌病。

Inhibition of p53 prevents diabetic cardiomyopathy by preventing early-stage apoptosis and cell senescence, reduced glycolysis, and impaired angiogenesis.

机构信息

Ruian Center of Chinese-American Research Institute for Diabetic Complications, the Third Affiliated Hospital of the Wenzhou Medical University, Ruian, China.

Chinese-American Research Institute for Diabetic Complications, the School of Pharmaceutical Sciences of the Wenzhou Medical University, Wenzhou, China.

出版信息

Cell Death Dis. 2018 Jan 23;9(2):82. doi: 10.1038/s41419-017-0093-5.

DOI:10.1038/s41419-017-0093-5
PMID:29362483
原文链接:https://pmc.ncbi.nlm.nih.gov/articles/PMC5833384/
Abstract

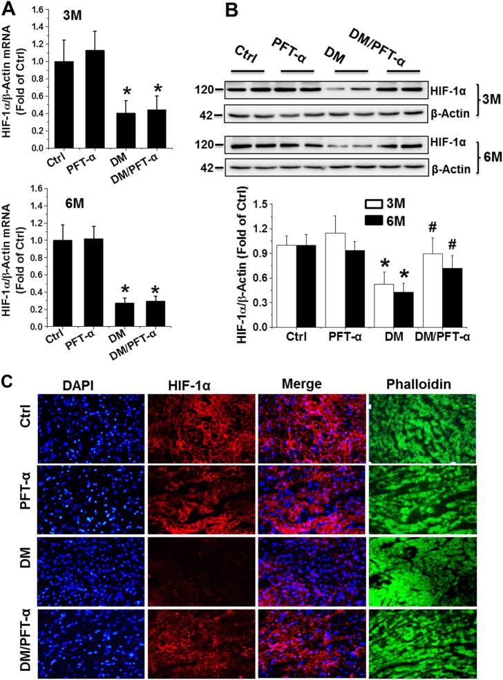
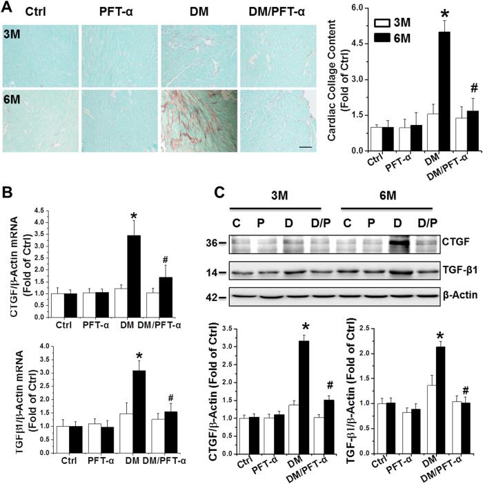
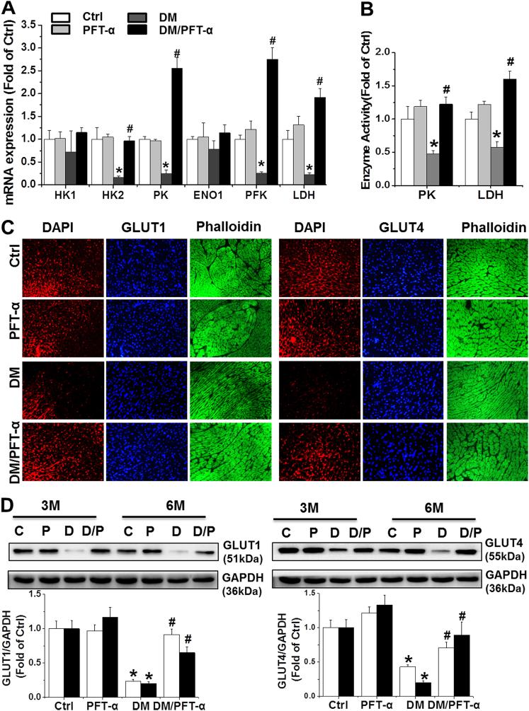
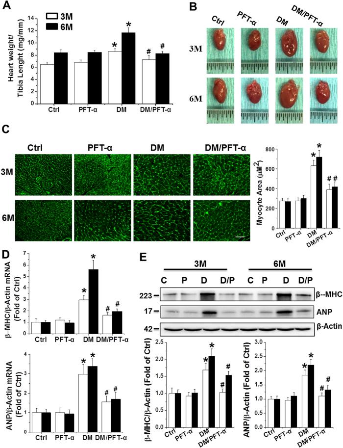
Elevated tumor suppressor p53 expression has been associated with heart diseases, including the diabetic heart. However, its precise role in the pathogenesis of diabetic cardiomyopathy (DCM) remains unclear. We hypothesized that the development of DCM is attributed to up-regulated p53-mediated both early cardiac cell death and persistent cell senescence, glycolytic and angiogenetic dysfunctions. The present study investigated the effect of p53 inhibition with its specific inhibitor pifithrin-α (PFT-α) on the pathogenesis of DCM and its associated mechanisms. Type 1 diabetes was induced with multiple low doses of streptozotocin. Both hyperglycemic and age-matched control mice were treated with and without PFT-α five times a week for 2 months and then sacrificed at 3 and 6 months post-diabetes. Treatment with PFT-α significantly prevented the progression of diabetes-induced cardiac remodeling and dysfunction (i.e., DCM). Mechanistically, the inhibition of p53 prevented the cardiac apoptosis during early-stage diabetes (0.5 month), attenuated diabetes-induced cell senescence (3 and 6 months), and improved both glycolytic and angiogenic defects by increasing hypoxia-induced factor (HIF)-1α protein stability and upregulating HIF-1α transcription of specific target genes at 3 and 6 months after diabetes. Therefore, the targeted inhibition of p53 in diabetic individuals may provide a novel approach for the prevention of DCM.

摘要

肿瘤抑制因子 p53 表达水平升高与心脏病有关,包括糖尿病性心脏病。然而,其在糖尿病性心肌病(DCM)发病机制中的确切作用仍不清楚。我们假设 DCM 的发展归因于上调的 p53 介导的早期心脏细胞死亡和持续的细胞衰老、糖酵解和血管生成功能障碍。本研究探讨了 p53 特异性抑制剂 pifithrin-α(PFT-α)对 DCM 发病机制及其相关机制的影响。采用多次小剂量链脲佐菌素诱导 1 型糖尿病。高血糖和年龄匹配的对照组小鼠每周用 PFT-α 治疗 5 次,持续 2 个月,然后在糖尿病后 3 个月和 6 个月处死。PFT-α 的治疗显著阻止了糖尿病引起的心脏重构和功能障碍(即 DCM)的进展。从机制上讲,p53 的抑制作用可防止早期糖尿病(0.5 个月)中的心脏凋亡,减轻糖尿病引起的细胞衰老(3 个月和 6 个月),并通过增加缺氧诱导因子(HIF)-1α 蛋白稳定性和上调 HIF-1α 在糖尿病后 3 个月和 6 个月时的特定靶基因转录来改善糖酵解和血管生成缺陷。因此,糖尿病个体中 p53 的靶向抑制可能为预防 DCM 提供一种新方法。

https://cdn.ncbi.nlm.nih.gov/pmc/blobs/2c0b/5833384/c03e8c6b14c1/41419_2017_93_Fig7_HTML.jpg
https://cdn.ncbi.nlm.nih.gov/pmc/blobs/2c0b/5833384/94c250996515/41419_2017_93_Fig1_HTML.jpg
https://cdn.ncbi.nlm.nih.gov/pmc/blobs/2c0b/5833384/e6fd9d12ab83/41419_2017_93_Fig2_HTML.jpg
https://cdn.ncbi.nlm.nih.gov/pmc/blobs/2c0b/5833384/2cfc9621c369/41419_2017_93_Fig3_HTML.jpg
https://cdn.ncbi.nlm.nih.gov/pmc/blobs/2c0b/5833384/348495f9cc03/41419_2017_93_Fig4a_HTML.jpg
https://cdn.ncbi.nlm.nih.gov/pmc/blobs/2c0b/5833384/cb93d0d8da9f/41419_2017_93_Fig5a_HTML.jpg
https://cdn.ncbi.nlm.nih.gov/pmc/blobs/2c0b/5833384/d5c439a02eca/41419_2017_93_Fig6a_HTML.jpg
https://cdn.ncbi.nlm.nih.gov/pmc/blobs/2c0b/5833384/c03e8c6b14c1/41419_2017_93_Fig7_HTML.jpg
https://cdn.ncbi.nlm.nih.gov/pmc/blobs/2c0b/5833384/94c250996515/41419_2017_93_Fig1_HTML.jpg
https://cdn.ncbi.nlm.nih.gov/pmc/blobs/2c0b/5833384/e6fd9d12ab83/41419_2017_93_Fig2_HTML.jpg
https://cdn.ncbi.nlm.nih.gov/pmc/blobs/2c0b/5833384/2cfc9621c369/41419_2017_93_Fig3_HTML.jpg
https://cdn.ncbi.nlm.nih.gov/pmc/blobs/2c0b/5833384/348495f9cc03/41419_2017_93_Fig4a_HTML.jpg
https://cdn.ncbi.nlm.nih.gov/pmc/blobs/2c0b/5833384/cb93d0d8da9f/41419_2017_93_Fig5a_HTML.jpg
https://cdn.ncbi.nlm.nih.gov/pmc/blobs/2c0b/5833384/d5c439a02eca/41419_2017_93_Fig6a_HTML.jpg
https://cdn.ncbi.nlm.nih.gov/pmc/blobs/2c0b/5833384/c03e8c6b14c1/41419_2017_93_Fig7_HTML.jpg

相似文献

1
Inhibition of p53 prevents diabetic cardiomyopathy by preventing early-stage apoptosis and cell senescence, reduced glycolysis, and impaired angiogenesis.抑制 p53 可通过防止早期细胞凋亡和衰老、减少糖酵解以及损害血管生成来预防糖尿病心肌病。
Cell Death Dis. 2018 Jan 23;9(2):82. doi: 10.1038/s41419-017-0093-5.
2
BP-1T, an antiangiogenic benzophenone-thiazole pharmacophore, counteracts HIF-1 signalling through p53/MDM2-mediated HIF-1α proteasomal degradation.BP-1T是一种具有抗血管生成作用的二苯甲酮-噻唑药效团,通过p53/MDM2介导的HIF-1α蛋白酶体降解来对抗HIF-1信号传导。
Angiogenesis. 2017 Feb;20(1):55-71. doi: 10.1007/s10456-016-9528-3. Epub 2016 Oct 14.
3
Low-dose radiation prevents type 1 diabetes-induced cardiomyopathy via activation of AKT mediated anti-apoptotic and anti-oxidant effects.低剂量辐射通过激活AKT介导的抗凋亡和抗氧化作用预防1型糖尿病诱导的心肌病。
J Cell Mol Med. 2016 Jul;20(7):1352-66. doi: 10.1111/jcmm.12823. Epub 2016 Mar 15.
4
GDF-15 promotes angiogenesis through modulating p53/HIF-1α signaling pathway in hypoxic human umbilical vein endothelial cells.GDF-15 通过调节低氧人脐静脉内皮细胞中的 p53/HIF-1α 信号通路促进血管生成。
Mol Biol Rep. 2012 Apr;39(4):4017-22. doi: 10.1007/s11033-011-1182-7. Epub 2011 Jul 20.
5
Diazoxide preconditioning of endothelial progenitor cells from streptozotocin-induced type 1 diabetic rats improves their ability to repair diabetic cardiomyopathy.二氮嗪预处理链脲佐菌素诱导的1型糖尿病大鼠的内皮祖细胞可提高其修复糖尿病性心肌病的能力。
Mol Cell Biochem. 2015 Dec;410(1-2):267-79. doi: 10.1007/s11010-015-2560-6. Epub 2015 Sep 10.
6
Regulation of p53 by jagged1 contributes to angiotensin II-induced impairment of myocardial angiogenesis.锯齿状 1 对 p53 的调控促进血管紧张素Ⅱ诱导的心肌血管生成损伤。
PLoS One. 2013 Oct 3;8(10):e76529. doi: 10.1371/journal.pone.0076529. eCollection 2013.
7
Effects of resveratrol on regulation on UCP2 and cardiac function in diabetic rats.白藜芦醇对糖尿病大鼠 UCP2 调节及心功能的影响。
J Physiol Biochem. 2019 Feb;75(1):39-51. doi: 10.1007/s13105-018-0648-7. Epub 2018 Sep 17.
8
Klotho protects the heart from hyperglycemia-induced injury by inactivating ROS and NF-κB-mediated inflammation both in vitro and in vivo.Klotho 通过在体外和体内抑制 ROS 和 NF-κB 介导的炎症来保护心脏免受高血糖引起的损伤。
Biochim Biophys Acta Mol Basis Dis. 2018 Jan;1864(1):238-251. doi: 10.1016/j.bbadis.2017.09.029. Epub 2017 Oct 2.
9
Pifithrin-alpha attenuates p53-mediated apoptosis and improves cardiac function in response to myocardial ischemia/reperfusion in aged rats.匹非尼酮-α可减轻p53介导的细胞凋亡,并改善老年大鼠心肌缺血/再灌注后的心脏功能。
Shock. 2006 Dec;26(6):608-14. doi: 10.1097/01.shk.0000232273.11225.af.
10
Activation of nuclear β-catenin/c-Myc axis promotes oxidative stress injury in streptozotocin-induced diabetic cardiomyopathy.核β-连环蛋白/c-Myc轴的激活促进链脲佐菌素诱导的糖尿病性心肌病中的氧化应激损伤。
Biochem Biophys Res Commun. 2017 Dec 2;493(4):1573-1580. doi: 10.1016/j.bbrc.2017.10.027. Epub 2017 Oct 6.

引用本文的文献

1
High-intensity interval training (HIIT) ameliorates cardiac hypertrophy and fibrosis in diabetic rats: the role of P53 and SIRT1.高强度间歇训练(HIIT)改善糖尿病大鼠的心脏肥大和纤维化:P53和SIRT1的作用。
J Mol Histol. 2025 Sep 8;56(5):305. doi: 10.1007/s10735-025-10596-z.
2
Tenascin-C drives cardiovascular dysfunction in a mouse model of diabetic cardiomyopathy.肌腱蛋白-C在糖尿病性心肌病小鼠模型中引发心血管功能障碍。
Cardiovasc Diabetol. 2025 May 31;24(1):235. doi: 10.1186/s12933-025-02780-y.
3
Validation of Senescence of the Role of ATM/P53 Pathway in Myocardial Senescence in Mice with Sepsis.

本文引用的文献

1
Targeted Apoptosis of Senescent Cells Restores Tissue Homeostasis in Response to Chemotoxicity and Aging.衰老细胞的靶向凋亡可恢复组织稳态以应对化学毒性和衰老。
Cell. 2017 Mar 23;169(1):132-147.e16. doi: 10.1016/j.cell.2017.02.031.
2
Zinc rescues obesity-induced cardiac hypertrophy via stimulating metallothionein to suppress oxidative stress-activated BCL10/CARD9/p38 MAPK pathway.锌通过刺激金属硫蛋白抑制氧化应激激活的BCL10/CARD9/p38丝裂原活化蛋白激酶途径来挽救肥胖诱导的心脏肥大。
J Cell Mol Med. 2017 Jun;21(6):1182-1192. doi: 10.1111/jcmm.13050. Epub 2017 Feb 3.
3
Metallothionein Is Downstream of Nrf2 and Partially Mediates Sulforaphane Prevention of Diabetic Cardiomyopathy.
脓毒症小鼠心肌衰老中ATM/P53信号通路作用的衰老验证
Infect Drug Resist. 2025 Apr 19;18:1961-1974. doi: 10.2147/IDR.S505836. eCollection 2025.
4
Pulmonary Hypertension: Molecular Mechanisms and Clinical Studies.肺动脉高压:分子机制与临床研究
MedComm (2020). 2025 Mar 10;6(3):e70134. doi: 10.1002/mco2.70134. eCollection 2025 Mar.
5
Novel impact of metal ion-induced cell death on diabetic cardiomyopathy pathogenesis and therapy.金属离子诱导的细胞死亡对糖尿病性心肌病发病机制及治疗的新影响。
Apoptosis. 2025 Mar 5. doi: 10.1007/s10495-025-02090-4.
6
Exercise in Diabetic Cardiomyopathy: Its Protective Effects and Molecular Mechanism.糖尿病心肌病中的运动:其保护作用及分子机制
Int J Mol Sci. 2025 Feb 10;26(4):1465. doi: 10.3390/ijms26041465.
7
Research Hotspots and Frontier Trends of Autophagy in Diabetic Cardiomyopathy From 2014 to 2024: A Bibliometric Analysis.2014年至2024年糖尿病心肌病中自噬的研究热点与前沿趋势:一项文献计量分析
J Multidiscip Healthc. 2025 Feb 13;18:837-860. doi: 10.2147/JMDH.S507217. eCollection 2025.
8
The role of CYP-sEH derived lipid mediators in regulating mitochondrial biology and cellular senescence: implications for the aging heart.细胞色素P450可溶性环氧化物水解酶衍生的脂质介质在调节线粒体生物学和细胞衰老中的作用:对衰老心脏的影响
Front Pharmacol. 2024 Dec 5;15:1486717. doi: 10.3389/fphar.2024.1486717. eCollection 2024.
9
Unraveling the Molecular Mechanisms of SIRT7 in Angiogenesis: Insights from Substrate Clues.解析 SIRT7 在血管生成中的分子机制:来自底物线索的见解。
Int J Mol Sci. 2024 Oct 28;25(21):11578. doi: 10.3390/ijms252111578.
10
Effective protective mechanisms of HO-1 in diabetic complications: a narrative review.HO-1在糖尿病并发症中的有效保护机制:一篇叙述性综述。
Cell Death Discov. 2024 Oct 10;10(1):433. doi: 10.1038/s41420-024-02205-x.
金属硫蛋白位于Nrf2下游,并部分介导萝卜硫素对糖尿病心肌病的预防作用。
Diabetes. 2017 Feb;66(2):529-542. doi: 10.2337/db15-1274. Epub 2016 Nov 30.
4
Fenofibrate increases cardiac autophagy via FGF21/SIRT1 and prevents fibrosis and inflammation in the hearts of Type 1 diabetic mice.非诺贝特通过成纤维细胞生长因子21/沉默信息调节因子1增加心脏自噬,并预防1型糖尿病小鼠心脏的纤维化和炎症。
Clin Sci (Lond). 2016 Apr;130(8):625-41. doi: 10.1042/CS20150623. Epub 2016 Jan 21.
5
p53-Induced inflammation exacerbates cardiac dysfunction during pressure overload.p53诱导的炎症会加重压力超负荷期间的心脏功能障碍。
J Mol Cell Cardiol. 2015 Aug;85:183-98. doi: 10.1016/j.yjmcc.2015.06.001. Epub 2015 Jun 6.
6
Fibroblast growth factor 21 protects the heart from apoptosis in a diabetic mouse model via extracellular signal-regulated kinase 1/2-dependent signalling pathway.成纤维细胞生长因子 21 通过细胞外信号调节激酶 1/2 依赖的信号通路保护糖尿病小鼠模型心脏免于细胞凋亡。
Diabetologia. 2015 Aug;58(8):1937-48. doi: 10.1007/s00125-015-3630-8. Epub 2015 Jun 4.
7
TAp73 opposes tumor angiogenesis by promoting hypoxia-inducible factor 1α degradation.TAp73通过促进缺氧诱导因子1α降解来对抗肿瘤血管生成。
Proc Natl Acad Sci U S A. 2015 Jan 6;112(1):226-31. doi: 10.1073/pnas.1410609111. Epub 2014 Dec 22.
8
Sulforaphane prevents the development of cardiomyopathy in type 2 diabetic mice probably by reversing oxidative stress-induced inhibition of LKB1/AMPK pathway.莱菔硫烷可能通过逆转氧化应激诱导的 LKB1/AMPK 通路抑制来预防 2 型糖尿病小鼠心肌病的发生。
J Mol Cell Cardiol. 2014 Dec;77:42-52. doi: 10.1016/j.yjmcc.2014.09.022. Epub 2014 Sep 28.
9
Low-dose radiation exposure induces a HIF-1-mediated adaptive and protective metabolic response.低剂量辐射暴露会引发一种由缺氧诱导因子-1(HIF-1)介导的适应性和保护性代谢反应。
Cell Death Differ. 2014 May;21(5):836-44. doi: 10.1038/cdd.2014.24. Epub 2014 Feb 28.
10
Inhibition of p53 preserves Parkin-mediated mitophagy and pancreatic β-cell function in diabetes.p53 抑制作用可保护 Parkin 介导的线粒体自噬和糖尿病中的胰岛 β 细胞功能。
Proc Natl Acad Sci U S A. 2014 Feb 25;111(8):3116-21. doi: 10.1073/pnas.1318951111. Epub 2014 Feb 10.