Raposo Bruno, Merky Patrick, Lundqvist Christina, Yamada Hisakata, Urbonaviciute Vilma, Niaudet Colin, Viljanen Johan, Kihlberg Jan, Kyewski Bruno, Ekwall Olov, Holmdahl Rikard, Bäcklund Johan
Section for Medical Inflammation Research, Department of Medical Biochemistry and Biophysics, Karolinska Institutet, Scheeles väg 2, 17177, Stockholm, Sweden.
Department of Microbiology and Immunobiology, Harvard Medical School, 77 Avenue Louis Pasteur, NRB 836, Boston, MA, 02115, USA.
Nat Commun. 2018 Jan 24;9(1):353. doi: 10.1038/s41467-017-02763-y.
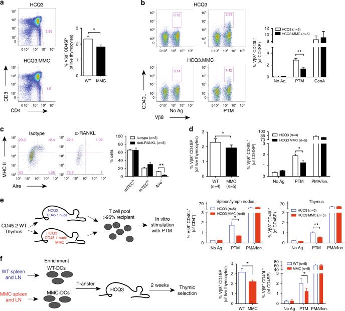
Establishing effective central tolerance requires the promiscuous expression of tissue-restricted antigens by medullary thymic epithelial cells. However, whether central tolerance also extends to post-translationally modified proteins is not clear. Here we show a mouse model of autoimmunity in which disease development is dependent on post-translational modification (PTM) of the tissue-restricted self-antigen collagen type II. T cells specific for the non-modified antigen undergo efficient central tolerance. By contrast, PTM-reactive T cells escape thymic selection, though the PTM variant constitutes the dominant form in the periphery. This finding implies that the PTM protein is absent in the thymus, or present at concentrations insufficient to induce negative selection of developing thymocytes and explains the lower level of tolerance induction against the PTM antigen. As the majority of self-antigens are post-translationally modified, these data raise the possibility that T cells specific for other self-antigens naturally subjected to PTM may escape central tolerance induction by a similar mechanism.
建立有效的中枢耐受需要髓质胸腺上皮细胞对组织限制性抗原进行杂乱表达。然而,中枢耐受是否也延伸至翻译后修饰的蛋白质尚不清楚。在此,我们展示了一种自身免疫小鼠模型,其中疾病发展依赖于组织限制性自身抗原II型胶原蛋白的翻译后修饰(PTM)。针对未修饰抗原的T细胞经历有效的中枢耐受。相比之下,PTM反应性T细胞逃避胸腺选择,尽管PTM变体在外周是主要形式。这一发现意味着PTM蛋白在胸腺中不存在,或其浓度不足以诱导发育中的胸腺细胞进行阴性选择,并解释了针对PTM抗原的耐受诱导水平较低的原因。由于大多数自身抗原都经过翻译后修饰,这些数据增加了一种可能性,即针对其他天然经历PTM的自身抗原的T细胞可能通过类似机制逃避中枢耐受诱导。