College of Veterinary Medicine, Northwest A&F University, Yangling, 712100, Shaanxi, China.
China Institute of Veterinary Drug Control, Beijing, 100000, China.
Vet Res. 2018 Jan 24;49(1):8. doi: 10.1186/s13567-018-0504-3.
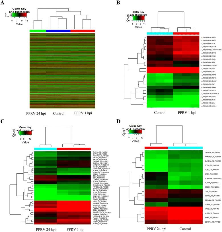
Peste des petits ruminants virus (PPRV), the etiological agent of peste des petits ruminants (PPR), causes an acute or subacute disease in small ruminants. Although abortion is observed in an unusually large proportion of pregnant goats during outbreaks of PPR, the pathogenic mechanism underlying remains unclear. Here, the gene expression profile of caprine endometrial epithelial cells (EECs) infected with PPRV Nigeria 75/1 was determined by DNA microarray to investigate the cellular response immediately after viral entry. The microarray analysis revealed that a total of 146 genes were significantly dysregulated by PPRV internalization within 1 h post-infection (hpi). Of these, 85 genes were upregulated and 61 genes were downregulated. Most of these genes, including NFKB1A, JUNB, and IL1A, have not previously been reported in association with PPRV infection in goats. Following viral replication (24 hpi), the expression of 307 genes were significantly upregulated and that of 261 genes were downregulated. The data for the genes differentially expressed in EECs were subjected to a time sequence profile analysis, gene network analysis and pathway analysis. The gene network analysis showed that 13 genes (EIF2AK3, IL10, TLR4, ZO3, NFKBIB, RAC1, HSP90AA1, SMAD7, ARG2, JUNB, ZFP36, APP, and IL1A) were located in the core of the network. We clearly demonstrate that PPRV infection upregulates the expression of nectin-4 after 1 hpi, which peaked at 24 hpi in EECs. In conclusion, this study demonstrates the early cellular gene expression in the caprine endometrial epithelial cells after the binding and entry of PPRV.
小反刍兽疫病毒(PPRV)是小反刍兽疫(PPR)的病原体,可导致小反刍动物发生急性或亚急性疾病。尽管在小反刍兽疫暴发期间,妊娠山羊中经常观察到流产,但仍不清楚其致病机制。在这里,通过 DNA 微阵列测定感染 PPRV 尼日利亚 75/1 的山羊子宫内膜上皮细胞(EEC)的基因表达谱,以研究病毒进入后立即发生的细胞反应。微阵列分析显示,在感染后 1 小时内(hpi),PPRV 内化共导致 146 个基因显著失调。其中,85 个基因上调,61 个基因下调。这些基因中,大多数基因(包括 NFKB1A、JUNB 和 IL1A)以前没有报道与山羊 PPRV 感染有关。在病毒复制后(24 hpi),307 个基因的表达显著上调,261 个基因的表达下调。EEC 中差异表达的基因数据进行了时间序列谱分析、基因网络分析和途径分析。基因网络分析表明,13 个基因(EIF2AK3、IL10、TLR4、ZO3、NFKBIB、RAC1、HSP90AA1、SMAD7、ARG2、JUNB、ZFP36、APP 和 IL1A)位于网络的核心。我们清楚地表明,PPRV 感染后 1 hpi 上调了 nectin-4 的表达,在 EEC 中 24 hpi 时达到峰值。总之,本研究表明 PPRV 结合和进入后,山羊子宫内膜上皮细胞的早期细胞基因表达。