Suppr超能文献

甜菜碱补充剂可增强高脂肪饮食喂养的小鼠的脂代谢并改善胰岛素抵抗。

Betaine Supplementation Enhances Lipid Metabolism and Improves Insulin Resistance in Mice Fed a High-Fat Diet.

机构信息

College of Animal Science and Technology, Sichuan Agricultural University, Chengdu 625014, China.

Department of Animal Husbandry and Veterinary Medicine, Chengdu Agricultural College, Chengdu 611100, China.

出版信息

Nutrients. 2018 Jan 26;10(2):131. doi: 10.3390/nu10020131.

Abstract

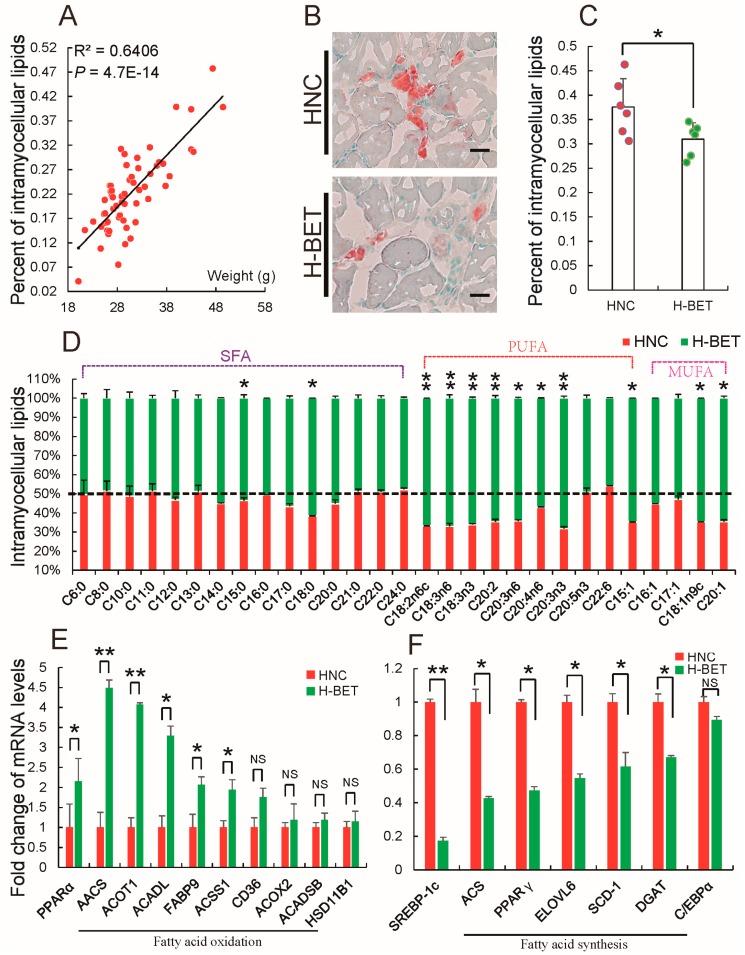
Obesity is a major driver of metabolic diseases such as nonalcoholic fatty liver disease, certain cancers, and insulin resistance. However, there are no effective drugs to treat obesity. Betaine is a nontoxic, chemically stable and naturally occurring molecule. This study shows that dietary betaine supplementation significantly inhibits the white fat production in a high-fat diet (HFD)-induced obese mice. This might be due to betaine preventing the formation of new white fat (WAT), and guiding the original WAT to burn through stimulated mitochondrial biogenesis and promoting browning of WAT. Furthermore, dietary betaine supplementation decreases intramyocellular lipid accumulation in HFD-induced obese mice. Further analysis shows that betaine supplementation reduced intramyocellular lipid accumulation might be associated with increasing polyunsaturated fatty acids (PUFA), fatty acid oxidation, and the inhibition of fatty acid synthesis in muscle. Notably, by performing insulin-tolerance tests (ITTs) and glucose-tolerance tests (GTTs), dietary betaine supplementation could be observed for improvement of obesity and non-obesity induced insulin resistance. Together, these findings could suggest that inhibiting WAT production, intramyocellular lipid accumulation and inflammation, betaine supplementation limits HFD-induced obesity and improves insulin resistance.

摘要

肥胖是代谢性疾病的主要驱动因素,如非酒精性脂肪肝、某些癌症和胰岛素抵抗。然而,目前还没有有效的药物来治疗肥胖症。甜菜碱是一种无毒、化学稳定且天然存在的分子。本研究表明,饮食补充甜菜碱可显著抑制高脂肪饮食(HFD)诱导的肥胖小鼠的白色脂肪生成。这可能是由于甜菜碱阻止了新的白色脂肪(WAT)的形成,并通过刺激线粒体生物发生和促进 WAT 褐变来引导原有的 WAT 燃烧。此外,饮食补充甜菜碱可减少 HFD 诱导的肥胖小鼠的肌内脂质堆积。进一步分析表明,甜菜碱补充减少肌内脂质堆积可能与增加多不饱和脂肪酸(PUFA)、脂肪酸氧化和肌肉中脂肪酸合成的抑制有关。值得注意的是,通过进行胰岛素耐量试验(ITT)和葡萄糖耐量试验(GTT),可以观察到饮食补充甜菜碱可改善肥胖和非肥胖引起的胰岛素抵抗。综上所述,这些发现表明,抑制 WAT 生成、肌内脂质堆积和炎症,甜菜碱补充可限制 HFD 诱导的肥胖并改善胰岛素抵抗。

https://cdn.ncbi.nlm.nih.gov/pmc/blobs/bdd9/5852707/84c30908a1c1/nutrients-10-00131-g001.jpg

文献检索

告别复杂PubMed语法,用中文像聊天一样搜索,搜遍4000万医学文献。AI智能推荐,让科研检索更轻松。

立即免费搜索

文件翻译

保留排版,准确专业,支持PDF/Word/PPT等文件格式,支持 12+语言互译。

免费翻译文档

深度研究

AI帮你快速写综述,25分钟生成高质量综述,智能提取关键信息,辅助科研写作。

立即免费体验