• 文献检索
  • 文档翻译
  • 深度研究
  • 学术资讯
  • Suppr Zotero 插件Zotero 插件
  • 邀请有礼
  • 套餐&价格
  • 历史记录
应用&插件
Suppr Zotero 插件Zotero 插件浏览器插件Mac 客户端Windows 客户端微信小程序
定价
高级版会员购买积分包购买API积分包
服务
文献检索文档翻译深度研究API 文档MCP 服务
关于我们
关于 Suppr公司介绍联系我们用户协议隐私条款
关注我们

Suppr 超能文献

核心技术专利:CN118964589B侵权必究
粤ICP备2023148730 号-1Suppr @ 2026

文献检索

告别复杂PubMed语法,用中文像聊天一样搜索,搜遍4000万医学文献。AI智能推荐,让科研检索更轻松。

立即免费搜索

文件翻译

保留排版,准确专业,支持PDF/Word/PPT等文件格式,支持 12+语言互译。

免费翻译文档

深度研究

AI帮你快速写综述,25分钟生成高质量综述,智能提取关键信息,辅助科研写作。

立即免费体验

尿液和血清代谢组学分析揭示,芍药总苷可能通过多种代谢途径的重编程来保护肝脏免受急性损伤。

Urinary and Serum Metabolomics Analyses Uncover That Total Glucosides of Paeony Protect Liver against Acute Injury Potentially via Reprogramming of Multiple Metabolic Pathways.

作者信息

Li Haojie, Cao Wenli, Lu Mengxi, Wu Chunxiao, Wang Xinguo, Niu Liying

机构信息

Shijiazhuang Hospital of Traditional Chinese Medicine, Shijiazhuang, Hebei 050051, China.

Hebei TCM Formula Granule Engineering & Technology Research Center, Hebei University of Chinese Medicine, Shijiazhuang, Hebei 050200, China.

出版信息

Evid Based Complement Alternat Med. 2017;2017:9038260. doi: 10.1155/2017/9038260. Epub 2017 Dec 11.

DOI:10.1155/2017/9038260
PMID:29375644
原文链接:https://pmc.ncbi.nlm.nih.gov/articles/PMC5742450/
Abstract

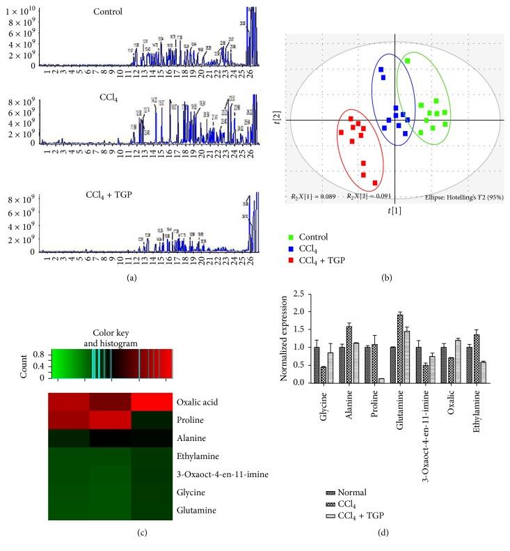
Total glucosides of paeony (TGP) have been confirmed to be hepatoprotective. However, the underlying mechanism is largely unclear. In this study, we investigated the metabolic profiles of urine and serum in rats with carbon tetrachloride- (CCl-) induced experimental liver injury and TGP administration by using ultra-performance liquid chromatography-mass spectrometry (UPLC-MS). The vehicle or a single dose of TGP was intragastrically administered to Wistar rats once a day for 14 consecutive days. To induce ALI, 50% CCl was injected intraperitoneally into these rats 2 hours after the last time administration of saline of TGP at the 14th day. The results indicated that TGP administration could protect rats from CCl-induced ALI and alanine aminotransferase (ALT) and aspartate aminotransferase (AST) elevation, as well as hepatocyte apoptosis and inflammation. Furthermore, metabolomics analysis showed that TGP treatment significantly attenuated CCl-triggered deregulation of multiple metabolites in both urine and serum, including glycine, alanine, proline, and glutamine. Metabolite set enrichment and pathway analyses demonstrated that amino acid cycling and glutathione metabolism were two main pathways involved in CCl-induced experimental liver injury and TGP administration. Taken together, these findings revealed that regulation of metabolites potentially plays a pivotal role in the protective effect of TGP on ALI.

摘要

芍药总苷(TGP)已被证实具有肝脏保护作用。然而,其潜在机制尚不清楚。在本研究中,我们通过超高效液相色谱 - 质谱联用技术(UPLC-MS)研究了四氯化碳(CCl)诱导的实验性肝损伤大鼠及给予TGP后的尿液和血清代谢谱。将溶媒或单剂量的TGP每日一次灌胃给予Wistar大鼠,连续14天。在第14天最后一次给予生理盐水或TGP 2小时后,腹腔注射50% CCl以诱导急性肝损伤(ALI)。结果表明,给予TGP可保护大鼠免受CCl诱导的ALI以及丙氨酸氨基转移酶(ALT)和天冬氨酸氨基转移酶(AST)升高,以及肝细胞凋亡和炎症。此外,代谢组学分析表明,TGP治疗显著减轻了CCl引发的尿液和血清中多种代谢物的失调,包括甘氨酸、丙氨酸、脯氨酸和谷氨酰胺。代谢物集富集和通路分析表明,氨基酸循环和谷胱甘肽代谢是CCl诱导的实验性肝损伤及给予TGP过程中涉及的两个主要通路。综上所述,这些发现揭示了代谢物的调节可能在TGP对ALI的保护作用中起关键作用。

https://cdn.ncbi.nlm.nih.gov/pmc/blobs/0d38/5742450/6a9310e18ef6/ECAM2017-9038260.004.jpg
https://cdn.ncbi.nlm.nih.gov/pmc/blobs/0d38/5742450/e375f52bf5eb/ECAM2017-9038260.001.jpg
https://cdn.ncbi.nlm.nih.gov/pmc/blobs/0d38/5742450/1652d252864e/ECAM2017-9038260.002.jpg
https://cdn.ncbi.nlm.nih.gov/pmc/blobs/0d38/5742450/c7857163ac9b/ECAM2017-9038260.003.jpg
https://cdn.ncbi.nlm.nih.gov/pmc/blobs/0d38/5742450/6a9310e18ef6/ECAM2017-9038260.004.jpg
https://cdn.ncbi.nlm.nih.gov/pmc/blobs/0d38/5742450/e375f52bf5eb/ECAM2017-9038260.001.jpg
https://cdn.ncbi.nlm.nih.gov/pmc/blobs/0d38/5742450/1652d252864e/ECAM2017-9038260.002.jpg
https://cdn.ncbi.nlm.nih.gov/pmc/blobs/0d38/5742450/c7857163ac9b/ECAM2017-9038260.003.jpg
https://cdn.ncbi.nlm.nih.gov/pmc/blobs/0d38/5742450/6a9310e18ef6/ECAM2017-9038260.004.jpg

相似文献

1
Urinary and Serum Metabolomics Analyses Uncover That Total Glucosides of Paeony Protect Liver against Acute Injury Potentially via Reprogramming of Multiple Metabolic Pathways.尿液和血清代谢组学分析揭示,芍药总苷可能通过多种代谢途径的重编程来保护肝脏免受急性损伤。
Evid Based Complement Alternat Med. 2017;2017:9038260. doi: 10.1155/2017/9038260. Epub 2017 Dec 11.
2
A pharmacokinetics-pharmacodynamics study of single-dose total glucosides of paeony capsule on reducing serum total bile acid in hepatic injury rats.芍药总苷胶囊单次给药降低肝损伤大鼠血清总胆汁酸的药代动力学-药效学研究。
Pharm Biol. 2021 Dec;59(1):769-777. doi: 10.1080/13880209.2021.1937232.
3
Studies on metabolism of total glucosides of paeony from Paeoniae Radix Alba in rats by UPLC-Q-TOF-MS/MS.基于超高效液相色谱-四极杆飞行时间串联质谱法对白芍中芍药总苷在大鼠体内的代谢研究
Biomed Chromatogr. 2015 Nov;29(11):1769-79. doi: 10.1002/bmc.3493. Epub 2015 Jun 8.
4
Protective Effects of Total Glucosides of Paeony on N-nitrosodiethylamine-induced Hepatocellular Carcinoma in Rats via Down-regulation of Regulatory B Cells.芍药总苷通过下调调节性B细胞对N-亚硝基二乙胺诱导的大鼠肝细胞癌的保护作用
Immunol Invest. 2015;44(6):521-35. doi: 10.3109/08820139.2015.1043668. Epub 2015 Jul 24.
5
Xiaobugan decoction prevents CCl-induced acute liver injury by modulating gut microbiota and hepatic metabolism.消癥护肝汤通过调节肠道菌群和肝脏代谢预防 CCl 诱导的急性肝损伤。
Phytomedicine. 2024 Dec;135:156113. doi: 10.1016/j.phymed.2024.156113. Epub 2024 Oct 1.
6
Total glucosides of paeony decreases apoptosis of hepatocytes and inhibits maturation of dendritic cells in autoimmune hepatitis.白芍总苷可减少自身免疫性肝炎中肝细胞凋亡,抑制树突状细胞成熟。
Biomed Pharmacother. 2020 Apr;124:109911. doi: 10.1016/j.biopha.2020.109911. Epub 2020 Jan 28.
7
Antioxidant and hepatoprotective activity of Fagonia schweinfurthii (Hadidi) Hadidi extract in carbon tetrachloride induced hepatotoxicity in HepG2 cell line and rats.没药属植物提取物对四氯化碳诱导的 HepG2 细胞和大鼠肝毒性的抗氧化和保肝作用。
J Ethnopharmacol. 2013 Dec 12;150(3):973-81. doi: 10.1016/j.jep.2013.09.048. Epub 2013 Oct 17.
8
Isolating the metabolic pathways involved in the hepatoprotective effect of Muntingia calabura against CCl4-induced liver injury using LC/MS Q-TOF.采用 LC/MS Q-TOF 技术分离小蜡树提取物对 CCl4 诱导的肝损伤的肝保护作用涉及的代谢途径。
J Ethnopharmacol. 2015 May 26;166:109-18. doi: 10.1016/j.jep.2015.03.016. Epub 2015 Mar 16.
9
Total glucosides of paeony (TGP) extracted from Radix Paeoniae Alba exerts neuroprotective effects in MPTP-induced experimental parkinsonism by regulating the cAMP/PKA/CREB signaling pathway.白芍总苷(TGP)从白芍中提取,通过调节 cAMP/PKA/CREB 信号通路发挥 MPTP 诱导的实验性帕金森病的神经保护作用。
J Ethnopharmacol. 2019 Dec 5;245:112182. doi: 10.1016/j.jep.2019.112182. Epub 2019 Aug 22.
10
Integrated network analysis and metabolomics reveal the molecular mechanism of Yinchen Sini decoction in CCl-induced acute liver injury.综合网络分析和代谢组学揭示茵陈四逆汤对四氯化碳诱导急性肝损伤的分子机制
Front Pharmacol. 2023 Sep 25;14:1221046. doi: 10.3389/fphar.2023.1221046. eCollection 2023.

引用本文的文献

1
A Triple Therapeutic Regiment Consisted of Colchicine, Thalidomide and Total Glucosides of Paeony Is Effective and Well-Tolerated for Treating Mucocutaneous Involvement in Patients With Behcet's Disease.由秋水仙碱、沙利度胺和白芍总苷组成的三联治疗方案治疗白塞病患者的皮肤黏膜受累有效且耐受性良好。
Immun Inflamm Dis. 2024 Dec;12(12):e70057. doi: 10.1002/iid3.70057.
2
Total glucosides of paeony inhibits liver fibrosis and inflammatory response associated with cirrhosis via the FLI1/NLRP3 axis.芍药总苷通过FLI1/NLRP3轴抑制与肝硬化相关的肝纤维化和炎症反应。
Am J Transl Res. 2022 Jun 15;14(6):4321-4336. eCollection 2022.
3

本文引用的文献

1
Total glucosides of paeony for rheumatoid arthritis: A systematic review of randomized controlled trials.芍药总苷治疗类风湿关节炎:随机对照试验的系统评价
Complement Ther Med. 2017 Oct;34:46-56. doi: 10.1016/j.ctim.2017.07.010. Epub 2017 Jul 26.
2
Acute Liver Injury and Failure.急性肝损伤与肝衰竭。
Vet Clin North Am Small Anim Pract. 2017 May;47(3):617-630. doi: 10.1016/j.cvsm.2016.11.010. Epub 2017 Jan 6.
3
Obeticholic acid protects against carbon tetrachloride-induced acute liver injury and inflammation.奥贝胆酸可预防四氯化碳诱导的急性肝损伤和炎症。
A pharmacokinetics-pharmacodynamics study of single-dose total glucosides of paeony capsule on reducing serum total bile acid in hepatic injury rats.
芍药总苷胶囊单次给药降低肝损伤大鼠血清总胆汁酸的药代动力学-药效学研究。
Pharm Biol. 2021 Dec;59(1):769-777. doi: 10.1080/13880209.2021.1937232.
4
Clinical safety of total glucosides of paeony adjuvant therapy for rheumatoid arthritis treatment: a systematic review and meta-analysis.白芍总苷辅助治疗类风湿关节炎的临床安全性:系统评价和荟萃分析。
BMC Complement Med Ther. 2021 Mar 26;21(1):102. doi: 10.1186/s12906-021-03252-y.
Toxicol Appl Pharmacol. 2017 Jan 1;314:39-47. doi: 10.1016/j.taap.2016.11.006. Epub 2016 Nov 16.
4
Acute kidney injury in acute on chronic liver failure.急性慢性肝衰竭中的急性肾损伤。
Hepatol Int. 2016 Mar;10(2):245-57. doi: 10.1007/s12072-015-9652-y. Epub 2015 Oct 15.
5
Studies on metabolism of total glucosides of paeony from Paeoniae Radix Alba in rats by UPLC-Q-TOF-MS/MS.基于超高效液相色谱-四极杆飞行时间串联质谱法对白芍中芍药总苷在大鼠体内的代谢研究
Biomed Chromatogr. 2015 Nov;29(11):1769-79. doi: 10.1002/bmc.3493. Epub 2015 Jun 8.
6
Translational biomarkers of acetaminophen-induced acute liver injury.对乙酰氨基酚诱导的急性肝损伤的转化生物标志物。
Arch Toxicol. 2015 Sep;89(9):1497-522. doi: 10.1007/s00204-015-1519-4. Epub 2015 May 17.
7
Acute kidney injury in patients with chronic liver disease.慢性肝病患者的急性肾损伤
World J Hepatol. 2015 May 8;7(7):993-1000. doi: 10.4254/wjh.v7.i7.993.
8
Therapeutic detoxification of quercetin against carbon tetrachloride-induced acute liver injury in mice and its mechanism.槲皮素对四氯化碳诱导的小鼠急性肝损伤的治疗性解毒作用及其机制
J Zhejiang Univ Sci B. 2014 Dec;15(12):1039-47. doi: 10.1631/jzus.B1400104.
9
Induction of hepatic Bach1 mRNA expression by carbon tetrachloride-induced acute liver injury in rats.四氯化碳诱导大鼠急性肝损伤对肝脏Bach1信使核糖核酸表达的诱导作用
Biomed Rep. 2014 May;2(3):359-363. doi: 10.3892/br.2014.235. Epub 2014 Feb 7.
10
Effect of methanol extract of Dicranopteris linearis against carbon tetrachloride-induced acute liver injury in rats.贯众甲醇提取物对四氯化碳诱导的大鼠急性肝损伤的影响。
BMC Complement Altern Med. 2014 Apr 4;14:123. doi: 10.1186/1472-6882-14-123.