Department of Neurosciences, Case Western Reserve University School of Medicine, Cleveland, OH 44106.
Department of Neuroscience and Physiology, Neuroscience Institute, NYU School of Medicine, New York, NY 10016.
eNeuro. 2017 Dec 14;4(6). doi: 10.1523/ENEURO.0404-17.2017. eCollection 2017 Nov-Dec.
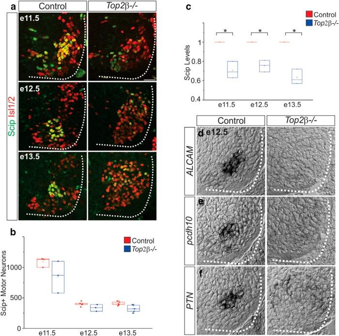
Vital motor functions, such as respiration and locomotion, rely on the ability of spinal motor neurons (MNs) to acquire stereotypical positions in the ventral spinal cord and to project with high precision to their peripheral targets. These key properties of MNs emerge during development through transcriptional programs that dictate their subtype identity and connectivity; however, the molecular mechanisms that establish the transcriptional landscape necessary for MN specification are not fully understood. Here, we show that the enzyme topoisomerase IIβ (Top2β) controls MN migration and connectivity. Surprisingly, Top2β is not required for MN generation or survival but has a selective role in columnar specification. In the absence of , phrenic MN identity is eroded, while other motor columns are partially preserved but fail to cluster to their proper position. In -/- mice, peripheral connectivity is impaired as MNs exhibit a profound deficit in terminal branching. These defects likely result from the insufficient activation of Hox/Pbx-dependent transcriptional programs as and genes are downregulated in the absence of . mutants recapitulate many aspects of mutant mice, such as MN disorganization and defects in medial motor column (MMC) specification. Our findings indicate that , a gene implicated in neurodevelopmental diseases such as autism spectrum disorders, plays a critical, cell-specific role in the assembly of motor circuits.
生命运动功能,如呼吸和运动,依赖于脊髓运动神经元(MNs)在脊髓腹侧获得刻板位置的能力,并具有高精度投射到其周围靶标的能力。这些 MN 的关键特性是通过转录程序在发育过程中出现的,这些程序决定了它们的亚型身份和连接性;然而,对于建立 MN 特异性所需的转录景观的分子机制尚不完全清楚。在这里,我们表明,酶拓扑异构酶 IIβ(Top2β)控制 MN 的迁移和连接。令人惊讶的是,Top2β 对于 MN 的产生或存活不是必需的,而是在柱状特化中具有选择性作用。在 缺失的情况下,膈神经 MN 身份被侵蚀,而其他运动柱部分保留但未能聚集到其适当的位置。在 -/- 小鼠中,外周连接受损,因为 MN 表现出终端分支的严重缺陷。这些缺陷可能是由于 Hox/Pbx 依赖性转录程序的激活不足所致,因为在缺乏 的情况下, 和 基因下调。 突变体再现了许多 突变体小鼠的方面,如 MN 组织紊乱和中运动柱(MMC)特化缺陷。我们的研究结果表明, 是一种与神经发育疾病(如自闭症谱系障碍)相关的基因,在运动回路的组装中发挥着关键的、细胞特异性的作用。