Suppr超能文献

代谢组学分析揭示了在氧和葡萄糖减少时,与自噬相关的主要能量代谢途径的差异适应。

Metabolomics profiling reveals differential adaptation of major energy metabolism pathways associated with autophagy upon oxygen and glucose reduction.

机构信息

Institute of Pathobiochemistry, Johannes Gutenberg University, Medical School, Duesbergweg 6, 55099, Mainz, Germany.

Department of Translational Research in Psychiatry, Max Planck Institute of Psychiatry, Kraepelinstr. 2-10, 80804, Munich, Germany.

出版信息

Sci Rep. 2018 Feb 5;8(1):2337. doi: 10.1038/s41598-018-19421-y.

Abstract

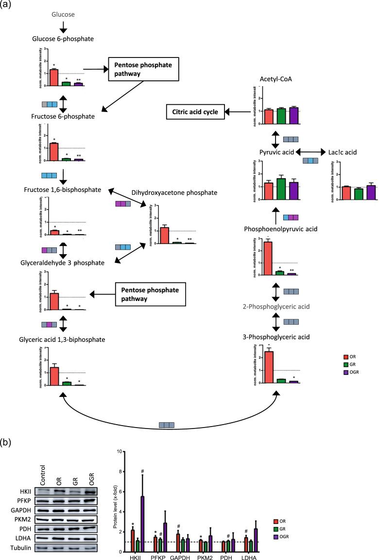
The ability of cells to rearrange their metabolism plays an important role in compensating the energy shortage and may provide cell survival. Our study focuses on identifing the important adaptational changes under the conditions of oxygen and glucose reduction. Employing mass spectrometry-based metabolomics in combination with biochemistry and microscopy techniques we identified metabolites, proteins and biomolecular pathways alterations in primary human IMR90 fibroblasts upon energy deficits. Multivariate statistical analyses revealed significant treatment-specific metabolite level and ratio alterations as well as major energy metabolism pathways like 'glycolysis', 'pentose phosphate pathway', 'mitochondrial electron transport chain' and 'protein biosynthesis (amino acids)' indicating an activation of catabolism and reduction of anabolism as important mechanisms of adaptation towards a bioenergetic demand. A treatment-specific induction of the autophagic and mitophagic degradation activity upon oxygen reduction, glucose reduction as well as oxygen-glucose reduction further supports our results. Therefore, we suggest that the observed alterations represent an adaptive response in order to compensate for the cells' bioenergetics needs that ultimately provide cell survival.

摘要

细胞重新调整其代谢的能力在补偿能量短缺方面起着重要作用,并可能为细胞的存活提供条件。我们的研究重点是确定在氧气和葡萄糖减少的条件下重要的适应性变化。我们采用基于质谱的代谢组学方法,结合生物化学和显微镜技术,在能量不足的情况下鉴定了原代人成纤维细胞 IMR90 中的代谢物、蛋白质和生物分子途径的变化。多变量统计分析显示,在特定处理下,代谢物水平和比率的显著变化,以及重要的能量代谢途径,如“糖酵解”、“戊糖磷酸途径”、“线粒体电子传递链”和“蛋白质生物合成(氨基酸)”,表明分解代谢的激活和合成代谢的减少是适应生物能量需求的重要机制。在氧还原、葡萄糖还原以及氧-葡萄糖还原时,自噬和线粒体自噬降解活性的特异性诱导进一步支持了我们的结果。因此,我们认为观察到的变化代表了一种适应性反应,以补偿细胞的生物能量需求,最终为细胞的存活提供条件。

https://cdn.ncbi.nlm.nih.gov/pmc/blobs/baad/5799166/d145d98ca4a9/41598_2018_19421_Fig1_HTML.jpg

文献检索

告别复杂PubMed语法,用中文像聊天一样搜索,搜遍4000万医学文献。AI智能推荐,让科研检索更轻松。

立即免费搜索

文件翻译

保留排版,准确专业,支持PDF/Word/PPT等文件格式,支持 12+语言互译。

免费翻译文档

深度研究

AI帮你快速写综述,25分钟生成高质量综述,智能提取关键信息,辅助科研写作。

立即免费体验