Suppr超能文献

肝 X 受体对周围神经的氧化应激发挥保护作用。

Liver X Receptor exerts a protective effect against the oxidative stress in the peripheral nerve.

机构信息

Paris Descartes University, INSERM UMR-S 1124, Faculty of Basic and Biomedical Sciences, 45 rue des Saints-Pères, 75270, Paris Cedex 6, France.

American University of Beirut, Department of Anatomy, Cell Biology and Physiological Sciences, PO Box 11-0236, Riad El-Solh, 1107 2020, Beirut, Lebanon, Beirut, Lebanon.

出版信息

Sci Rep. 2018 Feb 6;8(1):2524. doi: 10.1038/s41598-018-20980-3.

Abstract

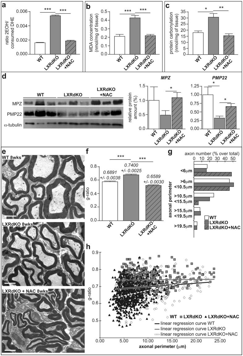
Reactive oxygen species (ROS) modify proteins and lipids leading to deleterious outcomes. Thus, maintaining their homeostatic levels is vital. This study highlights the endogenous role of LXRs (LXRα and β) in the regulation of oxidative stress in peripheral nerves. We report that the genetic ablation of both LXR isoforms in mice (LXRdKO) provokes significant locomotor defects correlated with enhanced anion superoxide production, lipid oxidization and protein carbonylation in the sciatic nerves despite the activation of Nrf2-dependant antioxidant response. Interestingly, the reactive oxygen species scavenger N-acetylcysteine counteracts behavioral, electrophysical, ultrastructural and biochemical alterations in LXRdKO mice. Furthermore, Schwann cells in culture pretreated with LXR agonist, TO901317, exhibit improved defenses against oxidative stress generated by tert-butyl hydroperoxide, implying that LXRs play an important role in maintaining the redox homeostasis in the peripheral nervous system. Thus, LXR activation could be a promising strategy to protect from alteration of peripheral myelin resulting from a disturbance of redox homeostasis in Schwann cell.

摘要

活性氧 (ROS) 会修饰蛋白质和脂质,导致有害后果。因此,维持其体内平衡水平至关重要。本研究强调了 LXRs(LXRα 和 β)在调节周围神经氧化应激中的内源性作用。我们报告说,在小鼠中敲除两种 LXR 同工型(LXRdKO)会引起明显的运动缺陷,与坐骨神经中阴离子超氧化物产生、脂质氧化和蛋白质碳化的增强相关,尽管 Nrf2 依赖性抗氧化反应被激活。有趣的是,活性氧清除剂 N-乙酰半胱氨酸可逆转 LXRdKO 小鼠的行为、电生理、超微结构和生化改变。此外,用 LXR 激动剂 TO901317 预处理的培养 Schwann 细胞对叔丁基过氧化物产生的氧化应激表现出更好的防御能力,这意味着 LXRs 在维持周围神经系统的氧化还原平衡中发挥重要作用。因此,LXR 激活可能是一种有前途的策略,可以保护 Schwann 细胞氧化还原平衡紊乱导致的周围髓鞘改变。

https://cdn.ncbi.nlm.nih.gov/pmc/blobs/b731/5802790/5c5a7f99da18/41598_2018_20980_Fig1_HTML.jpg

文献AI研究员

20分钟写一篇综述,助力文献阅读效率提升50倍。

立即体验

用中文搜PubMed

大模型驱动的PubMed中文搜索引擎

马上搜索

文档翻译

学术文献翻译模型,支持多种主流文档格式。

立即体验