Suppr超能文献

急性压缩应激激活 RHO/ROCK 介导的细胞过程。

Acute compressive stress activates RHO/ROCK-mediated cellular processes.

机构信息

Centre for Cancer Biology, SA Pathology and University of South Australia , Adelaide, South Australia, Australia.

The Kinghorn Cancer Centre & Garvan Institute of Medical Research and St. Vincent's Clinical School , Darlinghurst, New South Wales, Australia.

出版信息

Small GTPases. 2020 Sep;11(5):354-370. doi: 10.1080/21541248.2017.1413496. Epub 2018 Feb 17.

Abstract

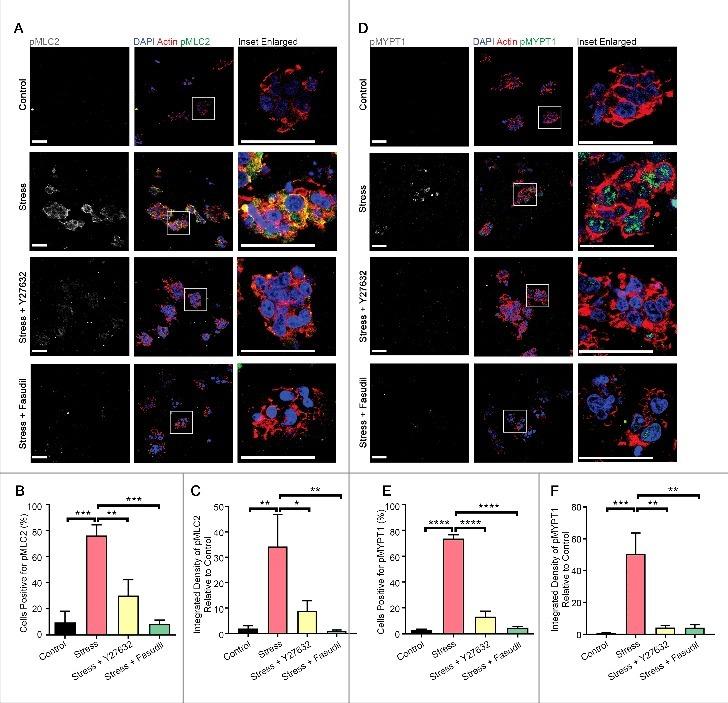
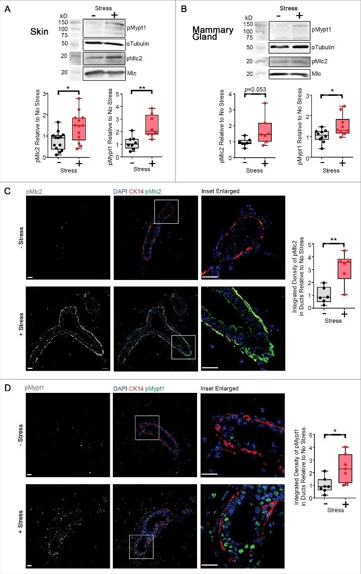
The ability to rapidly respond to applied force underpins cell/tissue homeostasis. This response is mediated by mechanotransduction pathways that regulate remodeling and tension of the actomyosin cytoskeleton to counterbalance external forces. Enhanced extracellular matrix tension hyper-activates mechanotransduction and characterizes diseased states such as cancer, but is also required for normal epidermal regeneration. While the impact of extracellular matrix tension on signaling and cell biology are well appreciated, that of acute compressive force is under-studied. We show here that acute compressive force applied to cells and tissues in a native 3-dimensional context elevates RHOA-GTP levels and increases regulatory myosin phosphorylation, actomyosin contractility and tension via ROCK. In consequence, cell proliferation was increased, as was the expression of regulators of epithelial-mesenchymal transition. Pharmacological inhibition of ROCK abrogated myosin phosphorylation, but not RHOA activation. Our results strongly suggest that acute compressive stress impairs cellular homeostasis in a RHO/ROCK-dependent manner, with implications for disease states such as cancer.

摘要

快速响应外加力的能力是细胞/组织维持体内平衡的基础。这种响应是由机械转导途径介导的,该途径调节肌动球蛋白细胞骨架的重塑和张力,以平衡外力。增强的细胞外基质张力会过度激活机械转导,并表现出诸如癌症等疾病状态,但这也是正常表皮再生所必需的。虽然细胞外基质张力对信号转导和细胞生物学的影响已得到充分认识,但急性压缩力的影响却研究不足。我们在这里表明,在天然的 3 维环境中施加于细胞和组织的急性压缩力会升高 RHOA-GTP 水平,并通过 ROCK 增加调节性肌球蛋白磷酸化、肌动球蛋白收缩和张力。结果,细胞增殖增加,上皮-间充质转化的调节因子的表达也增加。 ROCK 的药理学抑制消除了肌球蛋白磷酸化,但没有消除 RHOA 的激活。我们的研究结果强烈表明,急性压缩应激以 RHO/ROCK 依赖的方式破坏细胞的体内平衡,这对癌症等疾病状态具有重要意义。

https://cdn.ncbi.nlm.nih.gov/pmc/blobs/bd3c/7549670/8b55b7e887e6/KSGT_A_1413496_F0001_OC.jpg

文献AI研究员

20分钟写一篇综述,助力文献阅读效率提升50倍。

立即体验

用中文搜PubMed

大模型驱动的PubMed中文搜索引擎

马上搜索

文档翻译

学术文献翻译模型,支持多种主流文档格式。

立即体验