Wyss Institute for Biologically Inspired Engineering, Harvard University, Boston, MA 02115;
Department of Systems Biology, Harvard Medical School, Boston, MA 02115.
Proc Natl Acad Sci U S A. 2018 Mar 6;115(10):E2183-E2192. doi: 10.1073/pnas.1714530115. Epub 2018 Feb 20.
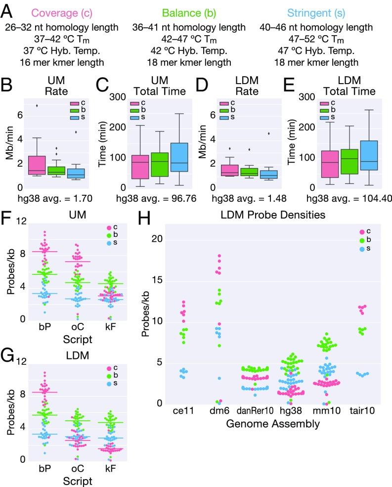
Oligonucleotide (oligo)-based FISH has emerged as an important tool for the study of chromosome organization and gene expression and has been empowered by the commercial availability of highly complex pools of oligos. However, a dedicated bioinformatic design utility has yet to be created specifically for the purpose of identifying optimal oligo FISH probe sequences on the genome-wide scale. Here, we introduce OligoMiner, a rapid and robust computational pipeline for the genome-scale design of oligo FISH probes that affords the scientist exact control over the parameters of each probe. Our streamlined method uses standard bioinformatic file formats, allowing users to seamlessly integrate new and existing utilities into the pipeline as desired, and introduces a method for evaluating the specificity of each probe molecule that connects simulated hybridization energetics to rapidly generated sequence alignments using supervised machine learning. We demonstrate the scalability of our approach by performing genome-scale probe discovery in numerous model organism genomes and showcase the performance of the resulting probes with diffraction-limited and single-molecule superresolution imaging of chromosomal and RNA targets. We anticipate that this pipeline will make the FISH probe design process much more accessible and will more broadly facilitate the design of pools of hybridization probes for a variety of applications.
寡核苷酸(oligo)-基于 FISH 已成为研究染色体组织和基因表达的重要工具,并且由于高度复杂的寡核苷酸池的商业可用性而变得更加强大。然而,尚未专门创建用于在全基因组范围内识别最佳寡核苷酸 FISH 探针序列的专用生物信息学设计实用程序。在这里,我们介绍了 OligoMiner,这是一种用于寡核苷酸 FISH 探针基因组规模设计的快速而强大的计算管道,为科学家提供了对每个探针参数的精确控制。我们的简化方法使用标准的生物信息学文件格式,允许用户根据需要将新的和现有的实用程序无缝集成到管道中,并引入了一种评估每个探针分子特异性的方法,该方法将模拟杂交能与使用监督机器学习快速生成的序列比对连接起来。我们通过在许多模型生物基因组中执行全基因组探针发现来证明我们方法的可扩展性,并展示了由此产生的探针在染色体和 RNA 靶标的衍射限制和单分子超分辨率成像中的性能。我们预计该管道将使 FISH 探针设计过程更加容易访问,并更广泛地促进各种应用的杂交探针池的设计。