Suppr超能文献

MHC 错配混合嵌合体恢复 NOD 小鼠中非交叉反应性自身反应性 T 细胞的外周耐受。

MHC-mismatched mixed chimerism restores peripheral tolerance of noncross-reactive autoreactive T cells in NOD mice.

机构信息

Diabetes and Metabolism Research Institute, The Beckman Research Institute of City of Hope, Duarte, CA 91010.

Hematologic Malignancies and Stem Cell Transplantation Institute, The Beckman Research Institute of City of Hope, Duarte, CA 91010.

出版信息

Proc Natl Acad Sci U S A. 2018 Mar 6;115(10):E2329-E2337. doi: 10.1073/pnas.1720169115. Epub 2018 Feb 20.

Abstract

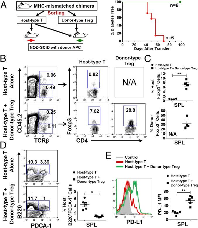
Autoimmune type 1 diabetes (T1D) and other autoimmune diseases are associated with particular MHC haplotypes and expansion of autoreactive T cells. Induction of MHC-mismatched but not -matched mixed chimerism by hematopoietic cell transplantation effectively reverses autoimmunity in diabetic nonobese diabetic (NOD) mice, even those with established diabetes. As expected, MHC-mismatched mixed chimerism mediates deletion in the thymus of host-type autoreactive T cells that have T-cell receptor (TCR) recognizing (cross-reacting with) donor-type antigen presenting cells (APCs), which have come to reside in the thymus. However, how MHC-mismatched mixed chimerism tolerizes host autoreactive T cells that recognize only self-MHC-peptide complexes remains unknown. Here, using NOD.Rag1BDC2.5 or NOD.Rag1BDC12-4.1 mice that have only noncross-reactive transgenic autoreactive T cells, we show that induction of MHC-mismatched but not -matched mixed chimerism restores immune tolerance of peripheral noncross-reactive autoreactive T cells. MHC-mismatched mixed chimerism results in increased percentages of both donor- and host-type Foxp3 Treg cells and up-regulated expression of programmed death-ligand 1 (PD-L1) by host-type plasmacytoid dendritic cells (pDCs). Furthermore, adoptive transfer experiments showed that engraftment of donor-type dendritic cells (DCs) and expansion of donor-type Treg cells are required for tolerizing the noncross-reactive autoreactive T cells in the periphery, which are in association with up-regulation of host-type DC expression of PD-L1 and increased percentage of host-type Treg cells. Thus, induction of MHC-mismatched mixed chimerism may establish a peripheral tolerogenic DC and Treg network that actively tolerizes autoreactive T cells, even those with no TCR recognition of the donor APCs.

摘要

自身免疫性 1 型糖尿病 (T1D) 和其他自身免疫性疾病与特定的 MHC 单倍型和自身反应性 T 细胞的扩增有关。通过造血细胞移植诱导 MHC 错配但不匹配的混合嵌合体有效地逆转了糖尿病非肥胖型糖尿病 (NOD) 小鼠的自身免疫,即使是那些已经患有糖尿病的小鼠。正如预期的那样,MHC 错配的混合嵌合体介导了在胸腺中宿主型自身反应性 T 细胞的删除,这些 T 细胞的 T 细胞受体 (TCR) 识别 (交叉反应) 供体型抗原呈递细胞 (APC),而这些 APC 已经存在于胸腺中。然而,MHC 错配的混合嵌合体如何耐受只识别自身 MHC-肽复合物的宿主自身反应性 T 细胞仍然未知。在这里,我们使用只有非交叉反应性转基因自身反应性 T 细胞的 NOD.Rag1BDC2.5 或 NOD.Rag1BDC12-4.1 小鼠,表明诱导 MHC 错配但不匹配的混合嵌合体恢复了外周非交叉反应性自身反应性 T 细胞的免疫耐受性。MHC 错配的混合嵌合体导致供体和宿主型 Foxp3 Treg 细胞的百分比增加,以及宿主型浆细胞样树突状细胞 (pDC) 中程序性死亡配体 1 (PD-L1) 的表达上调。此外,过继转移实验表明,需要移植供体型树突状细胞 (DC) 和扩增供体型 Treg 细胞来耐受外周的非交叉反应性自身反应性 T 细胞,这与宿主型 DC 表达 PD-L1 的上调和宿主型 Treg 细胞的百分比增加有关。因此,诱导 MHC 错配的混合嵌合体可能建立一个外周耐受的 DC 和 Treg 网络,积极耐受自身反应性 T 细胞,即使这些 T 细胞的 TCR 没有识别供体 APC。

https://cdn.ncbi.nlm.nih.gov/pmc/blobs/13ab/5877958/1f016c43ec5e/pnas.1720169115fig01.jpg

文献检索

告别复杂PubMed语法,用中文像聊天一样搜索,搜遍4000万医学文献。AI智能推荐,让科研检索更轻松。

立即免费搜索

文件翻译

保留排版,准确专业,支持PDF/Word/PPT等文件格式,支持 12+语言互译。

免费翻译文档

深度研究

AI帮你快速写综述,25分钟生成高质量综述,智能提取关键信息,辅助科研写作。

立即免费体验