• 文献检索
  • 文档翻译
  • 深度研究
  • 学术资讯
  • Suppr Zotero 插件Zotero 插件
  • 邀请有礼
  • 套餐&价格
  • 历史记录
应用&插件
Suppr Zotero 插件Zotero 插件浏览器插件Mac 客户端Windows 客户端微信小程序
定价
高级版会员购买积分包购买API积分包
服务
文献检索文档翻译深度研究API 文档MCP 服务
关于我们
关于 Suppr公司介绍联系我们用户协议隐私条款
关注我们

Suppr 超能文献

核心技术专利:CN118964589B侵权必究
粤ICP备2023148730 号-1Suppr @ 2026

文献检索

告别复杂PubMed语法,用中文像聊天一样搜索,搜遍4000万医学文献。AI智能推荐,让科研检索更轻松。

立即免费搜索

文件翻译

保留排版,准确专业,支持PDF/Word/PPT等文件格式,支持 12+语言互译。

免费翻译文档

深度研究

AI帮你快速写综述,25分钟生成高质量综述,智能提取关键信息,辅助科研写作。

立即免费体验

尿沉渣检查的前分析:相对离心力、试管类型、样本量和上清液去除的影响。

Preanalytics of urine sediment examination: effect of relative centrifugal force, tube type, volume of sample and supernatant removal.

机构信息

Corresponding author:

Department of laboratory diagnostics, Children's hospital Zagreb, Zagreb, Croatia.

出版信息

Biochem Med (Zagreb). 2018 Feb 15;28(1):010707. doi: 10.11613/BM.2018.010707. Epub 2018 Jan 10.

DOI:10.11613/BM.2018.010707
PMID:29472802
原文链接:https://pmc.ncbi.nlm.nih.gov/articles/PMC5806615/
Abstract

INTRODUCTION

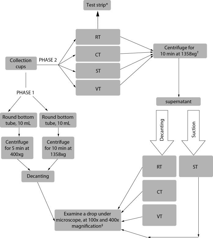
Laboratories often modify procedures recommended by the European Urinalysis Guidelines for urine sediment analysis. The aim of this study was to compare the recommended protocol with our routine laboratory procedure and to evaluate the possible impact of modifications in the relative centrifugal force, type of tube, method of supernatant aspiration and urine volume on patient's results.

MATERIAL AND METHODS

Firstly, relative centrifugal force was investigated using 20 pairs of samples examined after centrifugation at 400xg and 1358xg. In phase two, 110 samples were examined, paired as: round bottom conical tube (N = 46), decanting suction of supernatant (N = 100) and 10 mL 5 mL of urine sample (N = 101).

RESULTS

The number of erythrocytes, leukocytes and squamous epithelial cells was significantly lower after centrifugation at 400xg (P = 0.001, 0.002 and 0.004, respectively). The number of leukocytes was significantly lower in conical tubes (P = 0.010), after the suction of supernatant (P = 0.045) and in 5 mL urine (P < 0.001). The number of squamous epithelial cells was significantly lower after the suction of supernatant (P < 0.001) and in 5 mL urine (P < 0.001). The number of erythrocytes (P < 0.001), total non-hyaline casts (P < 0.001) and the frequency of granular casts (P = 0.039) was significantly lower in 5 mL urine.

CONCLUSION

Lower results of leukocytes, erythrocytes, squamous cells and non-hyaline casts were recorded in recommended procedures (centrifugation at 400xg, suction of supernatant, conical tube, 5 mL of sample) than in routine procedure (centrifugation at 1358xg, decanting of supernatant, round bottom tube, 10 mL) used in our laboratory.

摘要

简介

实验室经常会修改欧洲尿液分析指南中推荐的尿液沉淀物分析程序。本研究旨在比较推荐方案与我们常规实验室程序的差异,并评估相对离心力、试管类型、上清液抽吸方式和尿液量的改变对患者结果的可能影响。

材料和方法

首先,使用 20 对离心后分别在 400xg 和 1358xg 下离心的样本,研究相对离心力。在第二阶段,检查了 110 个配对样本,分为:圆底锥形管(N = 46)、倾析上清液抽吸(N = 100)和 10 mL 5 mL 尿液样本(N = 101)。

结果

离心力为 400xg 时,红细胞、白细胞和鳞状上皮细胞的数量明显较低(P = 0.001、0.002 和 0.004)。锥形管(P = 0.010)、上清液抽吸后(P = 0.045)和 5 mL 尿液中(P < 0.001)白细胞数量明显较低。上清液抽吸后(P < 0.001)和 5 mL 尿液中(P < 0.001)鳞状上皮细胞数量明显较低。红细胞(P < 0.001)、总非透明管型(P < 0.001)和颗粒管型的频率(P = 0.039)在 5 mL 尿液中明显较低。

结论

与我们实验室常规程序(离心力 1358xg,倾析上清液,圆底管,10 mL 样本)相比,推荐程序(离心力 400xg,上清液抽吸,锥形管,5 mL 样本)中白细胞、红细胞、鳞状细胞和非透明管型的结果较低。

https://cdn.ncbi.nlm.nih.gov/pmc/blobs/762a/5806615/e0479460eab9/bm-28-1-010707-f1.jpg
https://cdn.ncbi.nlm.nih.gov/pmc/blobs/762a/5806615/e0479460eab9/bm-28-1-010707-f1.jpg
https://cdn.ncbi.nlm.nih.gov/pmc/blobs/762a/5806615/e0479460eab9/bm-28-1-010707-f1.jpg

相似文献

1
Preanalytics of urine sediment examination: effect of relative centrifugal force, tube type, volume of sample and supernatant removal.尿沉渣检查的前分析:相对离心力、试管类型、样本量和上清液去除的影响。
Biochem Med (Zagreb). 2018 Feb 15;28(1):010707. doi: 10.11613/BM.2018.010707. Epub 2018 Jan 10.
2
UriSed - Preliminary reference intervals and optimal method for urine sediment analysis in newborns and infants.UriSed——新生儿和婴儿尿液沉渣分析的初步参考区间及最佳方法。
Clin Biochem. 2016 Aug;49(12):909-14. doi: 10.1016/j.clinbiochem.2016.04.013. Epub 2016 Apr 28.
3
Quantitative analysis of urine sediment using newly designed centrifuge tubes.使用新设计的离心管对尿沉渣进行定量分析。
Ann Clin Lab Sci. 2002 Winter;32(1):55-60.
4
Comparison and interpretation of urinalysis performed by a nephrologist versus a hospital-based clinical laboratory.肾病科医生与医院临床实验室进行的尿液分析比较及解读。
Am J Kidney Dis. 2005 Nov;46(5):820-9. doi: 10.1053/j.ajkd.2005.07.039.
5
Evaluation of the Atellica UAS 800: a new member of the automated urine sediment analyzer family.评估 Atellica UAS 800:尿液有形成分分析仪家族的新成员。
Scand J Clin Lab Invest. 2021 Nov;81(7):585-592. doi: 10.1080/00365513.2021.1986856. Epub 2021 Oct 22.
6
Comparison of the diagnostic performance of two automated urine sediment analyzers with manual phase-contrast microscopy.两种自动化尿液沉渣分析仪与人工相差显微镜检查的诊断性能比较。
Clin Chem Lab Med. 2020 Jan 28;58(2):268-273. doi: 10.1515/cclm-2019-0919.
7
Automated urinalysis: first experiences and a comparison between the Iris iQ200 urine microscopy system, the Sysmex UF-100 flow cytometer and manual microscopic particle counting.自动化尿液分析:初步经验以及Iris iQ200尿液显微镜检查系统、Sysmex UF-100流式细胞仪与手工显微镜颗粒计数之间的比较
Clin Chem Lab Med. 2007;45(9):1251-6. doi: 10.1515/CCLM.2007.503.
8
Urinary sediment features in proliferative and non-proliferative glomerular diseases.增殖性和非增殖性肾小球疾病中的尿沉渣特征
J Nephrol. 2005 Nov-Dec;18(6):703-10.
9
UriSed 3 and UX-2000 automated urine sediment analyzers vs manual microscopic method: A comparative performance analysis.UriSed 3和UX - 2000自动尿沉渣分析仪与手工显微镜检查法的比较性能分析
J Clin Lab Anal. 2018 Feb;32(2). doi: 10.1002/jcla.22249. Epub 2017 May 2.
10
Comparison of fully automated urine sediment analyzers H800-FUS100 and LabUMat-UriSed with manual microscopy.H800-FUS100 和 LabUMat-UriSed 全自动尿沉渣分析仪与人工显微镜比较。
J Clin Lab Anal. 2013 Jul;27(4):312-6. doi: 10.1002/jcla.21604.

引用本文的文献

1
Automated urine analyzers: a comparative study of Atellica UAS 800 and UAS 60 with risk analysis.自动尿液分析仪:Atellica UAS 800和UAS 60的比较研究及风险分析
Biochem Med (Zagreb). 2025 Feb 15;35(1):010707. doi: 10.11613/BM.2025.010707.
2
Consistency analysis of the Sysmex UF-5000 and Atellica UAS 800 urine sedimentation analyzers.Sysmex UF-5000 和 Atellica UAS 800 尿液沉渣分析仪的一致性分析。
J Clin Lab Anal. 2022 Sep;36(9):e24659. doi: 10.1002/jcla.24659. Epub 2022 Aug 16.
3
Urinary extracellular vesicles: A position paper by the Urine Task Force of the International Society for Extracellular Vesicles.

本文引用的文献

1
UriSed 3 and UX-2000 automated urine sediment analyzers vs manual microscopic method: A comparative performance analysis.UriSed 3和UX - 2000自动尿沉渣分析仪与手工显微镜检查法的比较性能分析
J Clin Lab Anal. 2018 Feb;32(2). doi: 10.1002/jcla.22249. Epub 2017 May 2.
2
Patient safety is not compromised by excluding microscopic examination of negative urine dipstick.排除尿试纸阴性的显微镜检查不会损害患者安全。
Ann Clin Biochem. 2018 Jan;55(1):77-83. doi: 10.1177/0004563216687589. Epub 2017 Feb 8.
3
Comparison of Cobas 6500 and Iris IQ200 fully-automated urine analyzers to manual urine microscopy.
尿细胞外囊泡:国际细胞外囊泡学会尿工作组的立场文件。
J Extracell Vesicles. 2021 May;10(7):e12093. doi: 10.1002/jev2.12093. Epub 2021 May 21.
4
Diagnostic value of urinary microprotein concentration for patients with negative urinary protein test results and positive urinary casts on microscopic examination.尿微量蛋白浓度对尿蛋白阴性而尿沉渣显微镜检查阳性患者的诊断价值。
J Clin Lab Anal. 2020 Nov;34(11):e23487. doi: 10.1002/jcla.23487. Epub 2020 Jul 19.
5
The results of external quality assessment programme on urine leukocyte and erythrocyte counting in Poland.波兰尿液白细胞和红细胞计数外部质量评估计划的结果。
Biochem Med (Zagreb). 2020 Jun 15;30(2):020707. doi: 10.11613/BM.2020.020707.
6
Impact of chemical preservative in urine samples.化学防腐剂对尿液样本的影响。
EJIFCC. 2020 Mar 20;31(1):56-64. eCollection 2020 Mar.
Cobas 6500和Iris IQ200全自动尿液分析仪与手工尿液显微镜检查的比较。
Biochem Med (Zagreb). 2016 Oct 15;26(3):365-375. doi: 10.11613/BM.2016.040.
4
Advances in Urine Microscopy.尿液显微镜检查进展。
Am J Kidney Dis. 2016 Jun;67(6):954-64. doi: 10.1053/j.ajkd.2015.11.011. Epub 2016 Jan 22.
5
Cylindruria.
Clin Chem Lab Med. 2015 Nov;53 Suppl 2:s1471-7. doi: 10.1515/cclm-2015-0480.
6
A history of urine microscopy.尿显微镜检查史。
Clin Chem Lab Med. 2015 Nov;53 Suppl 2:s1453-64. doi: 10.1515/cclm-2015-0479.
7
The urine sediment as a biomarker of kidney disease.尿沉渣作为肾脏疾病的生物标志物。
Am J Kidney Dis. 2015 Nov;66(5):748-55. doi: 10.1053/j.ajkd.2015.02.342. Epub 2015 May 2.
8
Accurate and fast diagnostic algorithm for febrile urinary tract infections in humans.用于人类发热性尿路感染的准确快速诊断算法。
Neth J Med. 2014 Sep;72(7):356-62.
9
Harmonization of pre-analytical quality indicators.协调分析前质量指标。
Biochem Med (Zagreb). 2014 Feb 15;24(1):105-13. doi: 10.11613/BM.2014.012. eCollection 2014.
10
Preanalytical requirements of urinalysis.尿液分析的预分析要求。
Biochem Med (Zagreb). 2014 Feb 15;24(1):89-104. doi: 10.11613/BM.2014.011. eCollection 2014.