• 文献检索
  • 文档翻译
  • 深度研究
  • 学术资讯
  • Suppr Zotero 插件Zotero 插件
  • 邀请有礼
  • 套餐&价格
  • 历史记录
应用&插件
Suppr Zotero 插件Zotero 插件浏览器插件Mac 客户端Windows 客户端微信小程序
定价
高级版会员购买积分包购买API积分包
服务
文献检索文档翻译深度研究API 文档MCP 服务
关于我们
关于 Suppr公司介绍联系我们用户协议隐私条款
关注我们

Suppr 超能文献

核心技术专利:CN118964589B侵权必究
粤ICP备2023148730 号-1Suppr @ 2026

文献检索

告别复杂PubMed语法,用中文像聊天一样搜索,搜遍4000万医学文献。AI智能推荐,让科研检索更轻松。

立即免费搜索

文件翻译

保留排版,准确专业,支持PDF/Word/PPT等文件格式,支持 12+语言互译。

免费翻译文档

深度研究

AI帮你快速写综述,25分钟生成高质量综述,智能提取关键信息,辅助科研写作。

立即免费体验

在致命性 H7N9 疾病期间,持续存在克隆多样性的 CD38+HLA-DR+CD8+T 细胞。

Clonally diverse CD38HLA-DRCD8 T cells persist during fatal H7N9 disease.

机构信息

Shanghai Public Health Clinical Center & Institutes of Biomedical Sciences, Key Laboratory of Medical Molecular Virology of Ministry of Education/Health, Shanghai Medical College, Fudan University, 201508, Shangai, China.

Department of Microbiology and Immunology, University of Melbourne, The Peter Doherty Institute for Infection and Immunity, Parkville, Melbourne, VIC, 3010, Australia.

出版信息

Nat Commun. 2018 Feb 26;9(1):824. doi: 10.1038/s41467-018-03243-7.

DOI:10.1038/s41467-018-03243-7
PMID:29483513
原文链接:https://pmc.ncbi.nlm.nih.gov/articles/PMC5827521/
Abstract

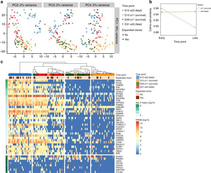
Severe influenza A virus (IAV) infection is associated with immune dysfunction. Here, we show circulating CD8 T-cell profiles from patients hospitalized with avian H7N9, seasonal IAV, and influenza vaccinees. Patient survival reflects an early, transient prevalence of highly activated CD38HLA-DRPD-1 CD8 T cells, whereas the prolonged persistence of this set is found in ultimately fatal cases. Single-cell T cell receptor (TCR)-αβ analyses of activated CD38HLA-DRCD8 T cells show similar TCRαβ diversity but differential clonal expansion kinetics in surviving and fatal H7N9 patients. Delayed clonal expansion associated with an early dichotomy at a transcriptome level (as detected by single-cell RNAseq) is found in CD38HLA-DRCD8 T cells from patients who succumbed to the disease, suggesting a divergent differentiation pathway of CD38HLA-DRCD8 T cells from the outset during fatal disease. Our study proposes that effective expansion of cross-reactive influenza-specific TCRαβ clonotypes with appropriate transcriptome signatures is needed for early protection against severe influenza disease.

摘要

严重的甲型流感病毒(IAV)感染与免疫功能障碍有关。在这里,我们展示了来自因感染禽流感 H7N9、季节性 IAV 和流感疫苗而住院的患者的循环 CD8 T 细胞谱。患者的存活反映了高度激活的 CD38HLA-DRPD-1 CD8 T 细胞的早期、短暂流行,而在最终致命的病例中则发现了这种细胞的长期持续存在。对激活的 CD38HLA-DRCD8 T 细胞进行单细胞 T 细胞受体(TCR)-αβ 分析表明,存活和致命 H7N9 患者的 TCRαβ 多样性相似,但克隆扩展动力学不同。在因疾病而死亡的患者的 CD38HLA-DRCD8 T 细胞中,在转录组水平(通过单细胞 RNAseq 检测到)发现了与迟发性克隆扩展相关的早期二分法,这表明在致命疾病开始时,CD38HLA-DRCD8 T 细胞的分化途径就存在分歧。我们的研究表明,需要具有适当转录组特征的交叉反应性流感特异性 TCRαβ 克隆型的有效扩展,以早期预防严重流感疾病。

https://cdn.ncbi.nlm.nih.gov/pmc/blobs/a44d/5827521/4e71d2fec8b4/41467_2018_3243_Fig6_HTML.jpg
https://cdn.ncbi.nlm.nih.gov/pmc/blobs/a44d/5827521/af182687a81c/41467_2018_3243_Fig1_HTML.jpg
https://cdn.ncbi.nlm.nih.gov/pmc/blobs/a44d/5827521/d27ea4bfaa4e/41467_2018_3243_Fig2_HTML.jpg
https://cdn.ncbi.nlm.nih.gov/pmc/blobs/a44d/5827521/7c21fbc1852c/41467_2018_3243_Fig3_HTML.jpg
https://cdn.ncbi.nlm.nih.gov/pmc/blobs/a44d/5827521/091bda2244f6/41467_2018_3243_Fig4_HTML.jpg
https://cdn.ncbi.nlm.nih.gov/pmc/blobs/a44d/5827521/501d55401e35/41467_2018_3243_Fig5_HTML.jpg
https://cdn.ncbi.nlm.nih.gov/pmc/blobs/a44d/5827521/4e71d2fec8b4/41467_2018_3243_Fig6_HTML.jpg
https://cdn.ncbi.nlm.nih.gov/pmc/blobs/a44d/5827521/af182687a81c/41467_2018_3243_Fig1_HTML.jpg
https://cdn.ncbi.nlm.nih.gov/pmc/blobs/a44d/5827521/d27ea4bfaa4e/41467_2018_3243_Fig2_HTML.jpg
https://cdn.ncbi.nlm.nih.gov/pmc/blobs/a44d/5827521/7c21fbc1852c/41467_2018_3243_Fig3_HTML.jpg
https://cdn.ncbi.nlm.nih.gov/pmc/blobs/a44d/5827521/091bda2244f6/41467_2018_3243_Fig4_HTML.jpg
https://cdn.ncbi.nlm.nih.gov/pmc/blobs/a44d/5827521/501d55401e35/41467_2018_3243_Fig5_HTML.jpg
https://cdn.ncbi.nlm.nih.gov/pmc/blobs/a44d/5827521/4e71d2fec8b4/41467_2018_3243_Fig6_HTML.jpg

相似文献

1
Clonally diverse CD38HLA-DRCD8 T cells persist during fatal H7N9 disease.在致命性 H7N9 疾病期间,持续存在克隆多样性的 CD38+HLA-DR+CD8+T 细胞。
Nat Commun. 2018 Feb 26;9(1):824. doi: 10.1038/s41467-018-03243-7.
2
Characterization of Human CD8 T Cell Responses in Dengue Virus-Infected Patients from India.印度登革热病毒感染患者中人类CD8 T细胞反应的特征分析
J Virol. 2016 Nov 28;90(24):11259-11278. doi: 10.1128/JVI.01424-16. Print 2016 Dec 15.
3
During HIV infection, CD4+ CD38+ T-cells are the predominant circulating CD4+ subset whose HLA-DR positivity increases with disease progression and whose V beta repertoire is similar to that of CD4+ CD38- T-cells.在HIV感染期间,CD4+ CD38+ T细胞是主要的循环CD4+亚群,其HLA-DR阳性率随疾病进展而增加,且其Vβ库与CD4+ CD38- T细胞的相似。
Clin Immunol Immunopathol. 1995 Oct;77(1):33-41. doi: 10.1016/0090-1229(95)90134-5.
4
CD8+ lymphocyte activation at human immunodeficiency virus type 1 seroconversion: development of HLA-DR+ CD38- CD8+ cells is associated with subsequent stable CD4+ cell levels. The Multicenter AIDS Cohort Study Group.1型人类免疫缺陷病毒血清转化时CD8 +淋巴细胞激活:HLA - DR + CD38 - CD8 +细胞的发育与随后稳定的CD4 +细胞水平相关。多中心艾滋病队列研究组。
J Infect Dis. 1994 Oct;170(4):775-81. doi: 10.1093/infdis/170.4.775.
5
CD38CD8 T Cells Associated with the Development of Acute GVHD Are Activated, Proliferating, and Cytotoxic Trafficking Cells.CD38CD8 T 细胞与急性移植物抗宿主病的发展相关,是激活的、增殖的、细胞毒性趋化细胞。
Biol Blood Marrow Transplant. 2020 Jan;26(1):1-6. doi: 10.1016/j.bbmt.2019.08.008. Epub 2019 Aug 20.
6
Functional Change of Effector Tumor-Infiltrating CCR5CD38HLA-DRCD8 T Cells in Glioma Microenvironment.效应性肿瘤浸润 CCR5+CD38+HLA-DR+CD8+T 细胞在胶质瘤微环境中的功能变化。
Front Immunol. 2019 Oct 9;10:2395. doi: 10.3389/fimmu.2019.02395. eCollection 2019.
7
Perturbed CD8 T cell immunity across universal influenza epitopes in the elderly.老年人中普遍存在的流感表位的 CD8 T 细胞免疫紊乱。
J Leukoc Biol. 2018 Feb;103(2):321-339. doi: 10.1189/jlb.5MA0517-207R. Epub 2017 Dec 29.
8
Different meaning of CD38 molecule expression on CD4+ and CD8+ cells of children perinatally infected with human immunodeficiency virus type 1 infection surviving longer than five years.1型人类免疫缺陷病毒围产期感染且存活超过五年的儿童CD4+和CD8+细胞上CD38分子表达的不同意义
Pediatr Res. 1998 Jun;43(6):752-8. doi: 10.1203/00006450-199806000-00007.
9
Dominant enrichment of phenotypically activated CD38(+) HLA-DR(+) CD8(+) T cells, rather than CD38(+) HLA-DR(+) CD4(+) T cells, in HIV/HCV coinfected patients on antiretroviral therapy.在接受抗逆转录病毒治疗的 HIV/HCV 合并感染患者中,表型激活的 CD38(+) HLA-DR(+) CD8(+) T 细胞而非 CD38(+) HLA-DR(+) CD4(+) T 细胞明显富集。
J Med Virol. 2016 Aug;88(8):1347-56. doi: 10.1002/jmv.24475. Epub 2016 Jan 20.
10
Potential role for HIV-specific CD38-/HLA-DR+ CD8+ T cells in viral suppression and cytotoxicity in HIV controllers.HIV特异性CD38-/HLA-DR+ CD8+ T细胞在HIV控制者的病毒抑制和细胞毒性中的潜在作用。
PLoS One. 2014 Jul 7;9(7):e101920. doi: 10.1371/journal.pone.0101920. eCollection 2014.

引用本文的文献

1
CD8HLA-DRCD27 T cells define a population of naturally occurring regulatory precursors in humans.CD8 HLA-DR CD27 T细胞定义了人类中一群自然存在的调节性前体细胞。
Sci Adv. 2025 Sep 12;11(37):eadw1702. doi: 10.1126/sciadv.adw1702. Epub 2025 Sep 10.
2
Advances in Single-Cell Sequencing for Infectious Diseases: Progress and Perspectives.传染病单细胞测序的进展:现状与展望
Adv Sci (Weinh). 2025 Aug;12(32):e15678. doi: 10.1002/advs.202415678. Epub 2025 Jul 4.
3
Developmental immune network of airway lymphocytes and innate immune cells in patients with stable COPD.

本文引用的文献

1
Impact of sequencing depth and read length on single cell RNA sequencing data of T cells.测序深度和读长对 T 细胞单细胞 RNA 测序数据的影响。
Sci Rep. 2017 Oct 6;7(1):12781. doi: 10.1038/s41598-017-12989-x.
2
Quantifiable predictive features define epitope-specific T cell receptor repertoires.可量化的预测特征定义了表位特异性T细胞受体库。
Nature. 2017 Jul 6;547(7661):89-93. doi: 10.1038/nature22383. Epub 2017 Jun 21.
3
SC3: consensus clustering of single-cell RNA-seq data.SC3:单细胞RNA测序数据的一致性聚类
稳定期慢性阻塞性肺疾病患者气道淋巴细胞与固有免疫细胞的发育性免疫网络
Front Immunol. 2025 Jun 16;16:1614655. doi: 10.3389/fimmu.2025.1614655. eCollection 2025.
4
T-ing up the storm: pathogenic cycling lymphocytes in the biology of macrophage activation syndrome.引发风暴:巨噬细胞活化综合征生物学中的致病性循环淋巴细胞
Pediatr Rheumatol Online J. 2025 Mar 17;23(1):29. doi: 10.1186/s12969-025-01081-8.
5
HLA-E-restricted Hantaan virus-specific CD8 T cell responses enhance the control of infection in hemorrhagic fever with renal syndrome.HLA-E 限制性汉坦病毒特异性 CD8 T 细胞应答增强肾综合征出血热感染的控制。
Biosaf Health. 2023 Jun 16;5(5):289-299. doi: 10.1016/j.bsheal.2023.06.002. eCollection 2023 Oct.
6
CD31 + naïve T cells associate with immunosenescence and responsiveness to multiple vaccines in older adults.CD31+初始T细胞与老年人的免疫衰老及对多种疫苗的反应性相关。
Immun Ageing. 2025 Mar 8;22(1):10. doi: 10.1186/s12979-025-00504-0.
7
Cytotoxic T-cell activation profile in critically ill children with malignancies and hemophagocytic lymphohistiocytosis.患有恶性肿瘤和噬血细胞性淋巴组织细胞增生症的危重症儿童的细胞毒性T细胞激活谱。
Pediatr Res. 2025 Mar 5. doi: 10.1038/s41390-025-03962-w.
8
SARS-CoV-2-specific CD8 T cells from people with long COVID establish and maintain effector phenotype and key TCR signatures over 2 years.长期新冠患者体内的新冠病毒特异性CD8 T细胞在两年多的时间里建立并维持效应表型和关键的TCR特征。
Proc Natl Acad Sci U S A. 2024 Sep 24;121(39):e2411428121. doi: 10.1073/pnas.2411428121. Epub 2024 Sep 16.
9
Distinct Immune Homeostasis Remodeling Patterns after HLA-Matched and Haploidentical Transplantation.HLA 匹配和单倍体移植后不同的免疫稳态重塑模式。
Adv Sci (Weinh). 2024 Oct;11(39):e2400544. doi: 10.1002/advs.202400544. Epub 2024 Sep 3.
10
Defining the balance between optimal immunity and immunopathology in influenza virus infection.确定流感病毒感染中最佳免疫与免疫病理之间的平衡。
Nat Rev Immunol. 2024 Oct;24(10):720-735. doi: 10.1038/s41577-024-01029-1. Epub 2024 May 2.
Nat Methods. 2017 May;14(5):483-486. doi: 10.1038/nmeth.4236. Epub 2017 Mar 27.
4
The STRING database in 2017: quality-controlled protein-protein association networks, made broadly accessible.2017年的STRING数据库:质量可控的蛋白质-蛋白质相互作用网络,广泛可用。
Nucleic Acids Res. 2017 Jan 4;45(D1):D362-D368. doi: 10.1093/nar/gkw937. Epub 2016 Oct 18.
5
Characterization of Human CD8 T Cell Responses in Dengue Virus-Infected Patients from India.印度登革热病毒感染患者中人类CD8 T细胞反应的特征分析
J Virol. 2016 Nov 28;90(24):11259-11278. doi: 10.1128/JVI.01424-16. Print 2016 Dec 15.
6
Maintenance of the EBV-specific CD8 TCRαβ repertoire in immunosuppressed lung transplant recipients.免疫抑制的肺移植受者中EBV特异性CD8 TCRαβ库的维持
Immunol Cell Biol. 2017 Jan;95(1):77-86. doi: 10.1038/icb.2016.71. Epub 2016 Oct 4.
7
A Role of Influenza Virus Exposure History in Determining Pandemic Susceptibility and CD8+ T Cell Responses.流感病毒暴露史在确定大流行易感性和CD8 + T细胞反应中的作用。
J Virol. 2016 Jul 11;90(15):6936-6947. doi: 10.1128/JVI.00349-16. Print 2016 Aug 1.
8
Molecular basis for universal HLA-A*0201-restricted CD8+ T-cell immunity against influenza viruses.针对流感病毒的通用HLA-A*0201限制性CD8 + T细胞免疫的分子基础。
Proc Natl Acad Sci U S A. 2016 Apr 19;113(16):4440-5. doi: 10.1073/pnas.1603106113. Epub 2016 Mar 31.
9
Linking the T cell receptor to the single cell transcriptome in antigen-specific human T cells.将T细胞受体与抗原特异性人类T细胞中的单细胞转录组相联系。
Immunol Cell Biol. 2016 Jul;94(6):604-11. doi: 10.1038/icb.2016.16. Epub 2016 Feb 10.
10
Towards identification of immune and genetic correlates of severe influenza disease in Indigenous Australians.致力于识别澳大利亚原住民严重流感疾病的免疫和遗传关联因素。
Immunol Cell Biol. 2016 Apr;94(4):367-77. doi: 10.1038/icb.2015.93. Epub 2015 Oct 23.