• 文献检索
  • 文档翻译
  • 深度研究
  • 学术资讯
  • Suppr Zotero 插件Zotero 插件
  • 邀请有礼
  • 套餐&价格
  • 历史记录
应用&插件
Suppr Zotero 插件Zotero 插件浏览器插件Mac 客户端Windows 客户端微信小程序
定价
高级版会员购买积分包购买API积分包
服务
文献检索文档翻译深度研究API 文档MCP 服务
关于我们
关于 Suppr公司介绍联系我们用户协议隐私条款
关注我们

Suppr 超能文献

核心技术专利:CN118964589B侵权必究
粤ICP备2023148730 号-1Suppr @ 2026

文献检索

告别复杂PubMed语法,用中文像聊天一样搜索,搜遍4000万医学文献。AI智能推荐,让科研检索更轻松。

立即免费搜索

文件翻译

保留排版,准确专业,支持PDF/Word/PPT等文件格式,支持 12+语言互译。

免费翻译文档

深度研究

AI帮你快速写综述,25分钟生成高质量综述,智能提取关键信息,辅助科研写作。

立即免费体验

通过选择性光遗传学激活揭示感觉传入群体对膀胱疼痛和排尿功能的差异调节

Differential Regulation of Bladder Pain and Voiding Function by Sensory Afferent Populations Revealed by Selective Optogenetic Activation.

作者信息

DeBerry Jennifer J, Samineni Vijay K, Copits Bryan A, Sullivan Christopher J, Vogt Sherri K, Albers Kathryn M, Davis Brian M, Gereau Robert W

机构信息

Department of Anesthesiology and Perioperative Medicine, University of Alabama at Birmingham, Birmingham, AL, United States.

Department of Anesthesiology, Washington University Pain Center, St. Louis, MO, United States.

出版信息

Front Integr Neurosci. 2018 Feb 12;12:5. doi: 10.3389/fnint.2018.00005. eCollection 2018.

DOI:10.3389/fnint.2018.00005
PMID:29483864
原文链接:https://pmc.ncbi.nlm.nih.gov/articles/PMC5816063/
Abstract

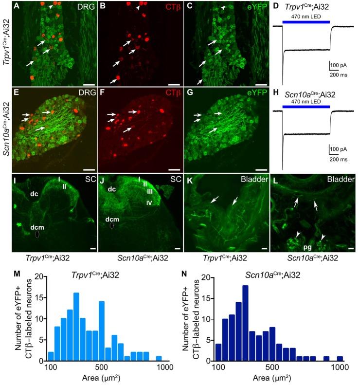
Bladder-innervating primary sensory neurons mediate reflex-driven bladder function under normal conditions, and contribute to debilitating bladder pain and/or overactivity in pathological states. The goal of this study was to examine the respective roles of defined subtypes of afferent neurons in bladder sensation and function via direct optogenetic activation. To accomplish this goal, we generated transgenic lines that express a Channelrhodopsin-2-eYFP fusion protein (ChR2-eYFP) in two distinct populations of sensory neurons: TRPV1-lineage neurons (;Ai32, the majority of nociceptors) and Na1.8 neurons (;Ai32, nociceptors and some mechanosensitive fibers). In spinal cord, eYFP+ fibers in ;Ai32 mice were observed predominantly in dorsal horn (DH) laminae I-II, while in ;Ai32 mice they extended throughout the DH, including a dense projection to lamina X. Fiber density correlated with number of retrogradely-labeled eYFP+ dorsal root ganglion neurons (82.2% ;Ai32 vs. 62% ;Ai32) and degree of DH excitatory synaptic transmission. Photostimulation of peripheral afferent terminals significantly increased visceromotor responses to noxious bladder distension (30-50 mmHg) in both transgenic lines, and to non-noxious distension (20 mmHg) in ;Ai32 mice. Depolarization of ChR2+ afferents in ;Ai32 mice produced low- and high-amplitude bladder contractions respectively in 53% and 27% of stimulation trials, and frequency of high-amplitude contractions increased to 60% after engagement of low threshold (LT) mechanoreceptors by bladder filling. In ;Ai32 mice, low-amplitude contractions occurred in 27% of trials before bladder filling, which was pre-requisite for light-evoked high-amplitude contractions (observed in 53.3% of trials). Potential explanations for these observations include physiological differences in the thresholds of stimulated fibers and their connectivity to spinal circuits.

摘要

支配膀胱的初级感觉神经元在正常情况下介导反射驱动的膀胱功能,并在病理状态下导致使人衰弱的膀胱疼痛和/或膀胱过度活动。本研究的目的是通过直接光遗传学激活来研究传入神经元的特定亚型在膀胱感觉和功能中的各自作用。为实现这一目标,我们构建了转基因品系,其在两种不同的感觉神经元群体中表达通道视紫红质-2-eYFP融合蛋白(ChR2-eYFP):TRPV1谱系神经元(;Ai32,大多数伤害感受器)和Na1.8神经元(;Ai32,伤害感受器和一些机械敏感纤维)。在脊髓中,;Ai32小鼠中的eYFP+纤维主要在背角(DH)I-II层中观察到,而在;Ai32小鼠中,它们延伸至整个DH,包括向X层的密集投射。纤维密度与逆行标记的eYFP+背根神经节神经元数量相关(;Ai32为82.2%,;Ai32为62%)以及DH兴奋性突触传递程度。对两种转基因品系的外周传入终末进行光刺激均显著增加了对有害膀胱扩张(30 - 50 mmHg)的内脏运动反应,在;Ai32小鼠中还增加了对无害扩张(20 mmHg)的反应。;Ai32小鼠中ChR2+传入纤维的去极化分别在53%和27%的刺激试验中产生了低幅度和高幅度膀胱收缩,在膀胱充盈使低阈值(LT)机械感受器激活后,高幅度收缩的频率增加到60%。在;Ai32小鼠中,27%的试验在膀胱充盈前出现低幅度收缩,这是光诱发高幅度收缩(在53.3%的试验中观察到)的先决条件。对这些观察结果的潜在解释包括受刺激纤维阈值的生理差异及其与脊髓回路的连接情况。

https://cdn.ncbi.nlm.nih.gov/pmc/blobs/7952/5816063/7a8378e632c2/fnint-12-00005-g0005.jpg
https://cdn.ncbi.nlm.nih.gov/pmc/blobs/7952/5816063/01f008ca6a8a/fnint-12-00005-g0001.jpg
https://cdn.ncbi.nlm.nih.gov/pmc/blobs/7952/5816063/132a59bdcfb1/fnint-12-00005-g0002.jpg
https://cdn.ncbi.nlm.nih.gov/pmc/blobs/7952/5816063/5f5ff157dc17/fnint-12-00005-g0003.jpg
https://cdn.ncbi.nlm.nih.gov/pmc/blobs/7952/5816063/8324ee1d3fa8/fnint-12-00005-g0004.jpg
https://cdn.ncbi.nlm.nih.gov/pmc/blobs/7952/5816063/7a8378e632c2/fnint-12-00005-g0005.jpg
https://cdn.ncbi.nlm.nih.gov/pmc/blobs/7952/5816063/01f008ca6a8a/fnint-12-00005-g0001.jpg
https://cdn.ncbi.nlm.nih.gov/pmc/blobs/7952/5816063/132a59bdcfb1/fnint-12-00005-g0002.jpg
https://cdn.ncbi.nlm.nih.gov/pmc/blobs/7952/5816063/5f5ff157dc17/fnint-12-00005-g0003.jpg
https://cdn.ncbi.nlm.nih.gov/pmc/blobs/7952/5816063/8324ee1d3fa8/fnint-12-00005-g0004.jpg
https://cdn.ncbi.nlm.nih.gov/pmc/blobs/7952/5816063/7a8378e632c2/fnint-12-00005-g0005.jpg

相似文献

1
Differential Regulation of Bladder Pain and Voiding Function by Sensory Afferent Populations Revealed by Selective Optogenetic Activation.通过选择性光遗传学激活揭示感觉传入群体对膀胱疼痛和排尿功能的差异调节
Front Integr Neurosci. 2018 Feb 12;12:5. doi: 10.3389/fnint.2018.00005. eCollection 2018.
2
Selective optogenetic activation of NaV1.7-expressing afferents in NaV1.7-ChR2 mice induces nocifensive behavior without affecting responses to mechanical and thermal stimuli.在表达 Nav1.7-ChR2 的小鼠中选择性光遗传学激活表达 Nav1.7 的传入神经会引起伤害性反应行为,而不影响对机械和热刺激的反应。
PLoS One. 2022 Oct 6;17(10):e0275751. doi: 10.1371/journal.pone.0275751. eCollection 2022.
3
Leaky expression of channelrhodopsin-2 (ChR2) in Ai32 mouse lines.通道型视紫红质-2(ChR2)在 Ai32 小鼠品系中的渗漏表达。
PLoS One. 2019 Mar 26;14(3):e0213326. doi: 10.1371/journal.pone.0213326. eCollection 2019.
4
Optogenetic Activation of Colon Epithelium of the Mouse Produces High-Frequency Bursting in Extrinsic Colon Afferents and Engages Visceromotor Responses.光遗传学激活小鼠结肠上皮产生外在结肠传入纤维的高频爆发,并引发内脏运动反应。
J Neurosci. 2018 Jun 20;38(25):5788-5798. doi: 10.1523/JNEUROSCI.0837-18.2018. Epub 2018 May 22.
5
Comparison of Nocifensive Behavior in Na1.7-, Na1.8-, and Na1.9-Channelrhodopsin-2 Mice by Selective Optogenetic Activation of Targeted Sodium Channel Subtype-Expressing Afferents.通过选择性光遗传学激活靶向钠通道亚型表达传入神经比较 Na1.7、Na1.8 和 Na1.9 通道型视蛋白小鼠的伤害性行为。
J Neurosci Res. 2024 Oct;102(10):e25386. doi: 10.1002/jnr.25386.
6
Transgenic Mouse Models for the Tracing of “Pain” Pathways用于追踪“疼痛”通路的转基因小鼠模型
7
Optogenetic Activation of Peripheral Somatosensory Neurons in Transgenic Mice as a Neuropathic Pain Model for Assessing the Therapeutic Efficacy of Analgesics.转基因小鼠外周体感神经元的光遗传学激活作为评估镇痛药治疗效果的神经性疼痛模型
ACS Pharmacol Transl Sci. 2023 Dec 13;7(1):236-248. doi: 10.1021/acsptsci.3c00254. eCollection 2024 Jan 12.
8
Distinct behavioral responses evoked by selective optogenetic stimulation of the major TRPV1+ and MrgD+ subsets of C-fibers.选择性光遗传学刺激 C 纤维中主要 TRPV1+和 MrgD+亚群引起的不同行为反应。
Pain. 2017 Dec;158(12):2329-2339. doi: 10.1097/j.pain.0000000000001016.
9
Translating peripheral bladder afferent mechanosensitivity to neuronal activation within the lumbosacral spinal cord of mice.将小鼠腰骶脊髓内神经元的激活与周围膀胱传入机械敏感性相关联。
Pain. 2019 Apr;160(4):793-804. doi: 10.1097/j.pain.0000000000001453.
10
Remote optogenetic activation and sensitization of pain pathways in freely moving mice.在自由活动的小鼠中远程光遗传学激活和敏化痛觉通路。
J Neurosci. 2013 Nov 20;33(47):18631-40. doi: 10.1523/JNEUROSCI.2424-13.2013.

引用本文的文献

1
A Spinal Circuit for Modular Gating of Organ Somatosensation.一种用于器官躯体感觉模块化门控的脊髓回路。
bioRxiv. 2025 Sep 1:2025.08.27.672386. doi: 10.1101/2025.08.27.672386.
2
Emergent biotechnology applications in urology: a mini review.泌尿外科中的新兴生物技术应用:一篇综述
Front Bioeng Biotechnol. 2025 Feb 4;13:1539126. doi: 10.3389/fbioe.2025.1539126. eCollection 2025.
3
Optogenetic stimulation of neurons in the anterior cingulate cortex induces changes in intravesical bladder pressure and the micturition reflex.

本文引用的文献

1
Urothelial bladder afferent neurons in the rat are anatomically and neurochemically distinct from non-urothelial afferents.大鼠膀胱尿路上皮传入神经元在解剖学和神经化学上与非尿路上皮传入神经元不同。
Brain Res. 2018 Jun 15;1689:45-53. doi: 10.1016/j.brainres.2017.12.023. Epub 2017 Dec 30.
2
Optogenetic silencing of nociceptive primary afferents reduces evoked and ongoing bladder pain.光遗传学抑制伤害性初级传入纤维可减少诱发性和持续性膀胱疼痛。
Sci Rep. 2017 Nov 20;7(1):15865. doi: 10.1038/s41598-017-16129-3.
3
The "sacral parasympathetic": ontogeny and anatomy of a myth.
光遗传学刺激扣带回前部神经元会引起膀胱内压和排尿反射的变化。
Sci Rep. 2024 Mar 16;14(1):6367. doi: 10.1038/s41598-024-56806-8.
4
Recurrent infections drive persistent bladder dysfunction and pain via sensory nerve sprouting and mast cell activity.反复感染通过感觉神经发芽和肥大细胞活性导致持续的膀胱功能障碍和疼痛。
Sci Immunol. 2024 Mar;9(93):eadi5578. doi: 10.1126/sciimmunol.adi5578. Epub 2024 Mar 1.
5
An adeno-associated viral labeling approach to visualize the meso- and microanatomy of mechanosensory afferents and autonomic innervation of the rat urinary bladder.腺相关病毒示踪方法显示大鼠膀胱机械感觉传入和自主神经支配的中观和微观解剖结构。
FASEB J. 2024 Jan;38(1):e23380. doi: 10.1096/fj.202301113R.
6
Optical EUS Activation to Relax Sensitized Micturition Response.光学内镜超声激活以放松致敏排尿反应。
Life (Basel). 2023 Sep 25;13(10):1961. doi: 10.3390/life13101961.
7
Open source timed pressure control hardware and software for delivery of air mediated distensions in animal models.用于在动物模型中进行空气介导扩张的开源定时压力控制硬件和软件。
HardwareX. 2022 Feb 1;11:e00271. doi: 10.1016/j.ohx.2022.e00271. eCollection 2022 Apr.
8
Optogenetic Inhibition of Nav1.8 Expressing Corneal Afferents Reduces Persistent Dry Eye Pain.对表达Nav1.8的角膜传入神经进行光遗传学抑制可减轻持续性干眼疼痛。
Invest Ophthalmol Vis Sci. 2021 Nov 1;62(14):15. doi: 10.1167/iovs.62.14.15.
9
Transient receptor potential channels in sensory mechanisms of the lower urinary tract.瞬时受体电位通道在下尿路感觉机制中的作用。
Nat Rev Urol. 2021 Mar;18(3):139-159. doi: 10.1038/s41585-021-00428-6. Epub 2021 Feb 3.
10
Insights Into Spinal Dorsal Horn Circuit Function and Dysfunction Using Optical Approaches.利用光学方法深入了解脊髓背角回路的功能和功能障碍。
Front Neural Circuits. 2020 Jun 12;14:31. doi: 10.3389/fncir.2020.00031. eCollection 2020.
“骶副交感神经”:一个神话的发生学和解剖学。
Clin Auton Res. 2018 Feb;28(1):13-21. doi: 10.1007/s10286-017-0478-7. Epub 2017 Nov 4.
4
Sensory processing of deep tissue nociception in the rat spinal cord and thalamic ventrobasal complex.大鼠脊髓和丘脑腹侧基底复合体中深部组织伤害性感受的感觉处理
Physiol Rep. 2017 Jul;5(14). doi: 10.14814/phy2.13323.
5
Fully implantable, battery-free wireless optoelectronic devices for spinal optogenetics.完全植入式、无电池的无线光电设备,用于脊柱光遗传学。
Pain. 2017 Nov;158(11):2108-2116. doi: 10.1097/j.pain.0000000000000968.
6
Optogenetic Modulation of Urinary Bladder Contraction for Lower Urinary Tract Dysfunction.光遗传学调节膀胱收缩治疗下尿路功能障碍。
Sci Rep. 2017 Jan 18;7:40872. doi: 10.1038/srep40872.
7
The sacral autonomic outflow is sympathetic.骶部自主神经传出纤维是交感神经。
Science. 2016 Nov 18;354(6314):893-897. doi: 10.1126/science.aah5454.
8
Electrophysiological properties of lumbosacral primary afferent neurons innervating urothelial and non-urothelial layers of mouse urinary bladder.支配小鼠膀胱尿路上皮和非尿路上皮层的腰骶部初级传入神经元的电生理特性
Brain Res. 2016 Oct 1;1648(Pt A):81-89. doi: 10.1016/j.brainres.2016.06.042. Epub 2016 Jun 29.
9
Spotlight on pain: optogenetic approaches for interrogating somatosensory circuits.聚焦疼痛:用于研究体感回路的光遗传学方法。
Pain. 2016 Nov;157(11):2424-2433. doi: 10.1097/j.pain.0000000000000620.
10
Soft, stretchable, fully implantable miniaturized optoelectronic systems for wireless optogenetics.用于无线光遗传学的柔软、可拉伸、完全可植入的微型光电子系统。
Nat Biotechnol. 2015 Dec;33(12):1280-1286. doi: 10.1038/nbt.3415. Epub 2015 Nov 9.