Gao Ming, Chen Minjun, Li Changying, Xu Ming, Liu Yun, Cong Min, Sang Nan, Liu Sijin
1State Key Laboratory of Environmental Chemistry and Ecotoxicology, Research Center for Eco-Environmental Sciences, Chinese Academy of Sciences, Beijing, 100085 China.
2University of Chinese Academy of Sciences, Beijing, 100049 China.
Cell Discov. 2018 Jan 30;4:5. doi: 10.1038/s41421-017-0005-y. eCollection 2018.
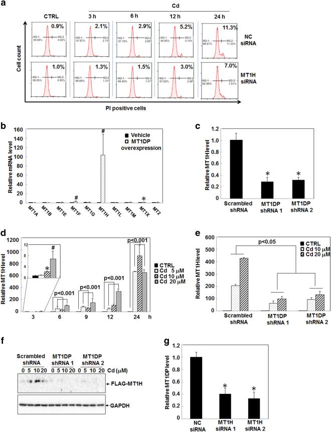
Metallothioneins (MTs) are known to protect cells against oxidative stress, especially providing protection against cadmium (Cd) toxicity in hepatocytes. There are various gene variants and pseudogenes for MTs; however, there is little understanding on the functions of those non-coding MT members that are known to be expressed as long non-coding RNAs (lncRNAs) nowadays. Different from most protein-coding MT members, MT1DP was here found that remarkably induced to provoke cytotoxicity in hepatocytes in response to Cd treatment. MT1DP exerted such a pro-apoptotic function in Cd-treated hepatocytes through interacting with two partners: RhoC and MT1H. On one hand, MT1DP interacted with RhoC protein to increase the latter's stability by preventing lysosome-dependent protein degradation. Therefore, upon Cd stress, MT1DP/RhoC complex was quickly reinforced to activate RhoC-CCN1/2-AKT signaling and potentiate Ca influx, leading to enhanced Cd uptake and elevated Cd toxicity. On the other hand, MT1H, a protein-coding member of the MT family with little known function, was found to quickly respond to Cd exposure along with MT1DP. Mechanistically, MT1H and MT1DP were uncovered to mutually protect each other through a reciprocal ceRNA mechanism, building up a positive feedback loop to enforce MT1DP-conducted signaling upon Cd exposure. Moreover, MT1DP was found to contribute much more to the activation of RhoC-CCN1/2-AKT signaling than MT1H. Considered together, we here unveiled a mystery whether a pseudogene within the MT family, MT1DP, has actual biological functions in regulating Cd-induced cellular defense. Our findings unearthed an important role of pseudogene MT1DP in calibrating the cellular machinery to switch the cellular defense to cytotoxicity through crosslinking an interplay between its two partners, namely MT1H and RhoC, under cadmium stress.
金属硫蛋白(MTs)已知可保护细胞免受氧化应激,尤其是在肝细胞中提供针对镉(Cd)毒性的保护。MTs存在多种基因变体和假基因;然而,对于如今已知作为长链非编码RNA(lncRNAs)表达的那些非编码MT成员的功能了解甚少。与大多数蛋白质编码的MT成员不同,此处发现MT1DP在镉处理后显著诱导,从而在肝细胞中引发细胞毒性。MT1DP通过与两个伙伴RhoC和MT1H相互作用,在镉处理的肝细胞中发挥这种促凋亡功能。一方面,MT1DP与RhoC蛋白相互作用,通过防止溶酶体依赖性蛋白降解来增加后者的稳定性。因此,在镉胁迫下,MT1DP/RhoC复合物迅速增强,以激活RhoC-CCN1/2-AKT信号并增强钙内流,导致镉摄取增加和镉毒性升高。另一方面,MT1H是MT家族中功能鲜为人知的蛋白质编码成员,被发现与MT1DP一起对镉暴露迅速做出反应。从机制上讲,MT1H和MT1DP通过相互的ceRNA机制相互保护,建立一个正反馈回路,以在镉暴露时加强MT1DP传导的信号。此外,发现MT1DP对RhoC-CCN1/2-AKT信号激活的贡献比MT1H大得多。综合考虑,我们在此揭示了MT家族中的一个假基因MT1DP在调节镉诱导的细胞防御中是否具有实际生物学功能这一谜团。我们的发现揭示了假基因MT1DP在镉胁迫下通过交联其两个伙伴MT1H和RhoC之间的相互作用,校准细胞机制以将细胞防御转换为细胞毒性方面的重要作用。