Weill Institute for Cell and Molecular Biology and Department of Molecular Biology and Genetics, Cornell University, Ithaca, NY.
Weill Institute for Cell and Molecular Biology and Department of Molecular Biology and Genetics, Cornell University, Ithaca, NY
J Cell Biol. 2018 May 7;217(5):1623-1632. doi: 10.1083/jcb.201709162. Epub 2018 Mar 6.
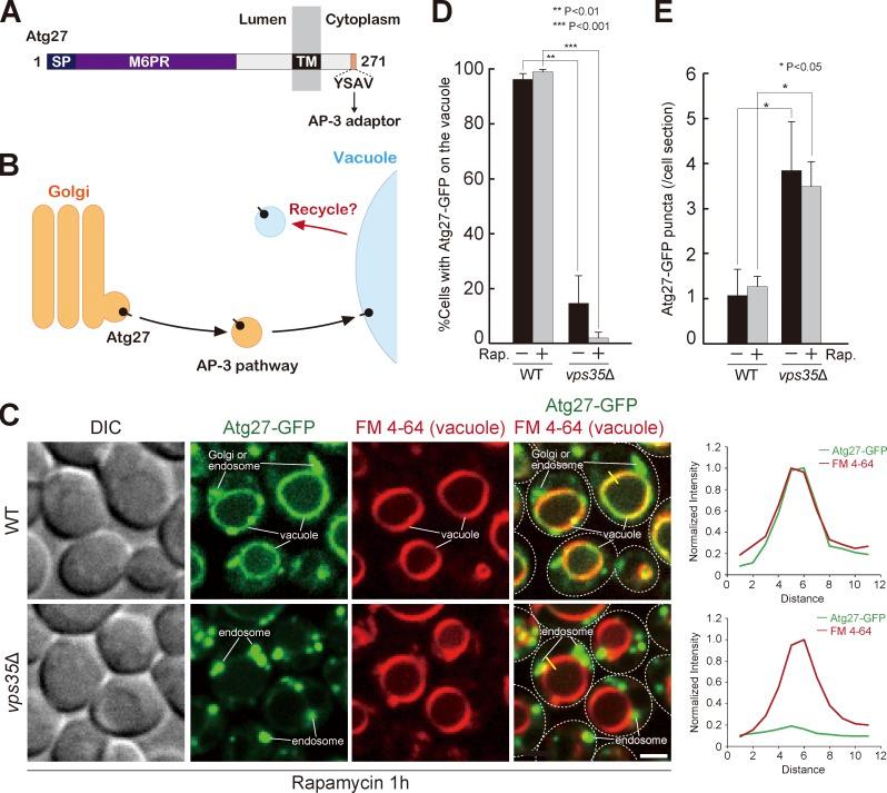
The lysosome (or vacuole in yeast) is the central organelle responsible for cellular degradation and nutrient storage. Lysosomes receive cargo from the secretory, endocytic, and autophagy pathways. Many of these proteins and lipids are delivered to the lysosome membrane, and some are degraded in the lysosome lumen, whereas others appear to be recycled through unknown pathways. In this study, we identify the transmembrane autophagy protein Atg27 as a physiological cargo recycled from the vacuole. We reveal that Atg27 is delivered to the vacuole membrane and then recycled using a two-step recycling process. First, Atg27 is recycled from the vacuole to the endosome via the Snx4 complex and then from the endosome to the Golgi via the retromer complex. During the process of vacuole-to-endosome retrograde trafficking, Snx4 complexes assemble on the vacuolar surface and recognize specific residues in the cytoplasmic tail of Atg27. This novel pathway maintains the normal composition and function of the vacuole membrane.
溶酶体(或酵母中的液泡)是负责细胞降解和营养储存的核心细胞器。溶酶体接收来自分泌、内吞和自噬途径的货物。这些蛋白质和脂质中的许多被递送到溶酶体膜上,有些在溶酶体腔中降解,而有些则似乎通过未知途径回收。在这项研究中,我们确定跨膜自噬蛋白 Atg27 是从液泡中回收的生理货物。我们揭示了 Atg27 被递送到液泡膜,然后通过两步回收过程进行回收。首先,Atg27 通过 Snx4 复合物从液泡中回收至内体,然后通过 retromer 复合物从内体回收至高尔基体。在液泡到内体逆行运输的过程中,Snx4 复合物在液泡表面组装,并识别 Atg27 细胞质尾巴中的特定残基。这种新途径维持了液泡膜的正常组成和功能。