Suppr超能文献

细胞外pH值欠佳会改变对诱导性双链断裂的DNA损伤反应。

Suboptimal extracellular pH values alter DNA damage response to induced double-strand breaks.

作者信息

Massonneau Julien, Ouellet Camille, Lucien Fabrice, Dubois Claire M, Tyler Jessica, Boissonneault Guylain

机构信息

Department of Biochemistry Faculty of Medicine & Health Sciences Université de Sherbrooke Quebec Canada.

Department of Pediatry Faculty of Medicine & Health Sciences Université de Sherbrooke Quebec Canada.

出版信息

FEBS Open Bio. 2018 Feb 16;8(3):416-425. doi: 10.1002/2211-5463.12384. eCollection 2018 Mar.

Abstract

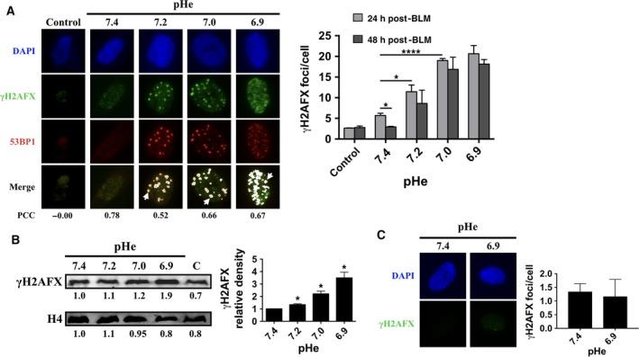
Conditions leading to unrepaired DNA double-stranded breaks are potent inducers of genetic instability. Systemic conditions may lead to fluctuation of hydrogen ions in the cellular microenvironment, and we show that small variations in extracellular pH, termed suboptimal pHe, can decrease the efficiency of DNA repair in the absence of intracellular pH variation. Recovery from bleomycin-induced DNA double-stranded breaks in fibroblasts proceeded less efficiently at suboptimal pHe values ranging from 7.2 to 6.9, as shown by the persistence of repair foci, reduction of H4K16 acetylation, and chromosomal instability, while senescence or apoptosis remained undetected. By allowing escape from these protective mechanisms, suboptimal pHe may therefore enhance the genotoxicity of double-stranded breaks, leading to genetic instability.

摘要

导致DNA双链断裂未修复的情况是遗传不稳定性的强效诱导因素。全身性疾病可能导致细胞微环境中氢离子波动,我们发现,细胞外pH值的微小变化(称为非最适细胞外pH值)在细胞内pH值无变化的情况下会降低DNA修复效率。如通过修复灶的持续存在、H4K16乙酰化的减少和染色体不稳定性所示,在7.2至6.9的非最适细胞外pH值范围内,成纤维细胞中博来霉素诱导的DNA双链断裂的修复效率较低,而未检测到衰老或凋亡。通过逃避这些保护机制,非最适细胞外pH值可能因此增强双链断裂的遗传毒性,导致遗传不稳定。

https://cdn.ncbi.nlm.nih.gov/pmc/blobs/6a35/5832969/a823139a4cd7/FEB4-8-416-g001.jpg

文献AI研究员

20分钟写一篇综述,助力文献阅读效率提升50倍。

立即体验

用中文搜PubMed

大模型驱动的PubMed中文搜索引擎

马上搜索

文档翻译

学术文献翻译模型,支持多种主流文档格式。

立即体验