Department of Orthodontics, Peking University School and Hospital of Stomatology, National Engineering Laboratory for Digital and Material Technology of Stomatology, Beijing Key Laboratory of Digital Stomatology, Beijing, 100081, China.
Department of Anatomy and Cell Biology, University of Pennsylvania, School of Dental Medicine, Philadelphia, PA, 19104, USA.
Stem Cell Res Ther. 2018 Mar 9;9(1):62. doi: 10.1186/s13287-018-0804-6.
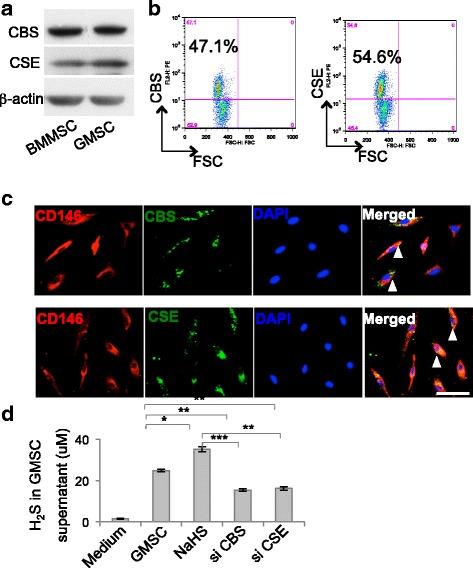
Mesenchymal stem cells derived from gingiva (GMSCs) display profound immunomodulation properties in addition to self-renewal and multilineage differentiation capacities. Hydrogen sulfide (HS) is not only an environmental pollutant, but also is an important biological gas transmitter in health and disease.
We used an in-vitro coculture system and a mouse colitis model to compare the immunomodulatory effects between control and HS-deficient GMSCs. The flow cytometry analysis was used for T-cell apoptosis and T-helper 17 (Th17) and regulatory T (Treg) cell differentiation.
We revealed that GMSCs exerted their immunomodulatory effect by inducing T-cell apoptosis, promoting Treg cell polarization, and inhibiting Th17 cell polarization in vitro. The levels of HS regulated the immunomodulatory effect of GMSCs. Mechanically, HS deficiency downregulated the expression of Fas in GMSCs, resulting in reduced secretion of monocyte chemotactic protein 1 (MCP-1), which in turn led to decreased T-cell migration to GMSCs mediated by MCP-1. Moreover, HS deficiency downregulated the expression of Fas ligand (FasL) in GMSCs. The Fas/FasL coupling-induced T-cell apoptosis by GMSCs was attenuated in HS-deficient GMSCs. Consistent with this, HS-deficient GMSCs showed attenuated therapeutic effects on colitis in vivo, which could be restored by treatment with the HS donor, NaHS.
These findings showed that HS was required to maintain immunomodulation of GMSCs, which was mediated by Fas/FasL coupling-induced T-cell apoptosis.
牙龈来源的间充质干细胞(GMSCs)除了具有自我更新和多能分化能力外,还具有深刻的免疫调节特性。硫化氢(HS)不仅是一种环境污染物,而且还是健康和疾病中重要的生物气体递质。
我们使用体外共培养系统和小鼠结肠炎模型来比较对照和 HS 缺陷 GMSCs 之间的免疫调节作用。流式细胞术分析用于 T 细胞凋亡以及辅助性 T 细胞 17(Th17)和调节性 T(Treg)细胞分化。
我们揭示 GMSCs 通过诱导 T 细胞凋亡、促进 Treg 细胞极化和抑制 Th17 细胞极化在体外发挥其免疫调节作用。HS 的水平调节 GMSCs 的免疫调节作用。从机制上讲,HS 缺乏会下调 GMSCs 中 Fas 的表达,导致单核细胞趋化蛋白 1(MCP-1)的分泌减少,进而导致 MCP-1 介导的 T 细胞向 GMSCs 的迁移减少。此外,HS 缺乏会下调 GMSCs 中 Fas 配体(FasL)的表达。GMSCs 通过 Fas/FasL 偶联诱导的 T 细胞凋亡在 HS 缺陷 GMSCs 中被减弱。与此一致,HS 缺陷 GMSCs 在体内对结肠炎的治疗效果减弱,这可以通过用 HS 供体 NaHS 处理来恢复。
这些发现表明 HS 是维持 GMSCs 免疫调节所必需的,这是通过 Fas/FasL 偶联诱导的 T 细胞凋亡介导的。