Department of Oncology, The First Affiliated Hospital of Zhengzhou University, No.1 Jianshe East Road, Zhengzhou, 450052, Henan, People's Republic of China.
J Exp Clin Cancer Res. 2018 Mar 12;37(1):56. doi: 10.1186/s13046-018-0724-4.
This study aims to clarify the underlying mechanism for the tumor suppressive function of lnc TUSC7 in chemotherapy resistance of esophageal squamous cell carcinoma (ESCC).
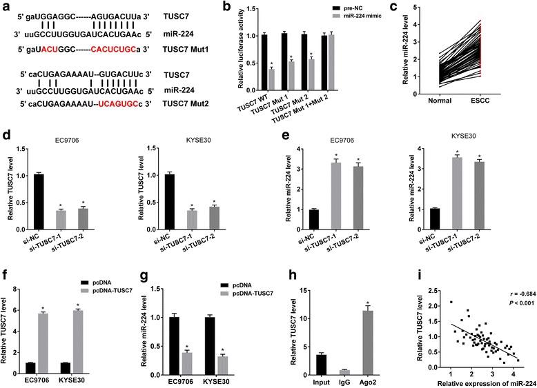
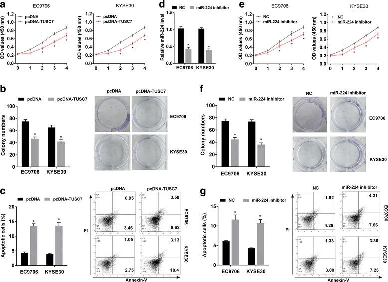
TUSC7, miR-224 and DESC1 expressions in ESCC tissues and cells were detected by qRT-PCR. Protein level of DESC1, EGFR and p-AKT were observed by Western blot. Overall survival was calculated using the Kaplan-Meier method. Dual-luciferase reporter gene assay and RIP assay were used to comfirm TUSC7 binding to miR-224, and miR-224 binding to DESC1. Cell proliferation, apoptosis, and colony formation was detected by MTT, Flow Cytometry and Colony formation assays.
TUSC7 was downregulated in ESCC tissues and cells, and low TUSC7 indicated worse overall survival. The analysis of bioinformatics softwares showed that TUSC7 specifically bound to miR-224, and we proved miR-224 was upregulated in ESCC and negatively correlated with TUSC7 expression. Overexpression of TUSC7/inhibition of miR-224 suppressed cell proliferation, colony formation and chemotherapy resistance of ESCC cells, and promoted cell apoptosis. In addition, we confirmed that miR-224 specifically bound to DESC1, and negatively correlated with DESC1. TUSC7 suppressed the proliferation and chemotherapy resistance of ESCC cells by increasing DESC1 expression via inhibiting miR-224. We also confirmed DESC1 inhibited chemotherapy resistance of ESCC cells via EGFR/AKT. Finally, in vivo experiments demonstrated that overexpression of TUSC7 decreased tumor growth and chemotherapy resistance.
These findings suggested TUSC7 suppressed chemotherapy resistance of ESCC by downregulating miR-224 to modulate DESC1/EGFR/AKT pathway.
本研究旨在阐明长非编码 RNA TUSC7 在食管鳞状细胞癌(ESCC)化疗耐药中的肿瘤抑制功能的潜在机制。
采用 qRT-PCR 检测 ESCC 组织和细胞中 TUSC7、miR-224 和 DESC1 的表达。采用 Western blot 观察 DESC1、EGFR 和 p-AKT 的蛋白水平。采用 Kaplan-Meier 法计算总生存期。采用双荧光素酶报告基因检测和 RIP 实验证实 TUSC7 与 miR-224 的结合,以及 miR-224 与 DESC1 的结合。采用 MTT、流式细胞术和集落形成实验检测细胞增殖、凋亡和集落形成。
TUSC7 在 ESCC 组织和细胞中下调,且 TUSC7 低表达提示总生存期更差。生物信息学软件分析表明,TUSC7 特异性结合 miR-224,且我们证实 miR-224 在 ESCC 中上调,与 TUSC7 表达呈负相关。过表达 TUSC7/抑制 miR-224 可抑制 ESCC 细胞的增殖、集落形成和化疗耐药,并促进细胞凋亡。此外,我们证实 miR-224 特异性结合 DESC1,且与 DESC1 呈负相关。TUSC7 通过抑制 miR-224 增加 DESC1 表达来抑制 ESCC 细胞的增殖和化疗耐药。我们还证实 DESC1 通过 EGFR/AKT 抑制 ESCC 细胞的化疗耐药。最后,体内实验证实过表达 TUSC7 可降低肿瘤生长和化疗耐药。
这些发现表明 TUSC7 通过下调 miR-224 来调节 DESC1/EGFR/AKT 通路抑制 ESCC 的化疗耐药。