College of Oriental Medicine, Daegu Haany University, Gyeongsan, Gyeongsangbuk-do, 38610, South Korea.
College of Korean Medicine, Dongguk University, Gyungju, Gyeongbuk, 38066, South Korea.
BMC Complement Altern Med. 2018 Mar 20;18(1):97. doi: 10.1186/s12906-018-2164-2.
Laminaria japonica has frequently been used as a food supplement and drug in traditional oriental medicine. Among the major active constituents responsible for the bioactivities of L. japonica, fucoxanthin (FX) has been considered as a potential antioxidant. This study was conducted to examine the effects of L. japonica extract (LJE) or FX against oxidative stress on hepatocytes and to elucidate the overall their cellular mechanisms of the effects.
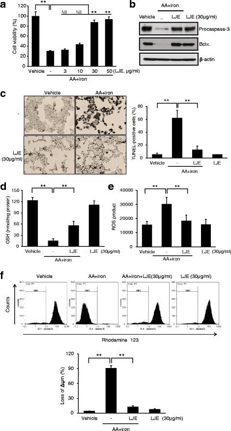
We constructed an in vitro model with the treatment of arachidonic acid (AA) + iron in HepG2 cells to stimulate the oxidative damage. The cells were pre-treated with LJE or FX for 1 h, and incubated with AA + iron. The effect on oxidative damage and cellular mechanisms of LJE or FX were assessed by cytological examination and several biochemical assays under conditions with or without kinase inhibitiors.
LJE or FX pretreatment effectively blocked the pathological changes caused by AA + iron treatment, such as cell death, altered expression of apoptosis-related proteins such as procaspase-3 and poly (ADP-ribose) polymerase, and mitochondria dysfunction. Moreover, FX induced AMPK activation and AMPK inhibitor, compound C, partially reduced the protective effect of FX on mitochondria dysfunction. Consistent with AMPK activation, FX increased the protein levels of autophagic markers (LC3II and beclin-1) and the number of acridine orange stained cells, and decreased the phosphorylation of mTOR and simultaneously increased the phosphorylation of ULK1. And the inhibition of autophagy by 3-methylanine or bafilomycin A1 partially inhibited the protective effect of FX on mitochondria dysfunction.
These findings suggest that FX have the function of being a hepatic protectant against oxidative damages through the AMPK pathway for the control of autophagy.
裙带菜在传统东方医学中常被用作食品补充剂和药物。在裙带菜的主要活性成分中,岩藻黄质 (FX) 被认为是一种潜在的抗氧化剂。本研究旨在探讨裙带菜提取物 (LJE) 或 FX 对肝细胞氧化应激的影响,并阐明其整体细胞作用机制。
我们构建了一种体外模型,用花生四烯酸 (AA) + 铁处理 HepG2 细胞来刺激氧化损伤。细胞先用 LJE 或 FX 预处理 1 小时,然后用 AA + 铁孵育。在有或没有激酶抑制剂的条件下,通过细胞学检查和几种生化测定评估 LJE 或 FX 对氧化损伤和细胞机制的影响。
LJE 或 FX 预处理可有效阻止 AA + 铁处理引起的病理变化,如细胞死亡、凋亡相关蛋白如 procaspase-3 和多聚 (ADP-核糖) 聚合酶表达改变以及线粒体功能障碍。此外,FX 诱导 AMPK 激活,而 AMPK 抑制剂化合物 C 部分降低了 FX 对线粒体功能障碍的保护作用。与 AMPK 激活一致,FX 增加了自噬标记物 (LC3II 和 beclin-1) 的蛋白水平和吖啶橙染色细胞的数量,并降低了 mTOR 的磷酸化,同时增加了 ULK1 的磷酸化。自噬的抑制作用通过 3-甲基腺嘌呤或巴弗洛霉素 A1 部分抑制了 FX 对线粒体功能障碍的保护作用。
这些发现表明,FX 通过 AMPK 通路控制自噬,具有防止氧化损伤的肝保护作用。