European Molecular Biology Laboratory, EMBL Rome, Monterotondo, Italy.
Wellcome Trust Sanger Institute, Hinxton, United Kingdom.
Elife. 2018 Mar 20;7:e29312. doi: 10.7554/eLife.29312.
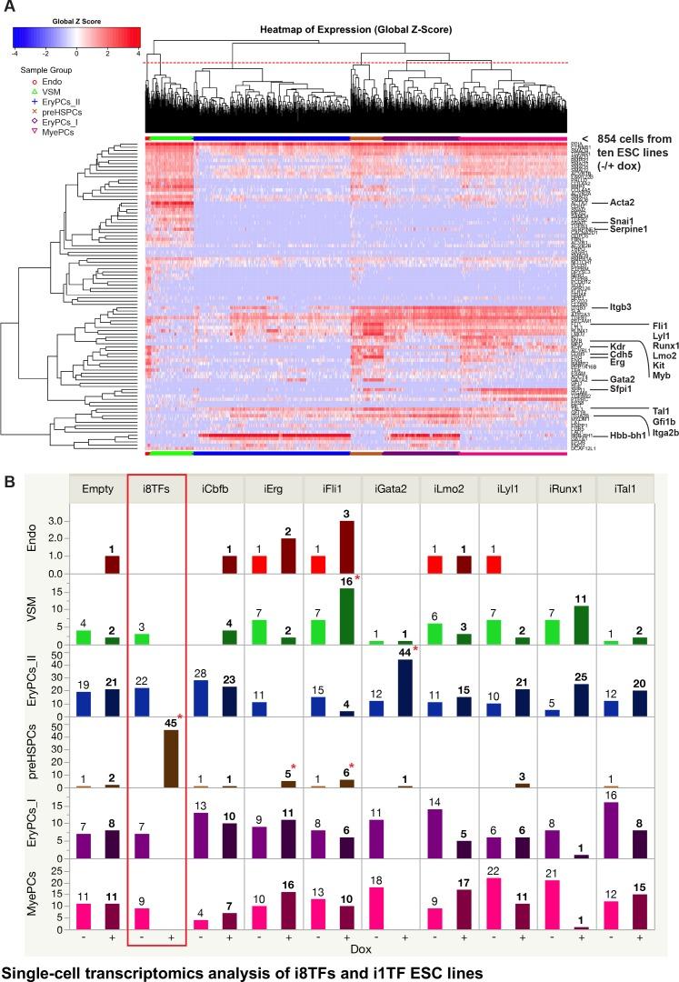
Recent advances in single-cell transcriptomics techniques have opened the door to the study of gene regulatory networks (GRNs) at the single-cell level. Here, we studied the GRNs controlling the emergence of hematopoietic stem and progenitor cells from mouse embryonic endothelium using a combination of single-cell transcriptome assays. We found that a heptad of transcription factors (Runx1, Gata2, Tal1, Fli1, Lyl1, Erg and Lmo2) is specifically co-expressed in an intermediate population expressing both endothelial and hematopoietic markers. Within the heptad, we identified two sets of factors of opposing functions: one (Erg/Fli1) promoting the endothelial cell fate, the other (Runx1/Gata2) promoting the hematopoietic fate. Surprisingly, our data suggest that even though Fli1 initially supports the endothelial cell fate, it acquires a pro-hematopoietic role when co-expressed with Runx1. This work demonstrates the power of single-cell RNA-sequencing for characterizing complex transcription factor dynamics.
单细胞转录组学技术的最新进展为在单细胞水平研究基因调控网络 (GRN) 打开了大门。在这里,我们使用单细胞转录组分析组合,研究了控制造血干细胞和祖细胞从小鼠胚胎内皮细胞出现的 GRN。我们发现,一组七转录因子(Runx1、Gata2、Tal1、Fli1、Lyl1、Erg 和 Lmo2)特异性地在同时表达内皮和造血标记物的中间群体中共同表达。在七因子中,我们鉴定了两组具有相反功能的因子:一组(Erg/Fli1)促进内皮细胞命运,另一组(Runx1/Gata2)促进造血命运。令人惊讶的是,我们的数据表明,尽管 Fli1 最初支持内皮细胞命运,但当与 Runx1 共同表达时,它获得了促造血作用。这项工作证明了单细胞 RNA 测序在描述复杂转录因子动力学方面的强大功能。