Suppr超能文献

分子和生物信息学分析鉴定出 7 个环状 RNA,参与调控人膀胱癌致癌转化和细胞增殖。

Molecular and Bioinformatics Analyses Identify 7 Circular RNAs Involved in Regulation of Oncogenic Transformation and Cell Proliferation in Human Bladder Cancer.

机构信息

Department of Urology, Beijing Luhe Hospital, Capital Medical University, Beijing, China (mainland).

Central Laboratory, Beijing Luhe Hospital, Capital Medical University, Beijing, China (mainland).

出版信息

Med Sci Monit. 2018 Mar 20;24:1654-1661. doi: 10.12659/msm.908837.

Abstract

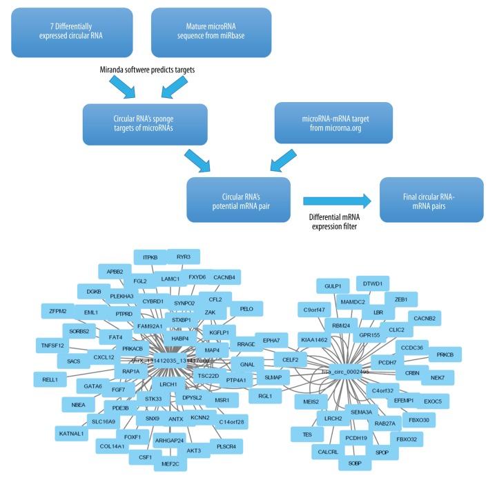
BACKGROUND Circular RNAs (circRNAs) have emerged as important regulators in carcinogenesis and metastasis. However, the knowledge of circRNAs in bladder cancer remains limited. This study aimed to investigate the role and mechanism of circRNAs in the development and progression of bladder cancer. MATERIAL AND METHODS Three pairs of bladder carcinomas (including high- and low-grade tumors) and adjacent normal tissues were collected from patients. The total RNAs were extracted from these samples and subjected to Clariom D microarray assays to detect the differentially expressed circRNAs and mRNAs. The mRNA targets for these circRNAs were predicted by miRanda in combination with stringent differential mRNA filters. The interaction network for the circRNA-mRNA pairs was generated by Cytoscape. RESULTS Among the 1038 circRNAs detected by the Clariom D microarray assay, we identified 7 significantly differentially expressed circRNAs in the tumors (fold change >2, FDR <0.05). Principal component analysis of the differential circRNAs confirmed that the tumor samples were separated from the normal samples. Hierarchical clustering analyses on these RNAs and their predicted mRNA targets showed that the majority of differentially expressed circRNAs and mRNAs had been up-regulated in the bladder tumors. KEGG signaling pathway analysis has indicated that genes involved in cell proliferation, oncogenic transformation, and metastasis are potentially regulated by these circRNAs. CONCLUSIONS The current study provides a molecular basis for further investigating the mechanisms by which circRNAs regulate bladder cancer. The clinical significance of the identified circRNAs is highlighted by their potentials as diagnostic and prognostic biomarkers for bladder cancer patients.

摘要

背景

Circular RNAs(circRNAs)已成为癌症发生和转移的重要调控因子。然而,circRNAs 在膀胱癌中的研究仍较为有限。本研究旨在探讨 circRNAs 在膀胱癌发展和进展中的作用和机制。

材料与方法

从患者中收集了 3 对膀胱癌(包括高、低级别肿瘤)和相邻正常组织。从这些样本中提取总 RNA,并进行 Clariom D 微阵列分析,以检测差异表达的 circRNAs 和 mRNAs。使用 miRanda 结合严格的差异 mRNA 筛选预测这些 circRNAs 的 mRNA 靶标。通过 Cytoscape 生成 circRNA-mRNA 对的互作网络。

结果

通过 Clariom D 微阵列检测到的 1038 个 circRNAs 中,我们在肿瘤中鉴定出了 7 个差异表达明显的 circRNAs(fold change >2,FDR <0.05)。差异 circRNAs 的主成分分析证实了肿瘤样本与正常样本的分离。对这些 RNA 及其预测的 mRNA 靶标的层次聚类分析表明,大多数差异表达的 circRNAs 和 mRNAs 在膀胱癌中上调。KEGG 信号通路分析表明,细胞增殖、致癌转化和转移相关的基因可能受到这些 circRNAs 的调控。

结论

本研究为进一步研究 circRNAs 调节膀胱癌的机制提供了分子基础。所鉴定的 circRNAs 作为膀胱癌患者的诊断和预后生物标志物具有潜在的临床意义。

https://cdn.ncbi.nlm.nih.gov/pmc/blobs/53d6/5872906/c98381e2800a/medscimonit-24-1654-g001.jpg

文献检索

告别复杂PubMed语法,用中文像聊天一样搜索,搜遍4000万医学文献。AI智能推荐,让科研检索更轻松。

立即免费搜索

文件翻译

保留排版,准确专业,支持PDF/Word/PPT等文件格式,支持 12+语言互译。

免费翻译文档

深度研究

AI帮你快速写综述,25分钟生成高质量综述,智能提取关键信息,辅助科研写作。

立即免费体验