• 文献检索
  • 文档翻译
  • 深度研究
  • 学术资讯
  • Suppr Zotero 插件Zotero 插件
  • 邀请有礼
  • 套餐&价格
  • 历史记录
应用&插件
Suppr Zotero 插件Zotero 插件浏览器插件Mac 客户端Windows 客户端微信小程序
定价
高级版会员购买积分包购买API积分包
服务
文献检索文档翻译深度研究API 文档MCP 服务
关于我们
关于 Suppr公司介绍联系我们用户协议隐私条款
关注我们

Suppr 超能文献

核心技术专利:CN118964589B侵权必究
粤ICP备2023148730 号-1Suppr @ 2026

文献检索

告别复杂PubMed语法,用中文像聊天一样搜索,搜遍4000万医学文献。AI智能推荐,让科研检索更轻松。

立即免费搜索

文件翻译

保留排版,准确专业,支持PDF/Word/PPT等文件格式,支持 12+语言互译。

免费翻译文档

深度研究

AI帮你快速写综述,25分钟生成高质量综述,智能提取关键信息,辅助科研写作。

立即免费体验

纳秒脉冲激光治疗在爆炸诱导性颅脑创伤大鼠模型中具有神经保护作用。

Nano-Pulsed Laser Therapy Is Neuroprotective in a Rat Model of Blast-Induced Neurotrauma.

机构信息

1 Department of Anesthesiology, University of Texas Medical Branch , Galveston, Texas.

2 Department of Neuroscience and Cell Biology, University of Texas Medical Branch , Galveston, Texas.

出版信息

J Neurotrauma. 2018 Jul 1;35(13):1510-1522. doi: 10.1089/neu.2017.5249. Epub 2018 Apr 30.

DOI:10.1089/neu.2017.5249
PMID:29562823
原文链接:https://pmc.ncbi.nlm.nih.gov/articles/PMC5998828/
Abstract

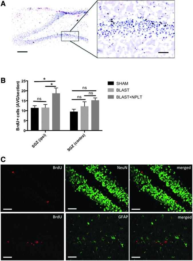
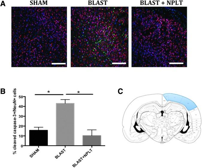
We have developed a novel, non-invasive nano-pulsed laser therapy (NPLT) system that combines the benefits of near-infrared laser light (808 nm) and ultrasound (optoacoustic) waves, which are generated with each short laser pulse within the tissue. We tested NPLT in a rat model of blast-induced neurotrauma (BINT) to determine whether transcranial application of NPLT provides neuroprotective effects. The laser pulses were applied on the intact rat head 1 h after injury using a specially developed fiber-optic system. Vestibulomotor function was assessed on post-injury days (PIDs) 1-3 on the beam balance and beam walking tasks. Cognitive function was assessed on PIDs 6-10 using a working memory Morris water maze (MWM) test. BDNF and caspase-3 messenger RNA (mRNA) expression was measured by quantitative real-time PCR (qRT-PCR) in laser-captured cortical neurons. Microglia activation and neuronal injury were assessed in brain sections by immunofluorescence using specific antibodies against CD68 and active caspase-3, respectively. In the vestibulomotor and cognitive (MWM) tests, NPLT-treated animals performed significantly better than the untreated blast group and similarly to sham animals. NPLT upregulated mRNA encoding BDNF and downregulated the pro-apoptotic protein caspase-3 in cortical neurons. Immunofluorescence demonstrated that NPLT inhibited microglia activation and reduced the number of cortical neurons expressing activated caspase-3. NPLT also increased expression of BDNF in the hippocampus and the number of proliferating progenitor cells in the dentate gyrus. Our data demonstrate a neuroprotective effect of NPLT and prompt further studies aimed to develop NPLT as a therapeutic intervention after traumatic brain injury (TBI).

摘要

我们开发了一种新型的非侵入性纳米脉冲激光治疗(NPLT)系统,该系统结合了近红外激光(808nm)和超声(光声)波的优点,这些波是通过组织内的每个短激光脉冲产生的。我们在爆炸诱导的神经创伤(BINT)大鼠模型中测试了 NPLT,以确定经颅应用 NPLT 是否提供神经保护作用。激光脉冲通过专门开发的光纤系统在损伤后 1 小时应用于完整的大鼠头部。前庭运动功能在损伤后 1-3 天(PID)在梁平衡和梁行走任务上进行评估。使用工作记忆 Morris 水迷宫(MWM)测试在 PID 6-10 上评估认知功能。通过定量实时 PCR(qRT-PCR)测量激光捕获的皮质神经元中的 BDNF 和半胱天冬酶-3 信使 RNA(mRNA)表达。使用针对 CD68 和活性半胱天冬酶-3 的特异性抗体通过免疫荧光在脑切片中评估小胶质细胞激活和神经元损伤。在前庭运动和认知(MWM)测试中,NPLT 治疗的动物表现明显优于未治疗的爆炸组,与假手术动物相似。NPLT 上调编码 BDNF 的 mRNA,并下调皮质神经元中的促凋亡蛋白半胱天冬酶-3。免疫荧光表明,NPLT 抑制小胶质细胞激活并减少表达激活的半胱天冬酶-3 的皮质神经元数量。NPLT 还增加了海马中的 BDNF 表达和齿状回中增殖祖细胞的数量。我们的数据表明 NPLT 具有神经保护作用,并促使进一步研究旨在开发 NPLT 作为创伤性脑损伤(TBI)后的治疗干预措施。

https://cdn.ncbi.nlm.nih.gov/pmc/blobs/9074/5998828/b3ca7a478c6a/fig-7.jpg
https://cdn.ncbi.nlm.nih.gov/pmc/blobs/9074/5998828/5eb22691442e/fig-1.jpg
https://cdn.ncbi.nlm.nih.gov/pmc/blobs/9074/5998828/6180ae6dad91/fig-2.jpg
https://cdn.ncbi.nlm.nih.gov/pmc/blobs/9074/5998828/ad8b4cfced48/fig-3.jpg
https://cdn.ncbi.nlm.nih.gov/pmc/blobs/9074/5998828/58e5fc38c20e/fig-4.jpg
https://cdn.ncbi.nlm.nih.gov/pmc/blobs/9074/5998828/91c946e44c77/fig-5.jpg
https://cdn.ncbi.nlm.nih.gov/pmc/blobs/9074/5998828/d82393e3a157/fig-6.jpg
https://cdn.ncbi.nlm.nih.gov/pmc/blobs/9074/5998828/b3ca7a478c6a/fig-7.jpg
https://cdn.ncbi.nlm.nih.gov/pmc/blobs/9074/5998828/5eb22691442e/fig-1.jpg
https://cdn.ncbi.nlm.nih.gov/pmc/blobs/9074/5998828/6180ae6dad91/fig-2.jpg
https://cdn.ncbi.nlm.nih.gov/pmc/blobs/9074/5998828/ad8b4cfced48/fig-3.jpg
https://cdn.ncbi.nlm.nih.gov/pmc/blobs/9074/5998828/58e5fc38c20e/fig-4.jpg
https://cdn.ncbi.nlm.nih.gov/pmc/blobs/9074/5998828/91c946e44c77/fig-5.jpg
https://cdn.ncbi.nlm.nih.gov/pmc/blobs/9074/5998828/d82393e3a157/fig-6.jpg
https://cdn.ncbi.nlm.nih.gov/pmc/blobs/9074/5998828/b3ca7a478c6a/fig-7.jpg

相似文献

1
Nano-Pulsed Laser Therapy Is Neuroprotective in a Rat Model of Blast-Induced Neurotrauma.纳秒脉冲激光治疗在爆炸诱导性颅脑创伤大鼠模型中具有神经保护作用。
J Neurotrauma. 2018 Jul 1;35(13):1510-1522. doi: 10.1089/neu.2017.5249. Epub 2018 Apr 30.
2
Non-Invasive Transcranial Nano-Pulsed Laser Therapy Ameliorates Cognitive Function and Prevents Aberrant Migration of Neural Progenitor Cells in the Hippocampus of Rats Subjected to Traumatic Brain Injury.非侵入性经颅纳秒脉冲激光治疗改善创伤性脑损伤大鼠认知功能并防止海马神经祖细胞异常迁移。
J Neurotrauma. 2020 Apr 15;37(8):1108-1123. doi: 10.1089/neu.2019.6534. Epub 2020 Jan 31.
3
Endoplasmic Reticulum Stress Modulation as a Target for Ameliorating Effects of Blast Induced Traumatic Brain Injury.内质网应激调节作为改善爆炸诱导性创伤性脑损伤的作用靶点。
J Neurotrauma. 2017 Sep;34(S1):S62-S70. doi: 10.1089/neu.2016.4680. Epub 2017 Feb 27.
4
Effects of Mild Blast Traumatic Brain Injury on Cerebral Vascular, Histopathological, and Behavioral Outcomes in Rats.轻度爆震性脑外伤对大鼠脑血管、组织病理学和行为学结果的影响。
J Neurotrauma. 2018 Jan 15;35(2):375-392. doi: 10.1089/neu.2017.5256. Epub 2017 Dec 20.
5
Neuropathology and neurobehavioral alterations in a rat model of traumatic brain injury to occupants of vehicles targeted by underbody blasts.针对车底爆炸袭击目标车辆内驾乘人员的创伤性脑损伤大鼠模型中的神经病理学和神经行为改变
Exp Neurol. 2017 Mar;289:9-20. doi: 10.1016/j.expneurol.2016.12.001. Epub 2016 Dec 5.
6
Neuroprotective effect of Da Chuanxiong Formula against cognitive and motor deficits in a rat controlled cortical impact model of traumatic brain injury.大川芎方对创伤性脑损伤大鼠皮质撞击模型认知和运动功能障碍的神经保护作用。
J Ethnopharmacol. 2018 May 10;217:11-22. doi: 10.1016/j.jep.2018.02.004. Epub 2018 Feb 6.
7
Low-level laser therapy for traumatic brain injury in mice increases brain derived neurotrophic factor (BDNF) and synaptogenesis.低强度激光疗法对小鼠创伤性脑损伤的治疗可增加脑源性神经营养因子(BDNF)并促进突触形成。
J Biophotonics. 2015 Jun;8(6):502-11. doi: 10.1002/jbio.201400069. Epub 2014 Sep 8.
8
Blast induces oxidative stress, inflammation, neuronal loss and subsequent short-term memory impairment in rats.爆炸会导致大鼠氧化应激、炎症、神经元丢失和随后的短期记忆损伤。
Neuroscience. 2013 Dec 3;253:9-20. doi: 10.1016/j.neuroscience.2013.08.037. Epub 2013 Aug 31.
9
A novel model of blast induced traumatic brain injury caused by compressed gas produced sustained cognitive deficits in rats: involvement of phosphorylation of tau at the Thr205 epitope.一种新型的由压缩气体引起的爆炸致创伤性脑损伤模型可使大鼠持续出现认知缺陷:涉及丝氨酸 205 表位的 tau 磷酸化。
Brain Res Bull. 2020 Apr;157:149-161. doi: 10.1016/j.brainresbull.2020.02.002. Epub 2020 Feb 7.
10
A novel mouse model of mild traumatic brain injury using laser-induced shock waves.激光诱导激波致轻度创伤性脑损伤的新型小鼠模型。
Neurosci Lett. 2020 Mar 16;721:134827. doi: 10.1016/j.neulet.2020.134827. Epub 2020 Feb 6.

引用本文的文献

1
Photobiomodulation improves functional recovery after mild traumatic brain injury.光生物调节可改善轻度创伤性脑损伤后的功能恢复。
Bioeng Transl Med. 2024 Oct 11;10(2):e10727. doi: 10.1002/btm2.10727. eCollection 2025 Mar.
2
Evaluation of transcriptomic changes after photobiomodulation in spinal cord injury.脊髓损伤后光生物调节作用下的转录组变化评估
Sci Rep. 2025 Jan 25;15(1):3193. doi: 10.1038/s41598-025-87300-4.
3
Unlocking the potential of photobiomodulation therapy for brain neurovascular coupling: The biological effects and medical applications.

本文引用的文献

1
Neural Stem Cell Transplantation Is Associated with Inhibition of Apoptosis, Bcl-xL Upregulation, and Recovery of Neurological Function in a Rat Model of Traumatic Brain Injury.神经干细胞移植与创伤性脑损伤大鼠模型中凋亡抑制、Bcl-xL 上调和神经功能恢复有关。
Cell Transplant. 2017 Jul;26(7):1262-1275. doi: 10.1177/0963689717715168.
2
Role of Caspase-3-Mediated Apoptosis in Chronic Caspase-3-Cleaved Tau Accumulation and Blood-Brain Barrier Damage in the Corpus Callosum after Traumatic Brain Injury in Rats.Caspase-3 介导的细胞凋亡在创伤性脑损伤后大鼠胼胝体中慢性 Caspase-3 剪切的 Tau 积累和血脑屏障损伤中的作用。
J Neurotrauma. 2018 Jan 1;35(1):157-173. doi: 10.1089/neu.2017.4999. Epub 2017 Jul 21.
3
解锁光生物调节疗法对脑-神经血管耦合的潜力:生物学效应与医学应用。
J Cereb Blood Flow Metab. 2025 May;45(5):800-830. doi: 10.1177/0271678X241311695. Epub 2025 Jan 7.
4
Transcranial photobiomodulation for brain diseases: review of animal and human studies including mechanisms and emerging trends.经颅光生物调节治疗脑部疾病:动物和人体研究综述,包括作用机制及新趋势
Neurophotonics. 2024 Jan;11(1):010601. doi: 10.1117/1.NPh.11.1.010601. Epub 2024 Feb 5.
5
The Effects of Unilateral Labyrinthectomy on Monoamine Neurotransmitters in the Medial Vestibular Nucleus of Rats.单侧迷路切除对大鼠内侧前庭核中单胺类神经递质的影响。
Biomolecules. 2023 Nov 10;13(11):1637. doi: 10.3390/biom13111637.
6
Mitophagy and Traumatic Brain Injury: Regulatory Mechanisms and Therapeutic Potentials.自噬与创伤性脑损伤:调控机制与治疗潜能
Oxid Med Cell Longev. 2023 Feb 17;2023:1649842. doi: 10.1155/2023/1649842. eCollection 2023.
7
Advances in photobiomodulation for cognitive improvement by near-infrared derived multiple strategies.近红外光衍生的多种策略在认知改善方面的光生物调节进展。
J Transl Med. 2023 Feb 22;21(1):135. doi: 10.1186/s12967-023-03988-w.
8
Photobiomodulation for the treatment of neuroinflammation: A systematic review of controlled laboratory animal studies.光生物调节疗法治疗神经炎症:对照实验动物研究的系统评价
Front Neurosci. 2022 Sep 20;16:1006031. doi: 10.3389/fnins.2022.1006031. eCollection 2022.
9
Transcranial Laser Therapy Does Not Improve Cognitive and Post-Traumatic Stress Disorder-Related Behavioral Traits in Rats Exposed to Repetitive Low-Level Blast Injury.经颅激光疗法不能改善遭受重复性低强度爆炸伤的大鼠的认知和创伤后应激障碍相关行为特征。
Neurotrauma Rep. 2021 Dec 2;2(1):548-563. doi: 10.1089/neur.2021.0005. eCollection 2021.
10
The Role of BDNF in Experimental and Clinical Traumatic Brain Injury.脑源性神经营养因子在实验性和临床创伤性脑损伤中的作用
Int J Mol Sci. 2021 Mar 30;22(7):3582. doi: 10.3390/ijms22073582.
Therapeutic potential of brain-derived neurotrophic factor (BDNF) and a small molecular mimics of BDNF for traumatic brain injury.
脑源性神经营养因子(BDNF)及其小分子模拟物对创伤性脑损伤的治疗潜力。
Neural Regen Res. 2017 Jan;12(1):7-12. doi: 10.4103/1673-5374.198964.
4
BDNF gene delivery mediated by neuron-targeted nanoparticles is neuroprotective in peripheral nerve injury.神经元靶向纳米颗粒介导的 BDNF 基因传递对周围神经损伤具有神经保护作用。
Biomaterials. 2017 Mar;121:83-96. doi: 10.1016/j.biomaterials.2016.12.025. Epub 2016 Dec 24.
5
Transcranial Low-Level Laser (Light) Therapy for Brain Injury.经颅低强度激光(光)疗法治疗脑损伤
Photomed Laser Surg. 2016 Dec;34(12):587-598. doi: 10.1089/pho.2015.4051.
6
Shining light on the head: Photobiomodulation for brain disorders.头部光照:用于脑部疾病的光生物调节疗法
BBA Clin. 2016 Oct 1;6:113-124. doi: 10.1016/j.bbacli.2016.09.002. eCollection 2016 Dec.
7
Persistent Behavioral Deficits in Rats after Parasagittal Fluid Percussion Injury.矢状窦旁流体冲击伤后大鼠的持续性行为缺陷
J Neurotrauma. 2017 Mar 1;34(5):1086-1096. doi: 10.1089/neu.2016.4616. Epub 2016 Oct 18.
8
Preserved neurogenesis in non-demented individuals with AD neuropathology.AD 病理学患者中非痴呆个体的神经发生保存。
Sci Rep. 2016 Jun 14;6:27812. doi: 10.1038/srep27812.
9
Dual activities of the anti-cancer drug candidate PBI-05204 provide neuroprotection in brain slice models for neurodegenerative diseases and stroke.抗癌候选药物PBI-05204的双重活性在神经退行性疾病和中风的脑片模型中提供神经保护作用。
Sci Rep. 2016 May 12;6:25626. doi: 10.1038/srep25626.
10
Prognostic Indicators of Persistent Post-Concussive Symptoms after Deployment-Related Mild Traumatic Brain Injury: A Prospective Longitudinal Study in U.S. Army Soldiers.与部署相关的轻度创伤性脑损伤后持续性脑震荡后症状的预后指标:美国陆军士兵的一项前瞻性纵向研究。
J Neurotrauma. 2016 Dec 1;33(23):2125-2132. doi: 10.1089/neu.2015.4320. Epub 2016 Apr 8.