Suppr超能文献

烟碱型乙酰胆碱受体激动剂抑制周围巨噬细胞可抑制周围神经损伤小鼠脊髓小胶质细胞的激活和神经病理性疼痛。

Inhibition of peripheral macrophages by nicotinic acetylcholine receptor agonists suppresses spinal microglial activation and neuropathic pain in mice with peripheral nerve injury.

机构信息

Department of Pharmacology, Wakayama Medical University, 811-1 Kimiidera, Wakayama city, Wakayama, 641-0012, Japan.

出版信息

J Neuroinflammation. 2018 Mar 27;15(1):96. doi: 10.1186/s12974-018-1133-5.

Abstract

BACKGROUND

Neuro-immune interaction underlies chronic neuroinflammation and aberrant sensory processing resulting in neuropathic pain. Despite the pathological significance of both neuroinflammation-driven peripheral sensitization and spinal sensitization, the functional relationship between these two distinct events has not been understood.

METHODS

In this study, we determined whether inhibition of inflammatory macrophages by administration of α4β2 nicotinic acetylcholine receptor (nAChR) agonists improves neuropathic pain and affects microglial activation in the spinal dorsal horn (SDH) in mice following partial sciatic nerve ligation (PSL). Expression levels of neuroinflammatory molecules were evaluated by RT-qPCR and immunohistochemistry, and PSL-induced mechanical allodynia was defined by the von Frey test.

RESULTS

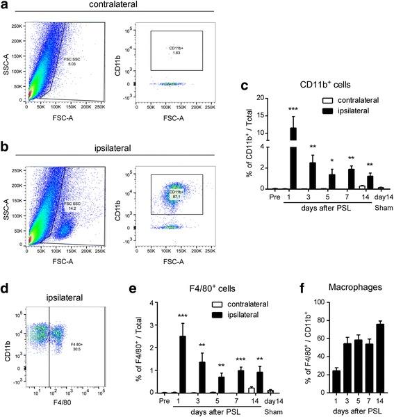
Flow cytometry revealed that CD11b F4/80 macrophages were accumulated in the injured sciatic nerve (SCN) after PSL. TC-2559, a full agonist for α4β2 nAChR, suppressed the upregulation of interleukin-1β (IL-1β) in the injured SCN after PSL and attenuated lipopolysaccharide-induced upregulation of IL-1β in cultured macrophages. Systemic (subcutaneous, s.c.) administration of TC-2559 during either the early (days 0-3) or middle/late (days 7-10) phase of PSL improved mechanical allodynia. Moreover, local (perineural, p.n.) administration of TC-2559 and sazetidine A, a partial agonist for α4β2 nAChR, during either the early or middle phase of PSL improved mechanical allodynia. However, p.n. administration of sazetidine A during the late (days 21-24) phase did not show the attenuating effect, whereas p.n. administration of TC-2559 during this phase relieved mechanical allodynia. Most importantly, p.n. administration of TC-2559 significantly suppressed morphological activation of Iba1 microglia and decreased the upregulation of inflammatory microglia-dominant molecules, such as CD68, interferon regulatory factor 5, and IL-1β in the SDH after PSL.

CONCLUSION

These findings support the notion that pharmacological inhibition of inflammatory macrophages using an α4β2 nAChR agonist exhibit a wide therapeutic window on neuropathic pain after nerve injury, and it could be nominated as a novel pharmacotherapy to relieve intractable pain.

摘要

背景

神经免疫相互作用是导致慢性神经炎症和异常感觉处理从而引发神经性疼痛的基础。尽管神经炎症驱动的外周致敏和脊髓致敏都具有病理意义,但这两种截然不同的事件之间的功能关系尚未得到理解。

方法

在这项研究中,我们通过给予α4β2 烟碱型乙酰胆碱受体(nAChR)激动剂来抑制炎症性巨噬细胞,以确定其是否可以改善神经性疼痛,并影响小鼠坐骨神经部分结扎(PSL)后脊髓背角(SDH)中的小胶质细胞激活。通过 RT-qPCR 和免疫组织化学评估神经炎症分子的表达水平,通过 von Frey 试验定义 PSL 引起的机械性痛觉过敏。

结果

流式细胞术显示,PSL 后 CD11b F4/80 巨噬细胞在受损的坐骨神经(SCN)中积聚。TC-2559 是 α4β2 nAChR 的完全激动剂,可抑制 PSL 后受损 SCN 中白细胞介素-1β(IL-1β)的上调,并抑制培养的巨噬细胞中脂多糖诱导的 IL-1β的上调。在 PSL 的早期(第 0-3 天)或中晚期(第 7-10 天)期间,全身(皮下,s.c.)给予 TC-2559 可改善机械性痛觉过敏。此外,在 PSL 的早期或中晚期期间,局部(神经周,p.n.)给予 TC-2559 和 sazetidine A(α4β2 nAChR 的部分激动剂)均可改善机械性痛觉过敏。然而,在晚期(第 21-24 天)期间,p.n.给予 sazetidine A 并未显示出缓解作用,而在该阶段 p.n.给予 TC-2559 则可缓解机械性痛觉过敏。最重要的是,p.n.给予 TC-2559 可显著抑制 Iba1 小胶质细胞的形态激活,并降低 SDH 中炎症性小胶质细胞主导分子(如 CD68、干扰素调节因子 5 和 IL-1β)的上调。

结论

这些发现支持了这样一种观点,即使用α4β2 nAChR 激动剂抑制炎症性巨噬细胞具有治疗神经损伤后神经性疼痛的广泛治疗窗口,可作为缓解难治性疼痛的新型药物治疗方法。

https://cdn.ncbi.nlm.nih.gov/pmc/blobs/6e57/5872578/e83386cd8a92/12974_2018_1133_Fig1_HTML.jpg

文献检索

告别复杂PubMed语法,用中文像聊天一样搜索,搜遍4000万医学文献。AI智能推荐,让科研检索更轻松。

立即免费搜索

文件翻译

保留排版,准确专业,支持PDF/Word/PPT等文件格式,支持 12+语言互译。

免费翻译文档

深度研究

AI帮你快速写综述,25分钟生成高质量综述,智能提取关键信息,辅助科研写作。

立即免费体验