Department of Plant Molecular Genetics, Centro Nacional de Biotecnología, Consejo Superior de Investigaciones Científicas, Madrid, Spain.
Dipartimento di Scienze Chimiche, Università di Napoli Federico II, Complesso Universitario Monte Sant'Angelo, Napoli, Italy.
J Exp Bot. 2018 May 25;69(12):3095-3102. doi: 10.1093/jxb/ery114.
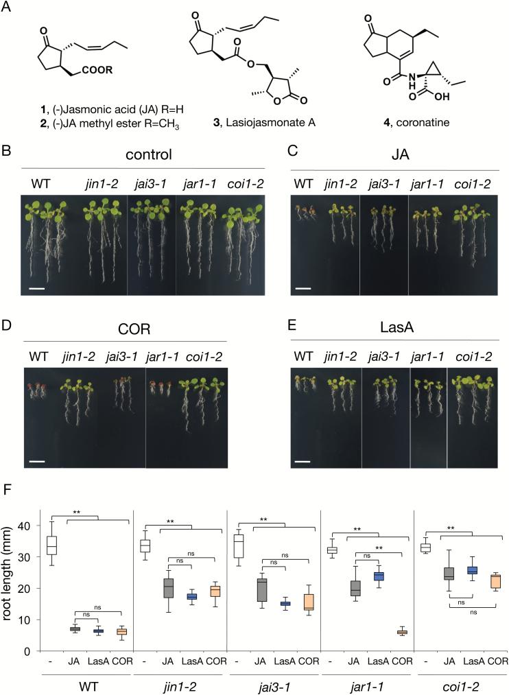
Jasmonates are signaling compounds that regulate plant responses to stress. Jasmonic acid (JA) is the direct precursor of the bioactive plant hormone JA-isoleucine (JA-Ile), the ligand of the CORONATINE INSENSITIVE 1-jasmonate ZIM-domain (COI1-JAZ) co-receptor complex. JA, its methyl ester, and three furanonyl esters were recently isolated from the grapevine pathogen Lasiodiplodia mediterranea. The JA ester lasiojasmonate A (LasA) is the first reported naturally occurring JA-furanone, and its mode of action has not yet been elucidated. Here, we show that LasA activates many JA-regulated responses in planta, including protein degradation, gene expression, and physiological processes. These in vivo effects require LasA conversion into JA, formation of JA-Ile, and its recognition by the plant JA-Ile perception complex. These findings suggest a mode of action of the natural fungal LasA as an inactive JA pool that can be transformed into the bioactive JA-Ile form. We propose that fungal production of JA derivates such as LasA occurs at late infection stages to induce plant JA responses such as cell death, and can facilitate fungal infection.
茉莉酸是一种信号化合物,调节植物对胁迫的反应。茉莉酸(JA)是生物活性植物激素茉莉酸异亮氨酸(JA-Ile)的直接前体,是 CORONATINE INSENSITIVE 1-茉莉酸 ZIM 结构域(COI1-JAZ)共受体复合物的配体。最近从葡萄病原体 Lasiodiplodia mediterranea 中分离出 JA、其甲酯和三种呋喃酰基酯。JA 酯 lasiojasmonate A(LasA)是第一个报道的天然存在的 JA-呋喃酮,其作用模式尚未阐明。在这里,我们表明 LasA 在体内激活许多 JA 调节的反应,包括蛋白质降解、基因表达和生理过程。这些体内效应需要 LasA 转化为 JA、形成 JA-Ile 并被植物 JA-Ile 感知复合物识别。这些发现表明天然真菌 LasA 的作用模式是一种无活性的 JA 库,可转化为生物活性的 JA-Ile 形式。我们提出,真菌产生 JA 衍生物,如 LasA,发生在晚期感染阶段,以诱导植物 JA 反应,如细胞死亡,并可以促进真菌感染。