Suppr超能文献

多囊卵巢综合征大鼠卵巢组织中多不饱和脂肪酸代谢的改变。

Alterations of polyunsaturated fatty acid metabolism in ovarian tissues of polycystic ovary syndrome rats.

机构信息

Department of Endocrinology and Metabolism, RenJi Hospital, School of Medicine, Shanghai JiaoTong University, Shanghai, China.

Key Laboratory of Food Safety Research, Institute for Nutritional Sciences, Shanghai Institutes for Biological Sciences, Chinese Academy of Sciences, Shanghai, China.

出版信息

J Cell Mol Med. 2018 Jul;22(7):3388-3396. doi: 10.1111/jcmm.13614. Epub 2018 Mar 30.

Abstract

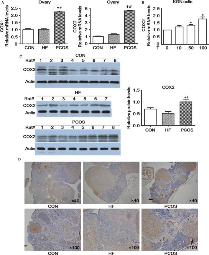
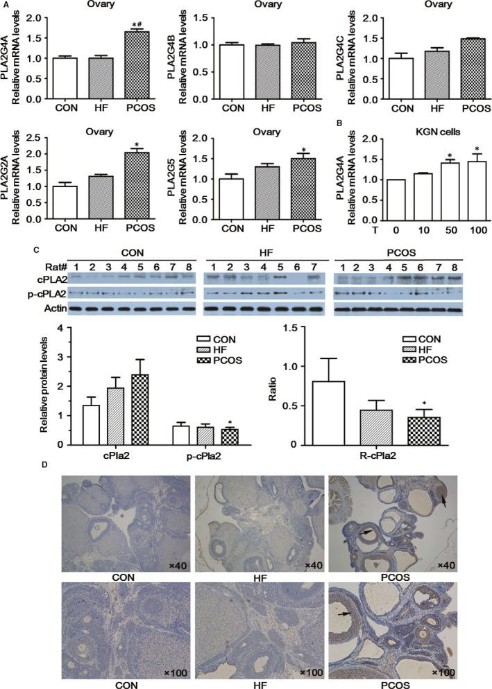
The metabolism of polyunsaturated fatty acids (PUFAs) remains poorly characterized in ovarian tissues of patients with polycystic ovary syndrome (PCOS). This study aimed to explore alterations in the levels of PUFAs and their metabolites in serum and ovarian tissues in a PCOS rat model treated with a high-fat diet and andronate. Levels of PUFAs and their metabolites were measured using gas/liquid chromatography-mass spectrometry after the establishment of a PCOS rat model. Only 3 kinds of PUFAs [linoleic acid, arachidonic acid (AA) and docosahexaenoic acid] were detected in both the circulation and ovarian tissues of the rats, and their concentrations were lower in ovarian tissues than in serum. Moreover, significant differences in the ovarian levels of AA were observed between control, high-fat diet-fed and PCOS rats. The levels of prostaglandins, AA metabolites via the cyclooxygenase (COX) pathway, in ovarian tissues of the PCOS group were significantly increased compared to those in the controls. Further studies on the mechanism underlying this phenomenon showed a correlation between decreased expression of phosphorylated cytosolic phospholipase A2 (p-cPLA2) and increased mRNA and protein expression of COX2, potentially leading to a deeper understanding of altered AA and prostaglandin levels in ovarian tissues of PCOS rats.

摘要

多不饱和脂肪酸(PUFAs)在多囊卵巢综合征(PCOS)患者的卵巢组织中的代谢仍未得到很好的描述。本研究旨在通过高脂肪饮食和雄激素治疗的 PCOS 大鼠模型,探索血清和卵巢组织中 PUFAs 及其代谢物水平的变化。在建立 PCOS 大鼠模型后,使用气相/液相色谱-质谱法测量 PUFAs 及其代谢物的水平。在大鼠的循环和卵巢组织中仅检测到 3 种 PUFAs [亚油酸、花生四烯酸(AA)和二十二碳六烯酸],其浓度在卵巢组织中低于血清。此外,在对照组、高脂肪饮食喂养组和 PCOS 大鼠组之间,AA 在卵巢组织中的水平存在显著差异。与对照组相比,PCOS 组卵巢组织中环氧化酶(COX)途径 AA 代谢物前列腺素的水平显著增加。进一步研究这种现象的机制表明,磷酸化胞质型 PLA2(p-cPLA2)表达减少与 COX2 的 mRNA 和蛋白表达增加之间存在相关性,这可能有助于深入了解 PCOS 大鼠卵巢组织中 AA 和前列腺素水平的改变。

https://cdn.ncbi.nlm.nih.gov/pmc/blobs/c0b4/6010729/ad1bb865e944/JCMM-22-3388-g001.jpg

文献AI研究员

20分钟写一篇综述,助力文献阅读效率提升50倍。

立即体验

用中文搜PubMed

大模型驱动的PubMed中文搜索引擎

马上搜索

文档翻译

学术文献翻译模型,支持多种主流文档格式。

立即体验