• 文献检索
  • 文档翻译
  • 深度研究
  • 学术资讯
  • Suppr Zotero 插件Zotero 插件
  • 邀请有礼
  • 套餐&价格
  • 历史记录
应用&插件
Suppr Zotero 插件Zotero 插件浏览器插件Mac 客户端Windows 客户端微信小程序
定价
高级版会员购买积分包购买API积分包
服务
文献检索文档翻译深度研究API 文档MCP 服务
关于我们
关于 Suppr公司介绍联系我们用户协议隐私条款
关注我们

Suppr 超能文献

核心技术专利:CN118964589B侵权必究
粤ICP备2023148730 号-1Suppr @ 2026

文献检索

告别复杂PubMed语法,用中文像聊天一样搜索,搜遍4000万医学文献。AI智能推荐,让科研检索更轻松。

立即免费搜索

文件翻译

保留排版,准确专业,支持PDF/Word/PPT等文件格式,支持 12+语言互译。

免费翻译文档

深度研究

AI帮你快速写综述,25分钟生成高质量综述,智能提取关键信息,辅助科研写作。

立即免费体验

Theta 振荡在持续注意力期间组织高级视觉丘脑的尖峰活动。

Theta Oscillations Organize Spiking Activity in Higher-Order Visual Thalamus during Sustained Attention.

机构信息

Department of Psychiatry, University of North Carolina at Chapel Hill, Chapel Hill, NC 27599.

Neuroscience Center, University of North Carolina at Chapel Hill, Chapel Hill, NC 27599.

出版信息

eNeuro. 2018 Apr 3;5(1). doi: 10.1523/ENEURO.0384-17.2018. eCollection 2018 Jan-Feb.

DOI:10.1523/ENEURO.0384-17.2018
PMID:29619407
原文链接:https://pmc.ncbi.nlm.nih.gov/articles/PMC5881415/
Abstract

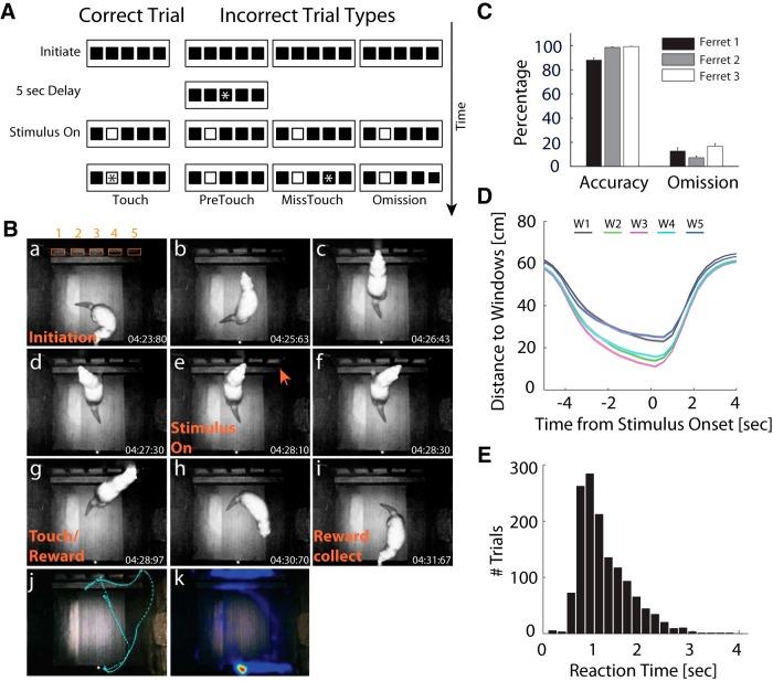
Higher-order visual thalamus plays a fundamental but poorly understood role in attention-demanding tasks. To investigate how neuronal dynamics in higher-order visual thalamus are modulated by sustained attention, we performed multichannel electrophysiological recordings in the lateral posterior-pulvinar complex (LP/pulvinar) in the ferret (). We recorded single unit activity and local field potential (LFP) during the performance of the five-choice serial reaction time task (5-CSRTT), which is used in both humans and animals as an assay of sustained attention. We found that half of the units exhibited an increasing firing rate during the delay period before stimulus onset (attention-modulated units). In contrast, the non-attention-modulated units responded to the stimulus, but not during the delay period. Spike-field coherence (SFC) of only the attention-modulated neurons significantly increased from the start of the delay period until screen touch, predominantly in the θ frequency band. In addition, θ power and θ/γ phase amplitude coupling (PAC) were elevated throughout the delay period. Our findings suggest that the θ oscillation plays a central role in orchestrating thalamic signaling during sustained attention.

摘要

高级视丘在需要注意力的任务中起着基本但尚未被充分理解的作用。为了研究高级视丘神经元动力学如何被持续注意力调节,我们在雪貂的外侧后丘脑-丘脑下核复合体(LP/pulvinar)中进行了多通道电生理记录()。我们在执行五选择连续反应时间任务(5-CSRTT)期间记录了单个神经元活动和局部场电位(LFP),该任务在人类和动物中都被用作持续注意力的测定。我们发现,有一半的神经元在刺激前的延迟期表现出递增的放电率(注意力调节的神经元)。相比之下,非注意力调节的神经元对刺激有反应,但不在延迟期内。只有注意力调节的神经元的尖峰-场相干(SFC)从延迟期开始显著增加,直到屏幕触摸,主要是在θ频带。此外,θ功率和θ/γ相位幅度耦合(PAC)在整个延迟期都升高。我们的发现表明,θ振荡在持续注意力期间协调丘脑信号传递中起着核心作用。

https://cdn.ncbi.nlm.nih.gov/pmc/blobs/56a4/5881415/ab505a788940/enu0011825680004.jpg
https://cdn.ncbi.nlm.nih.gov/pmc/blobs/56a4/5881415/bf4ee0911f17/enu0011825680001.jpg
https://cdn.ncbi.nlm.nih.gov/pmc/blobs/56a4/5881415/2a9f0244af5b/enu0011825680002.jpg
https://cdn.ncbi.nlm.nih.gov/pmc/blobs/56a4/5881415/82ed046ffcea/enu0011825680003.jpg
https://cdn.ncbi.nlm.nih.gov/pmc/blobs/56a4/5881415/ab505a788940/enu0011825680004.jpg
https://cdn.ncbi.nlm.nih.gov/pmc/blobs/56a4/5881415/bf4ee0911f17/enu0011825680001.jpg
https://cdn.ncbi.nlm.nih.gov/pmc/blobs/56a4/5881415/2a9f0244af5b/enu0011825680002.jpg
https://cdn.ncbi.nlm.nih.gov/pmc/blobs/56a4/5881415/82ed046ffcea/enu0011825680003.jpg
https://cdn.ncbi.nlm.nih.gov/pmc/blobs/56a4/5881415/ab505a788940/enu0011825680004.jpg

相似文献

1
Theta Oscillations Organize Spiking Activity in Higher-Order Visual Thalamus during Sustained Attention.Theta 振荡在持续注意力期间组织高级视觉丘脑的尖峰活动。
eNeuro. 2018 Apr 3;5(1). doi: 10.1523/ENEURO.0384-17.2018. eCollection 2018 Jan-Feb.
2
Oscillatory Dynamics in the Frontoparietal Attention Network during Sustained Attention in the Ferret.雪貂持续注意力集中期间额顶叶注意力网络中的振荡动力学
Cell Rep. 2016 Sep 13;16(11):2864-2874. doi: 10.1016/j.celrep.2016.08.055.
3
Single neuron activity and theta modulation in the posterior parietal cortex in a visuospatial attention task.视觉空间注意任务中后顶叶皮层的单神经元活动与θ调制
Hippocampus. 2017 Mar;27(3):263-273. doi: 10.1002/hipo.22691. Epub 2017 Feb 2.
4
Theta-frequency phase-locking of single anterior cingulate cortex neurons and synchronization with the medial thalamus are modulated by visceral noxious stimulation in rats.大鼠内脏伤害性刺激可调节前扣带回皮层单个神经元的θ频率锁相及与内侧丘脑的同步化。
Neuroscience. 2015 Jul 9;298:200-10. doi: 10.1016/j.neuroscience.2015.04.024. Epub 2015 Apr 18.
5
Oscillatory entrainment of thalamic neurons by theta rhythm in freely moving rats.在自由活动的大鼠中,丘脑神经元被θ节律的震荡所诱发。
J Neurophysiol. 2011 Jan;105(1):4-17. doi: 10.1152/jn.00771.2010. Epub 2010 Oct 20.
6
Early Development of Network Oscillations in the Ferret Visual Cortex.雪貂视觉皮层中网络震荡的早期发育。
Sci Rep. 2017 Dec 19;7(1):17766. doi: 10.1038/s41598-017-17502-y.
7
Structural and functional connectivity between the lateral posterior-pulvinar complex and primary visual cortex in the ferret.雪貂外侧后丘脑-丘脑枕复合体与初级视觉皮层之间的结构和功能连接
Eur J Neurosci. 2016 Jan;43(2):230-44. doi: 10.1111/ejn.13116. Epub 2016 Jan 4.
8
Effects of nicotine stimulation on spikes, theta frequency oscillations, and spike-theta oscillation relationship in rat medial septum diagonal band Broca slices.尼古丁刺激对大鼠中隔斜角带 Broca 切片中尖峰、θ 频率振荡和尖峰-θ 振荡关系的影响。
Acta Pharmacol Sin. 2013 Apr;34(4):464-72. doi: 10.1038/aps.2012.180. Epub 2013 Mar 11.
9
Functional Dissociation of θ Oscillations in the Frontal and Visual Cortices and Their Long-Range Network during Sustained Attention.在持续注意力期间,额叶和视觉皮层中的θ 振荡及其长程网络的功能分离。
eNeuro. 2019 Nov 15;6(6). doi: 10.1523/ENEURO.0248-19.2019. Print 2019 Nov/Dec.
10
Theta-Gamma Coding Meets Communication-through-Coherence: Neuronal Oscillatory Multiplexing Theories Reconciled.θ-γ编码与通过相干性进行通信:调和神经元振荡复用理论。
PLoS Comput Biol. 2016 Oct 14;12(10):e1005162. doi: 10.1371/journal.pcbi.1005162. eCollection 2016 Oct.

引用本文的文献

1
Visual experience induces 4-8 Hz synchrony between V1 and higher-order visual areas.视觉体验会在 V1 和更高阶的视觉区域之间诱导出 4-8Hz 的同步。
Cell Rep. 2023 Dec 26;42(12):113482. doi: 10.1016/j.celrep.2023.113482. Epub 2023 Nov 22.
2
Dissection of neuronal circuits underlying sustained attention with the five-choice serial reaction time task.解析与持续注意力相关的神经元回路:基于五选择序列反应时任务。
Neurosci Biobehav Rev. 2023 Sep;152:105306. doi: 10.1016/j.neubiorev.2023.105306. Epub 2023 Jul 5.
3
Music and Visual Art Training Increase Auditory-Evoked Theta Oscillations in Older Adults.

本文引用的文献

1
Arousal dependent modulation of thalamo-cortical functional interaction.觉醒依赖的丘脑-皮层功能相互作用的调制。
Nat Commun. 2018 Jun 25;9(1):2455. doi: 10.1038/s41467-018-04785-6.
2
Anterior Thalamic High Frequency Band Activity Is Coupled with Theta Oscillations at Rest.丘脑前高频带活动在静息状态下与θ振荡耦合。
Front Hum Neurosci. 2017 Jul 20;11:358. doi: 10.3389/fnhum.2017.00358. eCollection 2017.
3
Thalamic amplification of cortical connectivity sustains attentional control.丘脑对皮质连接的放大作用维持注意力控制。
音乐和视觉艺术训练可增强老年人听觉诱发的theta振荡。
Brain Sci. 2022 Sep 27;12(10):1300. doi: 10.3390/brainsci12101300.
4
Engagement and Arousal effects in predicting the increase of cognitive functioning following a neuromodulation program.参与度和唤醒度对预测神经调节方案后认知功能提高的影响。
Acta Biomed. 2022 Jul 1;93(3):e2022248. doi: 10.23750/abm.v93i3.13145.
5
Assessment of Attentional Processes in Patients with Anxiety-Depressive Disorders Using Virtual Reality.使用虚拟现实技术评估焦虑抑郁障碍患者的注意力过程
J Pers Med. 2021 Dec 9;11(12):1341. doi: 10.3390/jpm11121341.
6
Corticothalamic Projections Gate Alpha Rhythms in the Pulvinar.皮质丘脑投射调控丘脑枕核的α节律。
Front Cell Neurosci. 2021 Dec 6;15:787170. doi: 10.3389/fncel.2021.787170. eCollection 2021.
7
Corticothalamic Pathways From Layer 5: Emerging Roles in Computation and Pathology.皮层丘脑通路来自第 5 层:在计算和病理学中的新兴作用。
Front Neural Circuits. 2021 Sep 9;15:730211. doi: 10.3389/fncir.2021.730211. eCollection 2021.
8
Functional Dissociation of θ Oscillations in the Frontal and Visual Cortices and Their Long-Range Network during Sustained Attention.在持续注意力期间,额叶和视觉皮层中的θ 振荡及其长程网络的功能分离。
eNeuro. 2019 Nov 15;6(6). doi: 10.1523/ENEURO.0248-19.2019. Print 2019 Nov/Dec.
9
Altered Primary Motor Cortex Neuronal Activity in a Rat Model of Harmaline-Induced Tremor During Thalamic Deep Brain Stimulation.在丘脑深部脑刺激期间,harmaline诱导的震颤大鼠模型中初级运动皮层神经元活动的改变
Front Cell Neurosci. 2019 Oct 15;13:448. doi: 10.3389/fncel.2019.00448. eCollection 2019.
10
Neural entrainment and network resonance in support of top-down guided attention.支持自上而下引导注意的神经同步和网络共振。
Curr Opin Psychol. 2019 Oct;29:82-89. doi: 10.1016/j.copsyc.2018.12.016. Epub 2019 Jan 2.
Nature. 2017 May 11;545(7653):219-223. doi: 10.1038/nature22073. Epub 2017 May 3.
4
Oscillatory Dynamics in the Frontoparietal Attention Network during Sustained Attention in the Ferret.雪貂持续注意力集中期间额顶叶注意力网络中的振荡动力学
Cell Rep. 2016 Sep 13;16(11):2864-2874. doi: 10.1016/j.celrep.2016.08.055.
5
Resting state network topology of the ferret brain.雪貂大脑的静息态网络拓扑结构。
Neuroimage. 2016 Dec;143:70-81. doi: 10.1016/j.neuroimage.2016.09.003. Epub 2016 Sep 2.
6
Dorso-Lateral Frontal Cortex of the Ferret Encodes Perceptual Difficulty during Visual Discrimination.雪貂的背外侧前额叶皮层在视觉辨别过程中编码感知难度。
Sci Rep. 2016 Mar 30;6:23568. doi: 10.1038/srep23568.
7
Pulvinar-Cortex Interactions in Vision and Attention.视觉与注意力中的丘脑枕-皮质相互作用
Neuron. 2016 Jan 6;89(1):209-20. doi: 10.1016/j.neuron.2015.11.034.
8
Structural and functional connectivity between the lateral posterior-pulvinar complex and primary visual cortex in the ferret.雪貂外侧后丘脑-丘脑枕复合体与初级视觉皮层之间的结构和功能连接
Eur J Neurosci. 2016 Jan;43(2):230-44. doi: 10.1111/ejn.13116. Epub 2016 Jan 4.
9
Thalamic control of sensory selection in divided attention.丘脑在注意力分散时对感觉选择的控制
Nature. 2015 Oct 29;526(7575):705-9. doi: 10.1038/nature15398. Epub 2015 Oct 21.
10
Thalamic theta phase alignment predicts human memory formation and anterior thalamic cross-frequency coupling.丘脑θ相位对齐预测人类记忆形成和前丘脑交叉频率耦合。
Elife. 2015 May 20;4:e07578. doi: 10.7554/eLife.07578.