• 文献检索
  • 文档翻译
  • 深度研究
  • 学术资讯
  • Suppr Zotero 插件Zotero 插件
  • 邀请有礼
  • 套餐&价格
  • 历史记录
应用&插件
Suppr Zotero 插件Zotero 插件浏览器插件Mac 客户端Windows 客户端微信小程序
定价
高级版会员购买积分包购买API积分包
服务
文献检索文档翻译深度研究API 文档MCP 服务
关于我们
关于 Suppr公司介绍联系我们用户协议隐私条款
关注我们

Suppr 超能文献

核心技术专利:CN118964589B侵权必究
粤ICP备2023148730 号-1Suppr @ 2026

文献检索

告别复杂PubMed语法,用中文像聊天一样搜索,搜遍4000万医学文献。AI智能推荐,让科研检索更轻松。

立即免费搜索

文件翻译

保留排版,准确专业,支持PDF/Word/PPT等文件格式,支持 12+语言互译。

免费翻译文档

深度研究

AI帮你快速写综述,25分钟生成高质量综述,智能提取关键信息,辅助科研写作。

立即免费体验

利用启发式方法和 GIS 提高伊朗胡齐斯坦省(西南部)农村卫生所的分布

Improving the Distribution of Rural Health Houses Using Elicitation and GIS in Khuzestan Province (the Southwest of Iran).

机构信息

Department of Health Information Technology, Paramedical School, Kermanshah University of Medical Sciences, Kermanshah, Iran.

Social Determinants of Health Research Center, Department of Health Information Technology, School of Allied Medical Sciences, Semnan University of Medical Sciences, Semnan, Iran.

出版信息

Int J Health Policy Manag. 2018 Apr 1;7(4):336-344. doi: 10.15171/ijhpm.2017.101.

DOI:10.15171/ijhpm.2017.101
PMID:29626401
原文链接:https://pmc.ncbi.nlm.nih.gov/articles/PMC5949224/
Abstract

BACKGROUND

Rural health houses constitute a major provider of some primary health services in the villages of Iran. Given the challenges of providing health services in rural areas, health houses should be established based on the criteria of health network systems (HNSs). The value of these criteria and their precedence over others have not yet been thoroughly investigated. The present study was conducted to propose a model for improving the distribution of rural health houses in HNSs.

METHODS

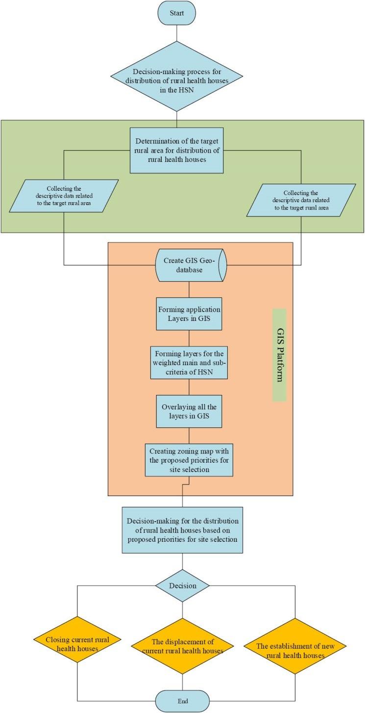
The present applied study was conducted in Khuzestan province in the southwest of Iran in 2014-2016. First, the descriptive and spatial data required were collected and entered into ArcGIS after modifications, and the Geodatabase was then created. Based on the criteria of the HNS and according to experts' opinions, the main criteria and the sub-criteria for an optimal site selection were determined. To determine the criteria's coefficient of importance (ie, their weight), the main criteria and the sub-criteria were compared in pairs according to experts' opinions. The results of the pairwise comparisons were entered into Expert Choice and the weight of the main criteria and the sub-criteria were determined using the analytic hierarchy process (AHP). The application layers were then formed in geographic information system (GIS). A model was ultimately proposed in the GIS for the optimal distribution of rural health houses by overlaying the weighting layers and the other layers related to villages and rural health houses.

RESULTS

Based on the experts' opinions, six criteria were determined as the main criteria for an optimal site selection for rural health houses, including welfare infrastructures, population, dispersion, accessibility, corresponding routes, distance to the rural health center and the absence of natural barriers to accessibility. Of the main criteria proposed, the highest weight was given to "population" (0.506). The priorities suggested in the proposed model for establishing rural health houses are presented within five zoning levels -from excellent to very poor.

CONCLUSION

The results of the study showed that the proposed model can help provide a better picture of the distribution of rural health houses. The GIS is recommended to be used as a means of making the HNS more efficient.

摘要

背景

农村卫生所是伊朗农村地区提供部分初级卫生服务的主要机构。鉴于农村地区提供卫生服务的挑战,卫生所的建立应基于卫生网络系统(HNS)的标准。这些标准的价值及其优先顺序尚未得到彻底研究。本研究旨在提出一种改进 HNS 中农村卫生所分布的模型。

方法

本应用研究于 2014 年至 2016 年在伊朗西南部胡齐斯坦省进行。首先,收集并修改后输入 ArcGIS 的描述性和空间数据,并创建地理数据库。然后根据 HNS 的标准,并根据专家意见,确定了最佳选址的主要标准和子标准。为了确定标准的重要性系数(即权重),根据专家意见对主要标准和子标准进行了成对比较。成对比较的结果输入到专家选择中,并使用层次分析法(AHP)确定主要标准和子标准的权重。然后在地理信息系统(GIS)中形成应用层。最后,通过叠加加权层和与村庄和农村卫生所相关的其他层,在 GIS 中提出了农村卫生所最佳分布的模型。

结果

根据专家意见,确定了六个标准作为农村卫生所最佳选址的主要标准,包括福利基础设施、人口、分散度、可达性、相应路线、与农村卫生中心的距离以及可达性的自然障碍。在所提出的主要标准中,“人口”(0.506)的权重最高。在提出的模型中,建立农村卫生所的建议优先级分为五个分区级别-从优秀到非常差。

结论

研究结果表明,所提出的模型可以帮助更好地了解农村卫生所的分布情况。建议使用 GIS 作为提高 HNS 效率的手段。

https://cdn.ncbi.nlm.nih.gov/pmc/blobs/6da6/5949224/7d05218d97d6/ijhpm-7-336-g005.jpg
https://cdn.ncbi.nlm.nih.gov/pmc/blobs/6da6/5949224/09ba74bccc71/ijhpm-7-336-g001.jpg
https://cdn.ncbi.nlm.nih.gov/pmc/blobs/6da6/5949224/786b5cf94509/ijhpm-7-336-g002.jpg
https://cdn.ncbi.nlm.nih.gov/pmc/blobs/6da6/5949224/0cf8991aa311/ijhpm-7-336-g003.jpg
https://cdn.ncbi.nlm.nih.gov/pmc/blobs/6da6/5949224/b3ce1685562d/ijhpm-7-336-g004.jpg
https://cdn.ncbi.nlm.nih.gov/pmc/blobs/6da6/5949224/7d05218d97d6/ijhpm-7-336-g005.jpg
https://cdn.ncbi.nlm.nih.gov/pmc/blobs/6da6/5949224/09ba74bccc71/ijhpm-7-336-g001.jpg
https://cdn.ncbi.nlm.nih.gov/pmc/blobs/6da6/5949224/786b5cf94509/ijhpm-7-336-g002.jpg
https://cdn.ncbi.nlm.nih.gov/pmc/blobs/6da6/5949224/0cf8991aa311/ijhpm-7-336-g003.jpg
https://cdn.ncbi.nlm.nih.gov/pmc/blobs/6da6/5949224/b3ce1685562d/ijhpm-7-336-g004.jpg
https://cdn.ncbi.nlm.nih.gov/pmc/blobs/6da6/5949224/7d05218d97d6/ijhpm-7-336-g005.jpg

相似文献

1
Improving the Distribution of Rural Health Houses Using Elicitation and GIS in Khuzestan Province (the Southwest of Iran).利用启发式方法和 GIS 提高伊朗胡齐斯坦省(西南部)农村卫生所的分布
Int J Health Policy Manag. 2018 Apr 1;7(4):336-344. doi: 10.15171/ijhpm.2017.101.
2
Landfill site selection via integrating multi-criteria decision techniques with geographic information systems: a case study in Naqadeh, Iran.基于多准则决策技术与地理信息系统集成的垃圾填埋场选址:伊朗纳加德案例研究。
Environ Monit Assess. 2019 Nov 8;191(12):730. doi: 10.1007/s10661-019-7863-8.
3
The application of geographic information systems (GIS) in identifying the priority areas for maternal care and services.地理信息系统(GIS)在确定孕产妇护理和服务优先区域中的应用。
BMC Health Serv Res. 2017 Jul 12;17(1):482. doi: 10.1186/s12913-017-2423-9.
4
Control of Cutaneous Leishmaniasis Using Geographic Information Systems from 2010 to 2014 in Khuzestan Province, Iran.2010年至2014年伊朗胡齐斯坦省利用地理信息系统控制皮肤利什曼病
PLoS One. 2016 Jul 28;11(7):e0159546. doi: 10.1371/journal.pone.0159546. eCollection 2016.
5
Barriers for pregnant women living in rural, agricultural villages to accessing antenatal care in Cambodia: A community-based cross-sectional study combined with a geographic information system.柬埔寨农村农业村庄孕妇获得产前护理的障碍:基于社区的横断面研究结合地理信息系统。
PLoS One. 2018 Mar 19;13(3):e0194103. doi: 10.1371/journal.pone.0194103. eCollection 2018.
6
Investigating geographical accessibility and site suitability of medical laboratories in Kermanshah-Iran.调查伊朗克尔曼沙阿省医疗实验室的地理可达性和选址适宜性。
Front Public Health. 2022 Dec 16;10:1004377. doi: 10.3389/fpubh.2022.1004377. eCollection 2022.
7
Measuring geographical accessibility to rural and remote health care services: Challenges and considerations.衡量农村和偏远地区医疗服务的地理可及性:挑战与考量
Spat Spatiotemporal Epidemiol. 2017 Jun;21:87-96. doi: 10.1016/j.sste.2017.04.002. Epub 2017 Apr 24.
8
Prone Regions of Zoonotic Cutaneous Leishmaniasis in Southwest of Iran: Combination of Hierarchical Decision Model (AHP) and GIS.伊朗西南部人兽共患皮肤利什曼病的高发区域:层次决策模型(AHP)与地理信息系统(GIS)的结合
J Arthropod Borne Dis. 2019 Sep 30;13(3):310-323. eCollection 2019 Sep.
9
The application of geographic information systems (ArcGIS) in selecting locations for installing banners and billboards in a health campaign.地理信息系统(ArcGIS)在卫生宣传活动中选择横幅和广告牌安装位置中的应用。
Health Educ Res. 2019 Oct 1;34(5):532-541. doi: 10.1093/her/cyz026.
10
Implementing family physician programme in rural Iran: exploring the role of an existing primary health care network.在伊朗农村实施家庭医生计划:探索现有初级卫生保健网络的作用。
Fam Pract. 2013 Oct;30(5):551-9. doi: 10.1093/fampra/cmt025. Epub 2013 Jun 20.

引用本文的文献

1
Spatial accessibility modeling to healthcare facilities in the case of health shocks of Midnapore municipality, India.印度米德纳布尔市卫生冲击情况下医疗设施的空间可达性建模
GeoJournal. 2023 Feb 11:1-24. doi: 10.1007/s10708-023-10838-1.
2
Regional COVID-19 registry in Khuzestan, Iran: A study protocol and lessons learned from a pilot implementation.伊朗胡齐斯坦省的新冠肺炎区域登记系统:一项研究方案及试点实施的经验教训
Inform Med Unlocked. 2021;23:100520. doi: 10.1016/j.imu.2021.100520. Epub 2021 Jan 19.
3
The preferred role of nurses in family physician team.

本文引用的文献

1
Overcoming the triad of rural health disparities: How local culture, lack of economic opportunity, and geographic location instigate health disparities.克服农村健康差距的三重困境:当地文化、经济机会匮乏和地理位置如何引发健康差距。
Health Educ J. 2014 May;73(3):285-294. doi: 10.1177/0017896912471049.
2
Family planning and fertility decline in rural Iran: the impact of rural health clinics.农村伊朗的计划生育和生育率下降:农村保健诊所的影响。
Health Econ. 2010 Sep;19 Suppl:159-80. doi: 10.1002/hec.1613.
3
Patient perspectives on primary health care in rural communities: effects of geography on access, continuity and efficiency.
护士在家庭医生团队中的首选角色。
AIMS Public Health. 2020 Mar 27;7(2):213-222. doi: 10.3934/publichealth.2020018. eCollection 2020.
4
Iranian physicians' expectations of telemedicine development and implementation infrastructures in teaching hospitals.伊朗医生对教学医院远程医疗发展及实施基础设施的期望。
AIMS Public Health. 2019 Nov 22;6(4):514-522. doi: 10.3934/publichealth.2019.4.514. eCollection 2019.
5
[Experiences, benefits and challenges of the use of geoprocessing for the development of primary health careExperiências, benefícios e desafios do uso de geoprocessamento para o desenvolvimento da atenção primária à saúde].[地理信息处理在初级卫生保健发展中的应用经验、益处与挑战 地理信息处理在初级卫生保健发展中的应用经验、益处与挑战] (注:原文中重复了相同内容,译文也予以保留)
Rev Panam Salud Publica. 2018 Sep 24;42:e153. doi: 10.26633/RPSP.2018.153. eCollection 2018.
农村社区患者对初级卫生保健的看法:地理因素对可及性、连续性和效率的影响
Rural Remote Health. 2009 Jan-Mar;9(1):1142. Epub 2009 Mar 18.
4
Iranian health houses open the door to primary care.伊朗健康之家开启基层医疗服务之门。
Bull World Health Organ. 2008 Aug;86(8):585-6. doi: 10.2471/blt.08.030808.
5
Impact of rural health development programme in the Islamic Republic of Iran on rural-urban disparities in health indicators.伊朗伊斯兰共和国农村卫生发展项目对城乡健康指标差距的影响。
East Mediterr Health J. 2007 Nov-Dec;13(6):1466-75. doi: 10.26719/2007.13.6.1466.
6
Rapid fertility decline in Iran: analysis of intermediate variables.伊朗生育率的快速下降:中间变量分析
J Biosoc Sci. 2008 May;40(3):459-78. doi: 10.1017/S002193200700243X. Epub 2007 Sep 13.
7
Oral health in Iran.伊朗的口腔健康
Int Dent J. 2004 Dec;54(6 Suppl 1):367-72. doi: 10.1111/j.1875-595x.2004.tb00013.x.
8
Rural health around the world: challenges and solutions.全球农村卫生:挑战与解决方案
Fam Pract. 2003 Aug;20(4):457-63. doi: 10.1093/fampra/cmg422.
9
Current health scenario in rural India.印度农村地区当前的健康状况。
Aust J Rural Health. 2002 Apr;10(2):129-35. doi: 10.1046/j.1440-1584.2002.00458.x.