Suppr超能文献

长链非编码 RNA H19 通过 JAK/STAT 信号通路促进颞叶癫痫大鼠海马神经胶质细胞的激活。

LncRNA H19 contributes to hippocampal glial cell activation via JAK/STAT signaling in a rat model of temporal lobe epilepsy.

机构信息

Department of Functional Neurosurgery, Beijing Neurosurgical Institute, Capital Medical University, Beijing, 100050, China.

Beijing Key Laboratory of Neuromodulation, Beijing Municipal Science and Technology Commission, Beijing, 100050, China.

出版信息

J Neuroinflammation. 2018 Apr 10;15(1):103. doi: 10.1186/s12974-018-1139-z.

Abstract

BACKGROUND

Astrocyte and microglia activation are well-known features of temporal lobe epilepsy that may contribute to epileptogenesis. However, the mechanisms underlying glia activation are not well understood. Long non-coding RNA (lncRNA) H19 has diverse functions depending on physiological or pathological state, and its role in epilepsy is unknown. We previously demonstrated that H19 was significantly upregulated in the latent period of epilepsy and may be associated with cell proliferation and immune and inflammatory responses. We therefore speculated that H19 is involved in the hippocampal glial cell activation during epileptogenesis.

METHODS

H19 was overexpressed or knocked down using an adeno-associated viral vector delivery system. A rat status epilepticus model was induced by intra-amygdala kainic acid injection. Astrocyte and microglia activation were assessed by immunofluorescence and western blot analyses. Expression of proinflammatory cytokines and components of the Janus kinase (JAK)/signal transducer and activator of transcription (STAT) signaling pathways were evaluated with western blotting.

RESULTS

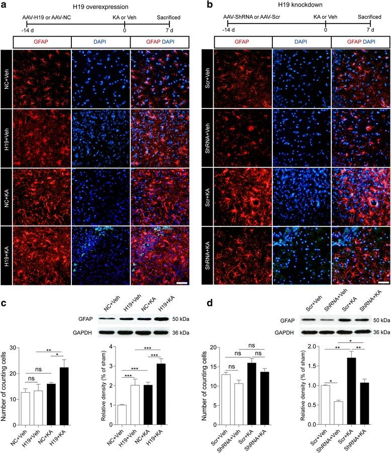
H19 overexpression induced the activation of astrocytes and microglia and the release of proinflammatory cytokines (interleukin-1β and interleukin-6 and tumor necrosis factor-α) in the hippocampus, whereas H19 knockdown inhibited status epilepticus-induced glial cell activation. Moreover, H19 activated JAK/STAT signaling by promoting the expression of Stat3 and c-Myc, which is thought to be involved in astrocyte activation.

CONCLUSIONS

LncRNA H19 contributes to hippocampal glial cell activation via modulation of the JAK/STAT pathway and could be a therapeutic tool to prevent the development of epilepsy.

摘要

背景

星形胶质细胞和小胶质细胞的激活是颞叶癫痫的一个众所周知的特征,可能有助于癫痫发生。然而,胶质细胞激活的机制尚不清楚。长链非编码 RNA(lncRNA)H19具有依赖于生理或病理状态的多种功能,其在癫痫中的作用尚不清楚。我们之前的研究表明,H19在癫痫潜伏期显著上调,可能与细胞增殖以及免疫和炎症反应有关。因此,我们推测 H19参与了癫痫发生过程中海马胶质细胞的激活。

方法

使用腺相关病毒载体传递系统过表达或敲低 H19。通过向杏仁核内注射海人酸诱导大鼠癫痫持续状态模型。通过免疫荧光和 Western blot 分析评估星形胶质细胞和小胶质细胞的激活。通过 Western blot 评估促炎细胞因子和 Janus 激酶(JAK)/信号转导和转录激活因子(STAT)信号通路成分的表达。

结果

H19 的过表达诱导了星形胶质细胞和小胶质细胞的激活,并促进了海马中促炎细胞因子(白细胞介素-1β、白细胞介素-6 和肿瘤坏死因子-α)的释放,而 H19 的敲低抑制了癫痫持续状态诱导的胶质细胞激活。此外,H19 通过促进 Stat3 和 c-Myc 的表达激活了 JAK/STAT 信号通路,这被认为与星形胶质细胞的激活有关。

结论

lncRNA H19 通过调节 JAK/STAT 通路促进海马胶质细胞的激活,可能是预防癫痫发生的治疗工具。

https://cdn.ncbi.nlm.nih.gov/pmc/blobs/ba25/5894243/ab8dc2400be0/12974_2018_1139_Fig1_HTML.jpg

文献检索

告别复杂PubMed语法,用中文像聊天一样搜索,搜遍4000万医学文献。AI智能推荐,让科研检索更轻松。

立即免费搜索

文件翻译

保留排版,准确专业,支持PDF/Word/PPT等文件格式,支持 12+语言互译。

免费翻译文档

深度研究

AI帮你快速写综述,25分钟生成高质量综述,智能提取关键信息,辅助科研写作。

立即免费体验